C/ PRINCIPE DE ASTURIAS 14 - BAJO C (MAJADAHONDA). Ver mapa
La adquisición, enajenación, promoción, construcción, rehabilitación, reforma, urbanización, parcelación, arrendamiento (excluido el arrendamiento financiero) y explotación en cualquier forma de toda clase de bienes inmuebles, rústicos y urbanos, así como la intermediación en operaciones ...
no disponible
18/03/2025
11 meses
3.000,00 €
-
Madrid
-
Administrador único
SPV3 INVERSIONES ELCANO SL
| Entidad | Relación | Entidad/Relación | Desde | Hasta |
|---|---|---|---|---|
| WARWICK REAL ESTATE CAPITAL PARTNERS SL | Socio Único | WARWICK REAL ESTATE CAPITAL PARTNERS SL Socio Único | 21/01/2026 | |
| WARWICK REAL ESTATE CAPITAL PARTNERS SL | Adm. Unico | WARWICK REAL ESTATE CAPITAL PARTNERS SL Adm. Unico | 21/01/2026 | |
| Linares Capa Manuel | Represent. | Linares Capa Manuel Represent. | 21/01/2026 | |
| ELCANO REAL ESTATE CAPITAL PARTNERS SL | Socio Único | ELCANO REAL ESTATE CAPITAL PARTNERS SL Socio Único | 26/03/2025 | 21/01/2026 |
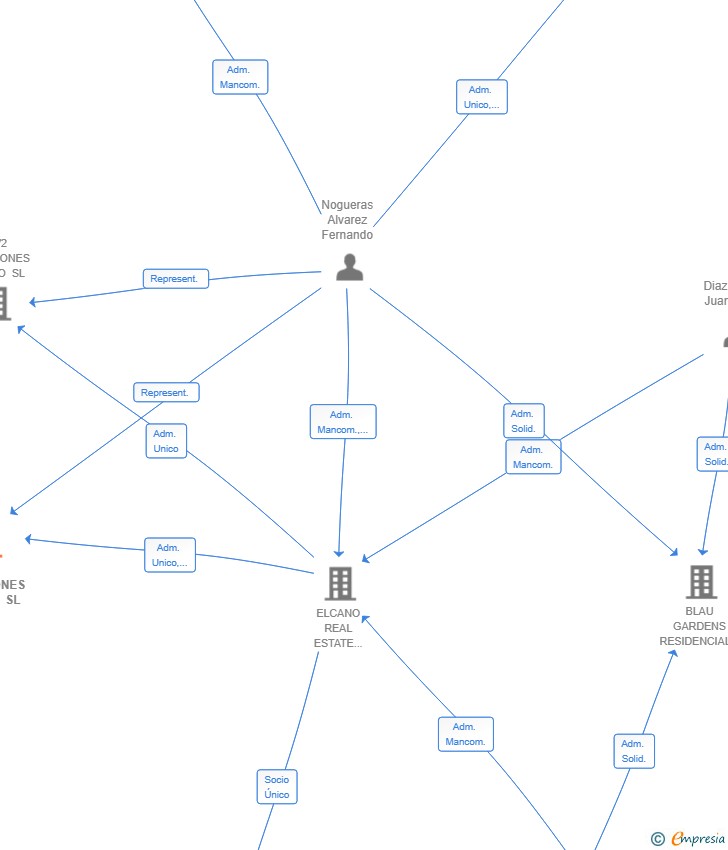
| Nogueras Alvarez Fernando | Represent. | Nogueras Alvarez Fernando Represent. | 26/03/2025 | 21/01/2026 |
| ELCANO REAL ESTATE CAPITAL PARTNERS SL | Adm. Unico | ELCANO REAL ESTATE CAPITAL PARTNERS SL Adm. Unico | 21/01/2026 | |
| ELCANO REAL ESTATE CAPITAL PARTNERS SL | Adm. Unico | ELCANO REAL ESTATE CAPITAL PARTNERS SL Adm. Unico | 26/03/2025 | 24/11/2025 |

Resumen cronológico de actos publicados en las ediciones digitales de Boletines Oficiales (BORME, BOE, BOPI) inscritos por SPV1 INVERSIONES WARWICK CAPITAL SL o en los que participa indirectamente.
Publicación en el BORME de los siguientes ceses-dimisiones:
| Administrador Único | |
| Representante |
Publicación en el BORME de los siguientes nombramientos:
| Administrador Único | |
| Representante |
La sociedad cambia su denominación social SPV3 INVERSIONES ELCANO SL a la denominación SPV1 INVERSIONES WARWICK CAPITAL SL
Traslado del domicilio social de la empresa situado en C/ SOLANO, NUMERO 19, 2º B (POZUELO DE ALARCON) siendo el nuevo domicilio situado en C/ PRINCIPE DE ASTURIAS 14 - BAJO C (MAJADAHONDA).
La sociedad cambia su actividad pasando a ser la nueva actividad o actividades de la empresa:
La adquisición, enajenación, promoción, construcción, rehabilitación, reforma, urbanización, parcelación, arrendamiento (excluido el arrendamiento financiero) y explotación en cualquier forma de toda clase de bienes inmuebles, rústicos y urbanos, así como la intermediación en operaciones ..
El anterior objeto social de la sociedad era el siguiente:
La adquisición, enajenación, promoción, construcción, rehabilitación, reforma, urbanización, parcelación, arrendamiento (excluido el arrendamiento financiero) y explotación en cualquier forma de toda clase de bienes inmuebles, rústicos y urbanos, así como la intermediación en operaciones ..
Se constituye la empresa con fecha 26 de marzo de 2025 mediante escritura pública. La empresa se crea con un capital social inicial de 3.000,00 Euros e inicia su actividad el 18 de marzo de 2025. El domicilio social en el momento de su constitución se establece en C/ SOLANO, NUMERO 19, 2º B (POZUELO DE ALARCON). La empresa indica que su actividad es "Originación", análisis, estructuración financiera y participación en proyectos y oportunidades de inversión. Actividad principal. Otras actividades de consultoría de gestión empresarial (CNAE 7020). Otras actividades. Compraventa de bienes inmobiliarios por cuenta propia. (CNAE 6811).
Publicación en el BORME de los siguientes nombramientos:
| Administrador Único | |
| Representante |
SPV1 INVERSIONES WARWICK CAPITAL SL anteriormente denominada SPV3 INVERSIONES ELCANO SL inscrita en el Registro Mercantil de Madrid.
capital social de la empresa es de 3.000,00 euros.