C/ ALMAGRO, 23, 1º (MADRID). Ver mapa
La actuación como sociedad holding, tenedora de acciones o participaciones sociales, pudiendo al efecto: (i) constituir o participar, en concepto de socio, en otras sociedades, cualquiera que sea su naturaleza u objeto, incluso en asociaciones y empresas civiles...
no disponible
09/07/2025
7 meses
3.767,00 €
-
Madrid
-
Consejo de administración
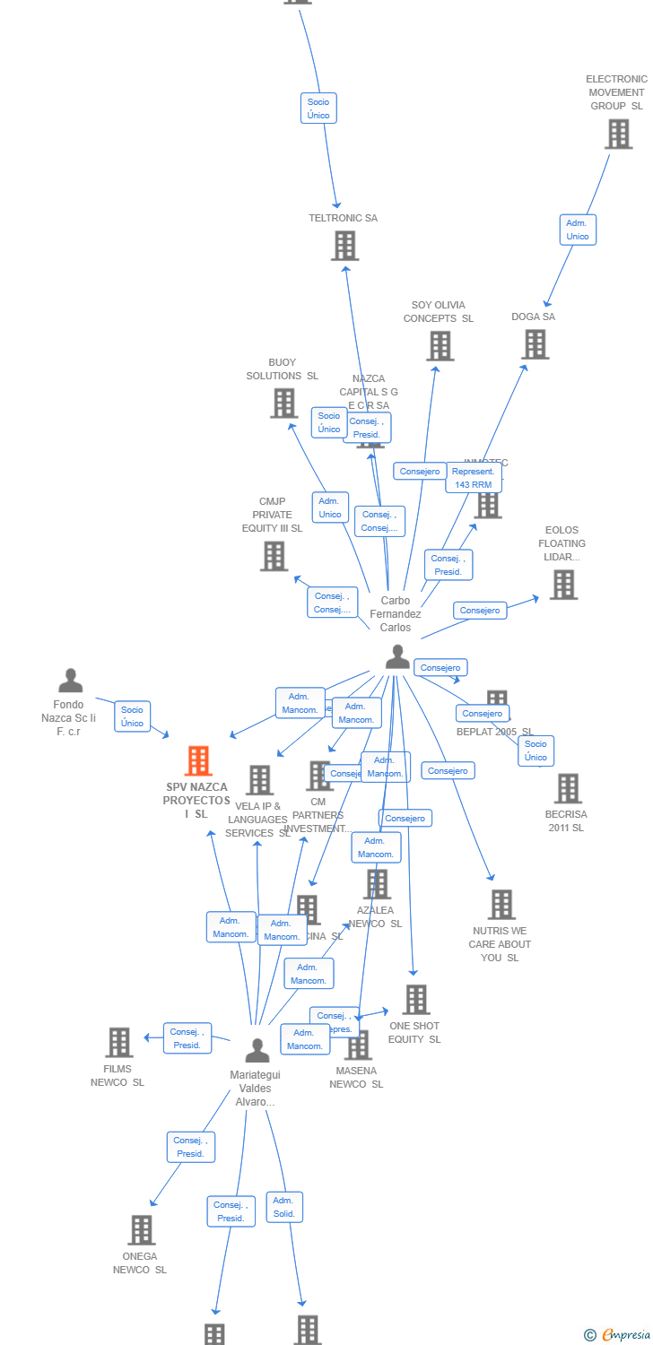
SPV NAZCA PROYECTOS I SL

Resumen cronológico de actos publicados en las ediciones digitales de Boletines Oficiales (BORME, BOE, BOPI) inscritos por SPV PROYECTO AGROSAN SL o en los que participa indirectamente.
La sociedad cambia su denominación social SPV NAZCA PROYECTOS I SL a la denominación SPV PROYECTO AGROSAN SL
El capital social de la empresa se incrementa en un 25.57 % (ampliación de 767 €). De esta forma, tras la ampliación la sociedad pasa de tener 3.000€ de capital social a 3.767€. Esta ampliación de capital fue inscrita en el Registro Mercantil con fecha 23 de diciembre de 2025.
| Capital social anterior: | 3.000 € |
| Aumento de capital: | 767 € |
| Capital social resultante: | 3.767 € |
| % incremento: | 25.57 % |
| Artículo de los estatutos: Modificados los articulos 5 y 6 de los estatutos sociales. |
Publicación en el BORME de los siguientes ceses-dimisiones:
| Administradores Mancomunados |
Publicación en el BORME de los siguientes nombramientos:
| Presidente | |
| Consejeros | |
| Secretario | |
| Representante |
| REFUNDICION DE ESTATUTOS SOCIALES. |
Cambio del Organo de Administración: Administradores mancomunados a Consejo de administración.
Se constituye la empresa con fecha 24 de julio de 2025 mediante escritura pública. La empresa se crea con un capital social inicial de 3.000,00 Euros e inicia su actividad el 9 de julio de 2025. El domicilio social en el momento de su constitución se establece en C/ ALMAGRO, 23, 1º (MADRID). La empresa indica que su actividad es La actuación como sociedad holding, tenedora de acciones o participaciones sociales, pudiendo al efecto: (i) Constituir o participar, en concepto de socio, en otras sociedades, cualquiera que sea su naturaleza u objeto, incluso en asociaciones y empresas civiles...
Publicación en el BORME de los siguientes nombramientos:
| Administradores Mancomunados |
SPV PROYECTO AGROSAN SL anteriormente denominada SPV NAZCA PROYECTOS I SL inscrita en el Registro Mercantil de Madrid.
capital social de la empresa es de 3.767,00 euros.