no disponible
-
-
-
-
Valencia
-
Administrador único
| Entidad | Relación | Entidad/Relación | Desde | Hasta |
|---|---|---|---|---|
| Furest Santamaria Maria | Apod. Solid. | Furest Santamaria Maria Apod. Solid. | 12/02/2026 | |
| Parejo Garcia Ana | Apod. Solid. | Parejo Garcia Ana Apod. Solid. | 12/02/2026 | |
| Chulia Peris Bernardo | Apod. | Chulia Peris Bernardo Apod. | 12/02/2026 | |
| Santos Marina Jorge | Apod. Solid. | Santos Marina Jorge Apod. Solid. | 12/02/2026 | |
| Prefaci Corell Jose | Apod. Solid. | Prefaci Corell Jose Apod. Solid. | 12/02/2026 | |
| Gonzalez Zuñiga Jose Ignacio | Apod. | Gonzalez Zuñiga Jose Ignacio Apod. | 30/09/2024 | |
| Furest Santamaria Maria | Apod. | Furest Santamaria Maria Apod. | 30/09/2024 | |
| Santos Marina Jorge | Apod. | Santos Marina Jorge Apod. | 30/09/2024 | |
| Navarro Martinez Pilar | Apod. Solid. | Navarro Martinez Pilar Apod. Solid. | 30/09/2024 | |
| Martinez Cerda Jorge | Apod. Solid. | Martinez Cerda Jorge Apod. Solid. | 30/09/2024 | |
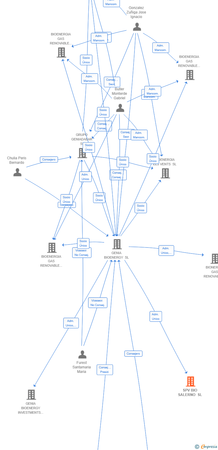
| GENIA BIOENERGY SL | Adm. Unico | GENIA BIOENERGY SL Adm. Unico | 17/07/2024 | |
| Butler Monterde Gabriel | Adm. Unico | Butler Monterde Gabriel Adm. Unico | 17/07/2024 |

Resumen cronológico de actos publicados en las ediciones digitales de Boletines Oficiales (BORME, BOE, BOPI) inscritos por SPV BIO SALERNO SL o en los que participa indirectamente.
Publicación en el BORME de los siguientes nombramientos:
| Apoderados Solidarios | |
| Apoderado |
Publicación en el BORME de los siguientes nombramientos:
| Apoderados Solidarios |
Publicación en el BORME de los siguientes nombramientos:
| Apoderados |
Publicación en el BORME de los siguientes nombramientos:
| Apoderado | |
| Apoderados Solidarios |
| Informe de Crédito | Informe Mercantil, Incidencias y Vinculaciones | Perfil Comercial de Empresa | |
| Capital social actual y evolución | ![]() | ![]() | ![]() |
| Información mercantil y comercial | ![]() | ![]() | ![]() Básica |
| Administradores y dirigentes | ![]() | ![]() Solo administradores | ![]() Solo dirigentes |
| Empresas relacionadas (accionistas, participadas,…) | ![]() | ![]() | ![]() |
| Incidencias judiciales y procedimientos concursales | ![]() | ![]() | ![]() |
| Impagos en el fichero RAI | ![]() | ![]() | ![]() |
| Impagos en el fichero Asnef Empresas | ![]() | ![]() | ![]() |
| Categoría crediticia y probabilidad de incumplimiento de pago | ![]() | ![]() | ![]() |
| Extracto del balance y cuenta de pérdidas y ganancias | ![]() | ![]() | ![]() |
| Ratios y magnitudes económico-financieras | ![]() | ![]() | ![]() |
| Acceder | Acceder | Acceder |
SPV BIO SALERNO SL es una empresa inscrita en el Registro Mercantil de Valencia.