AVDA DE LOS BOLICHES 86 (FUENGIROLA). Ver mapa
Actividad principal. Otros servicios de comidas. Código cnae 5629. Otras actividades. La prestación de servicios relacionados con las actividades de almacenaje, recogida, empaquetado y gestión de pedidos de clientes y proveedores. Provisión de comidas preparadas para eventos. Otro comercio al por me.
no disponible
06/11/2020
5 años
3.000,00 €
-
Málaga
-
Administrador único
| Entidad | Relación | Entidad/Relación | Desde | Hasta |
|---|---|---|---|---|
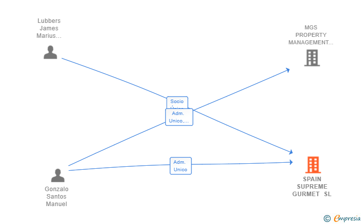
| Lubbers James Marius Assunta Ignatius | Socio Único | Lubbers James Marius Assunta Ignatius Socio Único | 19/11/2020 | |
| Gonzalo Santos Manuel | Adm. Unico | Gonzalo Santos Manuel Adm. Unico | 19/11/2020 |

Resumen cronológico de actos publicados en las ediciones digitales de Boletines Oficiales (BORME, BOE, BOPI) inscritos por SPAIN SUPREME GURMET SL o en los que participa indirectamente.
Se constituye la empresa con fecha 19 de noviembre de 2020 mediante escritura pública. La empresa se crea con un capital social inicial de 3.000,00 Euros e inicia su actividad el 6 de noviembre de 2020. El domicilio social en el momento de su constitución se establece en AVDA DE LOS BOLICHES 86 (FUENGIROLA). La empresa indica que su actividad es Actividad principal. Otros servicios de comidas. Código CNAE 5629. Otras actividades. La prestación de servicios relacionados con las actividades de almacenaje, recogida, empaquetado y gestión de pedidos de clientes y proveedores. Provisión de comidas preparadas para eventos. Otro comercio al por me.
| Informe de Crédito | Informe Mercantil, Incidencias y Vinculaciones | Perfil Comercial de Empresa | |
| Capital social actual y evolución | ![]() | ![]() | ![]() |
| Información mercantil y comercial | ![]() | ![]() | ![]() Básica |
| Administradores y dirigentes | ![]() | ![]() Solo administradores | ![]() Solo dirigentes |
| Empresas relacionadas (accionistas, participadas,…) | ![]() | ![]() | ![]() |
| Incidencias judiciales y procedimientos concursales | ![]() | ![]() | ![]() |
| Impagos en el fichero RAI | ![]() | ![]() | ![]() |
| Impagos en el fichero Asnef Empresas | ![]() | ![]() | ![]() |
| Categoría crediticia y probabilidad de incumplimiento de pago | ![]() | ![]() | ![]() |
| Extracto del balance y cuenta de pérdidas y ganancias | ![]() | ![]() | ![]() |
| Ratios y magnitudes económico-financieras | ![]() | ![]() | ![]() |
| Acceder | Acceder | Acceder |
SPAIN SUPREME GURMET SL inscrita en el Registro Mercantil de Málaga.
capital social de la empresa es de 3.000,00 euros.