AVDA RICARDO SORIANO 68 - EDIFICIO HORIZONTE, LOCA (MARBELLA). Ver mapa
Agentes de la propiedad inmobiliaria - promoción inmobiliaria. Alquiler de bienes inmobiliarios por cuenta propia - compraventa de bienes inmobiliarios por cuenta propia - gestión y administración de la propiedad inmobiliaria. Alojamientos turísticos y otros alojamientos de corta estancia.
no disponible
15/01/2019
7 años
3.000,00 €
0.5M €
Málaga
-
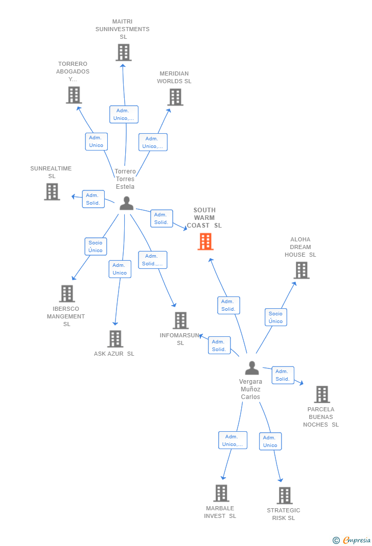
Administradores solidarios
| Entidad | Relación | Entidad/Relación | Desde | Hasta |
|---|---|---|---|---|
| Torrero Torres Estela | Adm. Solid. | Torrero Torres Estela Adm. Solid. | 23/01/2019 | |
| Vergara Muñoz Carlos | Adm. Solid. | Vergara Muñoz Carlos Adm. Solid. | 23/01/2019 |

Resumen cronológico de actos publicados en las ediciones digitales de Boletines Oficiales (BORME, BOE, BOPI) inscritos por SOUTH WARM COAST SL o en los que participa indirectamente.
Se constituye la empresa con fecha 23 de enero de 2019 mediante escritura pública. La empresa se crea con un capital social inicial de 3.000,00 Euros e inicia su actividad el 15 de enero de 2019. El domicilio social en el momento de su constitución se establece en AVDA RICARDO SORIANO 68 - EDIFICIO HORIZONTE, LOCA (MARBELLA). La empresa indica que su actividad es Agentes de la propiedad inmobiliaria - Promoción inmobiliaria. Alquiler de bienes inmobiliarios por cuenta propia - Compraventa de bienes inmobiliarios por cuenta propia - Gestión y administración de la propiedad inmobiliaria. Alojamientos turísticos y otros alojamientos de corta estancia.
Publicación en el BORME de los siguientes nombramientos:
| Administradores Solidarios |
| Informe de Crédito | Informe Mercantil, Incidencias y Vinculaciones | Perfil Comercial de Empresa | |
| Capital social actual y evolución | ![]() | ![]() | ![]() |
| Información mercantil y comercial | ![]() | ![]() | ![]() Básica |
| Administradores y dirigentes | ![]() | ![]() Solo administradores | ![]() Solo dirigentes |
| Empresas relacionadas (accionistas, participadas,…) | ![]() | ![]() | ![]() |
| Incidencias judiciales y procedimientos concursales | ![]() | ![]() | ![]() |
| Impagos en el fichero RAI | ![]() | ![]() | ![]() |
| Impagos en el fichero Asnef Empresas | ![]() | ![]() | ![]() |
| Categoría crediticia y probabilidad de incumplimiento de pago | ![]() | ![]() | ![]() |
| Extracto del balance y cuenta de pérdidas y ganancias | ![]() | ![]() | ![]() |
| Ratios y magnitudes económico-financieras | ![]() | ![]() | ![]() |
| Acceder | Acceder | Acceder |
SOUTH WARM COAST SL inscrita en el Registro Mercantil de Málaga.
capital social de la empresa es de 3.000,00 euros y tiene una facturación anual inferior a 500.000 euros.