C/ BERNA 2 1 - OFICINA 5 (TOLEDO). Ver mapa
Cnae 6810. Alquiler de bienes inmuebles.Adquisición, enajenación, gestión, promoción urbanísticos.Promoción de edificaciones.Rehabilitación, administración de viviendas.Trabajos de consultoría, asistencia técnica.Compraventa de fincas.Servicios de control, guarderia de inmuebles.
no disponible
26/02/2020
5 años
15.000,00 €
-
Toledo
-
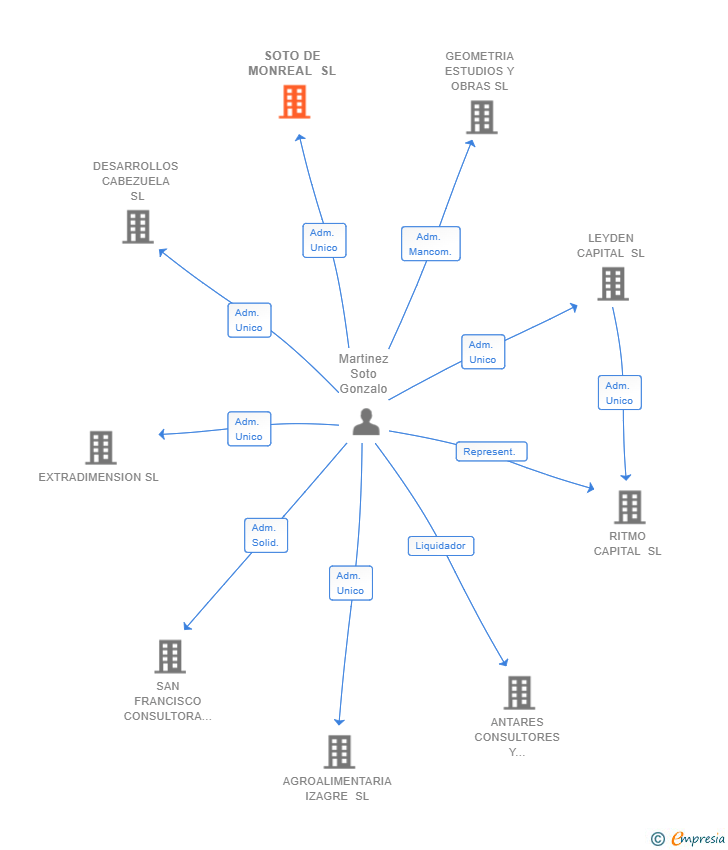
Administrador único
Información sobre balances y cuentas de resultados de SOTO DE MONREAL SL depositados en el Registro Mercantil de Toledo en los últimos ejercicios.
| Ejercicio Disponibilidad | 2019 3 horas | 2020 3 horas | 2021 3 horas | 2022 3 horas | Consultar en Axesor | |
| Consultar en Axesor | ||||||
| Entidad | Relación | Entidad/Relación | Desde | Hasta |
|---|---|---|---|---|
| Martinez Soto Gonzalo | Adm. Unico | Martinez Soto Gonzalo Adm. Unico | 15/05/2020 |

Resumen cronológico de actos publicados en las ediciones digitales de Boletines Oficiales (BORME, BOE, BOPI) inscritos por SOTO DE MONREAL SL o en los que participa indirectamente.
Se constituye la empresa con fecha 15 de mayo de 2020 mediante escritura pública. La empresa se crea con un capital social inicial de 15.000,00 Euros e inicia su actividad el 26 de febrero de 2020. El domicilio social en el momento de su constitución se establece en C/ BERNA 2 1 - OFICINA 5 (TOLEDO). La empresa indica que su actividad es CNAE 6810. Alquiler de bienes inmuebles.Adquisición, enajenación, gestión, promoción urbanísticos.Promoción de edificaciones.Rehabilitación, administración de viviendas.Trabajos de consultoría, asistencia técnica.Compraventa de fincas.Servicios de control, guarderia de inmuebles.
| Informe de Crédito | Informe Mercantil, Incidencias y Vinculaciones | Perfil Comercial de Empresa | |
| Capital social actual y evolución | ![]() | ![]() | ![]() |
| Información mercantil y comercial | ![]() | ![]() | ![]() Básica |
| Administradores y dirigentes | ![]() | ![]() Solo administradores | ![]() Solo dirigentes |
| Empresas relacionadas (accionistas, participadas,…) | ![]() | ![]() | ![]() |
| Incidencias judiciales y procedimientos concursales | ![]() | ![]() | ![]() |
| Impagos en el fichero RAI | ![]() | ![]() | ![]() |
| Impagos en el fichero Asnef Empresas | ![]() | ![]() | ![]() |
| Categoría crediticia y probabilidad de incumplimiento de pago | ![]() | ![]() | ![]() |
| Extracto del balance y cuenta de pérdidas y ganancias | ![]() | ![]() | ![]() |
| Ratios y magnitudes económico-financieras | ![]() | ![]() | ![]() |
| Acceder | Acceder | Acceder |
SOTO DE MONREAL SL inscrita en el Registro Mercantil de Toledo.
capital social de la empresa es de 15.000,00 euros.