1. La producción, realización, distribución y comercialización tanto en el territorio nacional como en el extranjero de producciones teatrales y dramáticas en general, de obras cinematográficas y audiovisuales en general, series y programas de televisión, y la explotación de dichas obras, etc.,.
no disponible
17/03/2017
9 años
(Extinguida el 15/01/2026)
231.916,00 €
0.5M €
Guipúzcoa-Gipuzkoa
Administradores solidarios
Información sobre balances y cuentas de resultados de SORGIN FILMS AIE (EXTINGUIDA) depositados en el Registro Mercantil de Guipúzcoa-Gipuzkoa en los últimos ejercicios.
| Ejercicio Disponibilidad | 2019 Inmediata | 2020 3 horas | 2021 3 horas | 2022 3 horas | Consultar en Axesor | |
| Consultar en Axesor | ||||||
| Entidad | Relación | Entidad/Relación | Desde | Hasta |
|---|---|---|---|---|
| Ganuza Taberna Iker | Liq. Solid. | Ganuza Taberna Iker Liq. Solid. | 15/01/2026 | 15/01/2026 |
| Zuazua Alvarez Koldo | Liq. Solid. | Zuazua Alvarez Koldo Liq. Solid. | 15/01/2026 | 15/01/2026 |
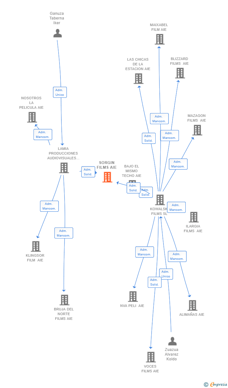
| LAMIA PRODUCCIONES AUDIOVISUALES SL | Adm. Solid. | LAMIA PRODUCCIONES AUDIOVISUALES SL Adm. Solid. | 12/04/2017 | 15/01/2026 |
| KOWALSKI FILMS SL | Adm. Solid. | KOWALSKI FILMS SL Adm. Solid. | 12/04/2017 | 15/01/2026 |

Resumen cronológico de actos publicados en las ediciones digitales de Boletines Oficiales (BORME, BOE, BOPI) inscritos por SORGIN FILMS AIE (EXTINGUIDA) o en los que participa indirectamente.
Publicación en el BORME de los siguientes ceses-dimisiones:
| Administradores Solidarios |
Publicación en el BORME de los siguientes nombramientos:
| Liquidadores Solidarios |
El 15 de enero de 2026 se inscribe en el Registro Mercantil la extinción de la sociedad, dejando de ser sujeto de derechos y obligaciones.
| Modificado el artículo 2º de los estatutos . |
La mercantil "GARIZA PRODUKZIOAK SL" ha dejado de ser socio de la agrupación.
| Modificado el artículo 2º de los estatutos relativo al capital social y sus socios. |
La mercantil GOKOENE, S.L. ha dejado de ser socio de la Agrupación.
Con fecha 27 de enero de 2021, mediante la correspondiente escritura ha quedado incrito en el Registro Mercantil la ampliación de 31.916 € del capital social de la empresa. Esta ampliación representa un 15.96 % de incremento del capital, quedando un capital social resultante de 231.916€.
| Capital social anterior: | 200.000 € |
| Aumento de capital: | 31.916 € |
| Capital social resultante: | 231.916 € |
| % incremento: | 15.96 % |
| Modificación de los artículos 2 y 7. |
Los socios o accionistas de la empresa han ampliado en 200.000 € el capital social de la sociedad. Esta ampliación incrita en el Registro Mercantil, incrementa el capital social en un Infinity %, dejando el capital social de la sociedad en 200.000€.
| Capital social anterior: | € |
| Aumento de capital: | 200.000 € |
| Capital social resultante: | 200.000 € |
| % incremento: | Infinity % |
| Se modifican los art. 2 y 7 de los estatutos sociales.. |
Traslado del domicilio social de la empresa situado en C/ MANDABIDE 3, 3ºC. (ZARAUTZ) siendo el nuevo domicilio situado en BARRIO LEGINA S/N - SALIDA 25. CORREDOR DEL TXORIE (LARRABETZU).
Se constituye la empresa con fecha 12 de abril de 2017 mediante escritura pública. La empresa se crea con un capital social inicial de 0,00 Euros e inicia su actividad el 17 de marzo de 2017. El domicilio social en el momento de su constitución se establece en C/ MANDABIDE 3, 3ºC. (ZARAUTZ). La empresa indica que su actividad es 1. La producción, realización, distribución y comercialización tanto en el territorio nacional como en el extranjero de producciones teatrales y dramáticas en general, de obras cinematográficas y audiovisuales en general, series y programas de televisión, y la explotación de dichas obras, etc.,.
Publicación en el BORME de los siguientes nombramientos:
| Administradores Solidarios |
| Informe axesor 360º | Informe de Crédito | Perfil Comercial de Empresa | |
| Importe de ventas y número de empleados | ![]() | ![]() | ![]() |
| Información mercantil y comercial | ![]() Completa | ![]() Completa | ![]() Básica |
| Administradores y dirigentes | ![]() | ![]() | ![]() Solo dirigentes |
| Empresas relacionadas (accionistas, participadas,…) | ![]() | ![]() | ![]() |
| Categoría crediticia y probabilidad de incumplimiento de pago | ![]() | ![]() | ![]() |
| Impagos (RAI y Asnef Empresas) e incidencias judiciales | ![]() | ![]() | ![]() |
| Balance y cuenta de pérdidas y ganancias | ![]() Completo | ![]() Extracto | ![]() |
| Ratios y magnitudes económico-financieras | ![]() Completo | ![]() Extracto | ![]() |
| Representación gráfica de empresas relacionadas | ![]() | ![]() | ![]() |
| Comparativa del balance con la media del sector | ![]() | ![]() | ![]() |
| Estado de flujos de efectivo y de cambios en el patrimonio neto | ![]() | ![]() | ![]() |
| Fuentes de financiación y avales | ![]() | ![]() | ![]() |
| Subvenciones, concursos/subastas públicas y marcas | ![]() | ![]() | ![]() |
| Acceder | Acceder | Acceder |
SORGIN FILMS AIE (EXTINGUIDA) fué una empresa constituida el 17/03/2017 y extinguida el 15/01/2026 inscrita en el Registro Mercantil de Guipúzcoa-Gipuzkoa.
capital social de la empresa es de 231.916,00 euros y tiene una facturación anual inferior a 500.000 euros.
SORGIN FILMS AIE (EXTINGUIDA) tiene 0 cargos directivos en activo y 0 cargos directivos históricos.