C/ LEGANITOS 47 10 (MADRID). Ver mapa
Promoción, desarrollo, construcción, operación, mantenimiento y gestión de proyectos y de instalaciones de almacenamiento de energía..
no disponible
12/11/2024
un año
3.000,00 €
-
Madrid
-
Administrador único
| Entidad | Relación | Entidad/Relación | Desde | Hasta |
|---|---|---|---|---|
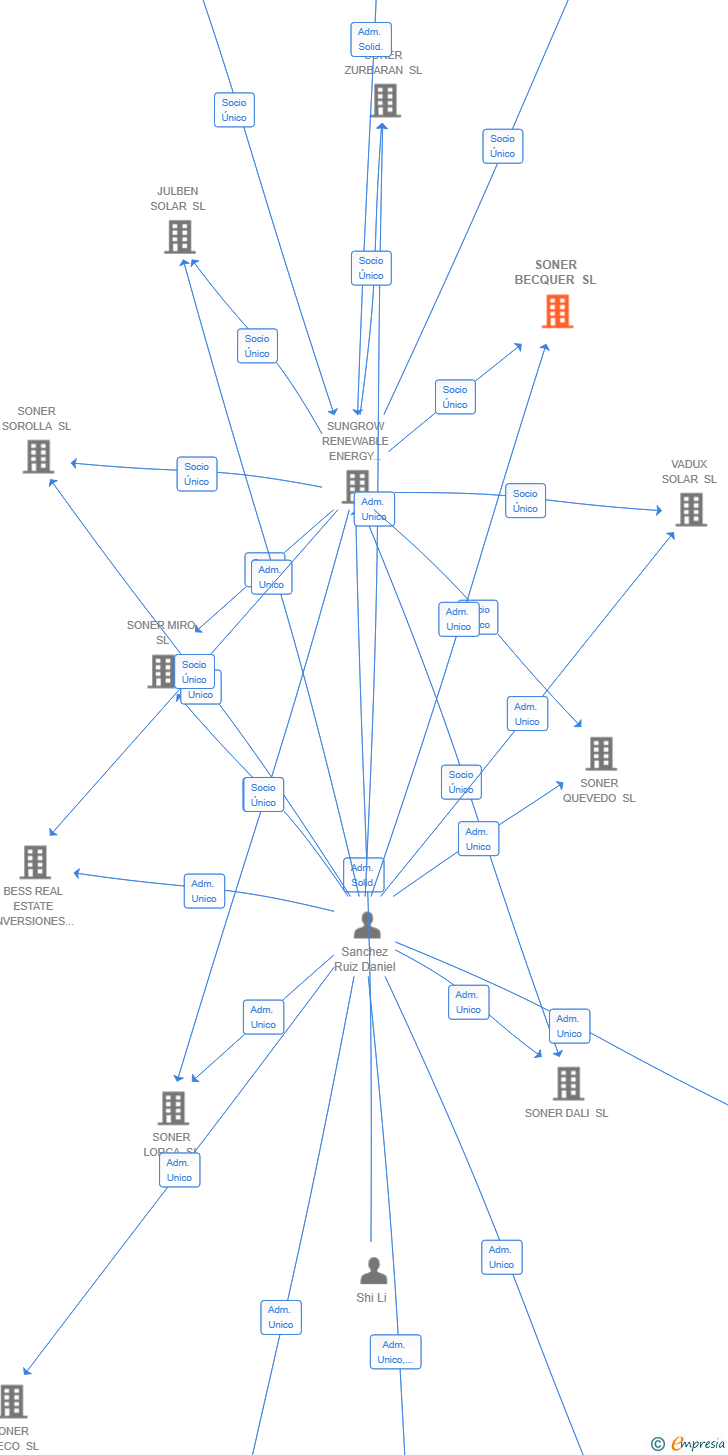
| SUNGROW RENEWABLE ENERGY SPAIN SL | Socio Único | SUNGROW RENEWABLE ENERGY SPAIN SL Socio Único | 05/01/2025 | |
| Sanchez Ruiz Daniel | Adm. Unico | Sanchez Ruiz Daniel Adm. Unico | 05/01/2025 | |
| Shi Li | Apod. Solid. | Shi Li Apod. Solid. | 05/01/2025 |

Resumen cronológico de actos publicados en las ediciones digitales de Boletines Oficiales (BORME, BOE, BOPI) inscritos por SONER BECQUER SL o en los que participa indirectamente.
Se constituye la empresa con fecha 5 de enero de 2025 mediante escritura pública. La empresa se crea con un capital social inicial de 3.000,00 Euros e inicia su actividad el 12 de noviembre de 2024. El domicilio social en el momento de su constitución se establece en C/ LEGANITOS 47 10 (MADRID). La empresa indica que su actividad es Promoción, desarrollo, construcción, operación, mantenimiento y gestión de proyectos y de instalaciones de almacenamiento de energía..
SONER BECQUER SL inscrita en el Registro Mercantil de Madrid.
capital social de la empresa es de 3.000,00 euros.