AVDA VICENTE FERRER Número9 (LEGANES). Ver mapa
Restaurantes y puestos de comidas.
B88544432
18/12/2019
6 años
3.000,00 €
0.5M €
Madrid
-
8
Administrador único
Información sobre balances y cuentas de resultados de SOMOS TU RESTAURANTE SL depositados en el Registro Mercantil de Madrid en los últimos ejercicios.
| Ejercicio Disponibilidad | 2019 Inmediata | 2020 Inmediata | 2021 3 horas | 2022 Inmediata | Consultar en Axesor | |
| Consultar en Axesor | ||||||
| Entidad | Relación | Entidad/Relación | Desde | Hasta |
|---|---|---|---|---|
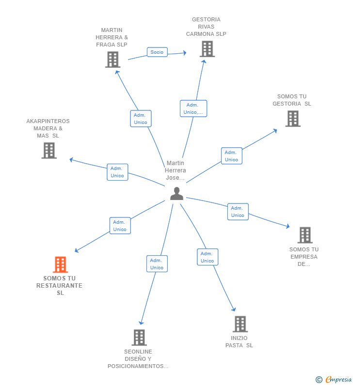
| Martin Herrera Jose Antonio | Adm. Unico | Martin Herrera Jose Antonio Adm. Unico | 10/12/2019 |

Resumen cronológico de actos publicados en las ediciones digitales de Boletines Oficiales (BORME, BOE, BOPI) inscritos por SOMOS TU RESTAURANTE SL o en los que participa indirectamente.
Se constituye la empresa con fecha 10 de diciembre de 2019 mediante escritura pública. La empresa se crea con un capital social inicial de 3.000,00 Euros e inicia su actividad el 18 de diciembre de 2019. El domicilio social en el momento de su constitución se establece en AVDA VICENTE FERRER Número9 (LEGANES). La empresa indica que su actividad es Restaurantes y puestos de comidas.
| Informe axesor 360º | Informe de Crédito | Perfil Comercial de Empresa | |
| Importe de ventas y número de empleados | ![]() | ![]() | ![]() |
| Información mercantil y comercial | ![]() Completa | ![]() Completa | ![]() Básica |
| Administradores y dirigentes | ![]() | ![]() | ![]() Solo dirigentes |
| Empresas relacionadas (accionistas, participadas,…) | ![]() | ![]() | ![]() |
| Categoría crediticia y probabilidad de incumplimiento de pago | ![]() | ![]() | ![]() |
| Impagos (RAI y Asnef Empresas) e incidencias judiciales | ![]() | ![]() | ![]() |
| Balance y cuenta de pérdidas y ganancias | ![]() Completo | ![]() Extracto | ![]() |
| Ratios y magnitudes económico-financieras | ![]() Completo | ![]() Extracto | ![]() |
| Representación gráfica de empresas relacionadas | ![]() | ![]() | ![]() |
| Comparativa del balance con la media del sector | ![]() | ![]() | ![]() |
| Estado de flujos de efectivo y de cambios en el patrimonio neto | ![]() | ![]() | ![]() |
| Fuentes de financiación y avales | ![]() | ![]() | ![]() |
| Subvenciones, concursos/subastas públicas y marcas | ![]() | ![]() | ![]() |
| Acceder | Acceder | Acceder |
SOMOS TU RESTAURANTE SL inscrita en el Registro Mercantil de Madrid. y con domicilio en Leganés
capital social de la empresa es de 3.000,00 euros y tiene una facturación anual entre 500.000 y 1.000.000 euros.