EJECUCION Y CONTRATA DE TODA CLASE DE INSTALACIONES DE FONTANERIA, CALEFACCION Y REFRIGERACION COMERCIO DE ARTICULOS PARA SANEAMIENTO Y BANO ACTIVIDADES RELACIONADAS CON EL NEGOCIO INMOBILIARIO.
CNAE 4322 - Fontanería, instalaciones de sistemas de calefacción y aire acondicionado
B50709237
06/03/1997
22 años
(Extinguida el 14/06/2019)
218.764,00 €
1M €
Zaragoza
21
Información sobre balances y cuentas de resultados de SOLER INSTALACIONES SL depositados en el Registro Mercantil de Zaragoza en los últimos ejercicios.
| Ejercicio Disponibilidad | Consultar en Axesor | |||||
| Consultar en Axesor | ||||||
| Entidad | Relación | Entidad/Relación | Desde | Hasta |
|---|---|---|---|---|
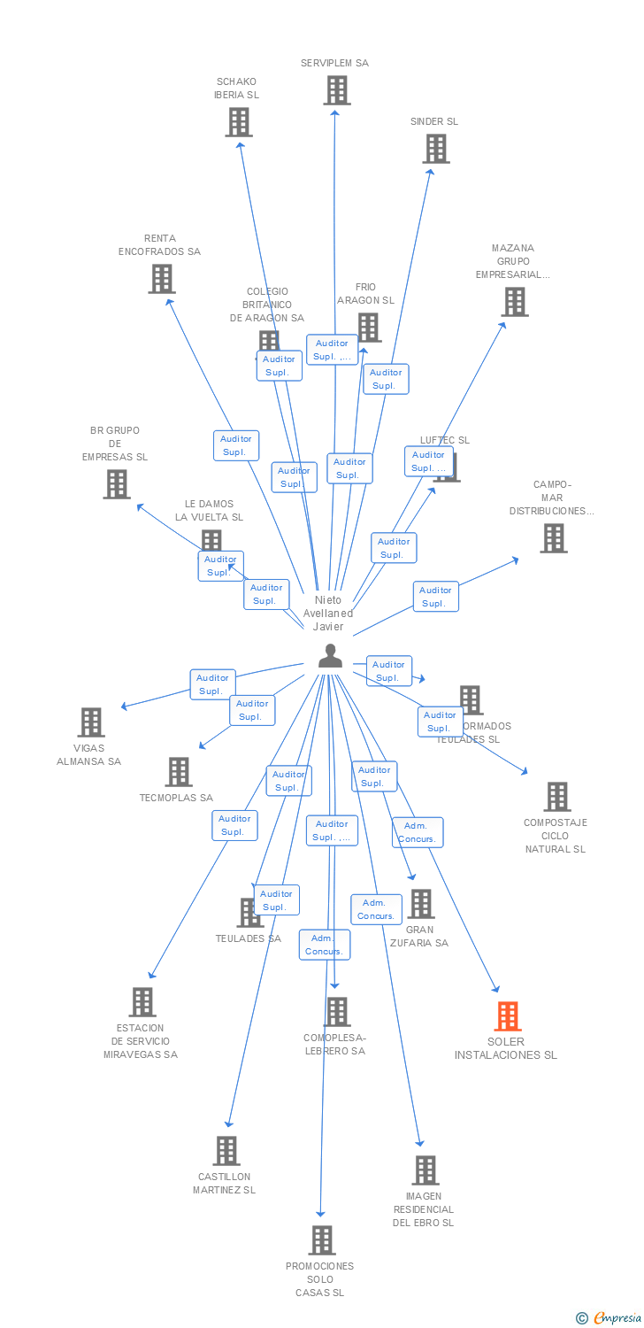
| Nieto Avellaned Javier | Adm. Concurs. | Nieto Avellaned Javier Adm. Concurs. | 15/03/2013 | 14/06/2019 |
| Lopez Floria Miguel Angel | Apod. | Lopez Floria Miguel Angel Apod. | 20/07/2011 | 14/06/2019 |
| Soler Corral Marta | Adm. Solid. | Soler Corral Marta Adm. Solid. | 13/11/2014 | |
| Soler Corral Juan Antonio | Adm. Solid. | Soler Corral Juan Antonio Adm. Solid. | 13/11/2014 | |
| Gracia Roche Jose Luis | Apod. | Gracia Roche Jose Luis Apod. | 19/01/2009 |

Resumen cronológico de actos publicados en las ediciones digitales de Boletines Oficiales (BORME, BOE, BOPI) inscritos por SOLER INSTALACIONES SL o en los que participa indirectamente.
| Procedimiento concursal | 48/2013 |
| FIRME | Si, |
| Fecha de resolución | 4/06/2019 |
| Descripcion | Auto de conclusión del concurso. Renuncia de los acreedores |
| Juzgado | num. 0 JUZGADO DE LO MERCANTIL NUMERO 2 DE ZARAGOZA |
| Resoluciones | Concluido el concurso, cesadas las limitaciones de las facultades de administración y extinguida la Sociedad |
| Procedimiento concursal | 48/2013 |
| Fecha de resolución | 28/02/2013 |
| Descripcion | Revocación de administradores concursales |
| Juzgado | num. 2 JUZGADO DE LO MERCANTIL DE ZARAGOZA |
| Adm. Concurs. | Nieto Avellaned Javier |
| Procedimiento concursal | 48/2013 |
| FIRME | Si, |
| Fecha de resolución | 4/06/2019 |
| Descripcion | Cese de las limitaciones de las facultades de administración |
| Juzgado | num. 0 JUZGADO DE LO MERCANTIL NUMERO 2 DE ZARAGOZA |
Publicación en el BORME de los siguientes ceses-dimisiones:
| Administradores Solidarios |
| Procedimiento concursal | 48/2013. |
| FIRME | Si, |
| Fecha de resolución | 24/06/2014 |
| Descripcion | Auto de apertura de la fase de liquidación. |
| Juzgado | num. 2 JUZGADO DE LO MERCANTIL DE ZARAGOZA. |
| Resoluciones | Abierta la fase de liquidación, durante la cual quedarán en suspenso las facultades de administración y disposición del concursado. |
| Procedimiento concursal | 48/2013. |
| FIRME | Si, |
| Fecha de resolución | 23/10/2014 |
| Descripcion | Auto de aprobación del plan de liquidación. |
| Juzgado | num. 2 JUZGADO DE LO MERCANTIL DE ZARAGOZA. |
| Resoluciones | Aprobado el plan de liquidación de la concursada. |
Doña María Jaén Bayarte Secretario/a Judicial de Jdo. de lo Mercantil n. 2 de Zaragoza, anuncia:
1.- Que en la Sección I Declaración Concurso 0000048/2013, referente al deudor Soler Instalaciones, S.L., con CIF B 50709237, cuyo centro de intereses principales... Ver más
| Empresa |
|
| Procedimiento concursal | 48/2013. |
| FIRME | Si, |
| Fecha de resolución | 27/02/2013 |
| Descripcion | Auto de declaración de concurso. Voluntario. |
| Juzgado | num. 2 JUZGADO DE LO MERCANTIL DE ZARAGOZA. |
| Resoluciones | Se declara en concurso voluntario al deudor SOLER INSTALACIONES, SOCIEDAD LIMITADA, se determina que las facultades de administración y disposición sobre su patrimonio del deudor quedan intervenidas por la administración concursal, mediante su autorización o conformidad. |
| Procedimiento concursal | 48/2013. |
| FIRME | Si, |
| Fecha de resolución | 27/02/2013 |
| Descripcion | Resoluciones acordando la intervención o suspensión de las factultades de administración y disposición del concursado. |
| Juzgado | num. 2 JUZGADO DE LO MERCANTIL DE ZARAGOZA. |
| Procedimiento concursal | 48/2013. |
| Fecha de resolución | 28/02/2013 |
| Descripcion | Nombramiento de administradores. |
| Juzgado | num. 2 JUZGADO DE LO MERCANTIL DE ZARAGOZA. |
| Adm. Concurs. | Nieto Avellaned Javier |
Doña Milagros Alcón Omedes, Secretario/a Judicial del Juzgado de lo Mercantil número 2 de Zaragoza, por el presente,
Hago saber:
1º. Que en los autos seguidos en este órgano judicial con el n.° Sección I Declaración Concurso 0000048/2013... Ver más
| Empresa |
|
Con fecha 1 de agosto de 2011, mediante la correspondiente escritura ha quedado incrito en el Registro Mercantil la ampliación de 108.180 € del capital social de la empresa. Esta ampliación representa un 97.83 % de incremento del capital, quedando un capital social resultante de 218.764€.
| Capital social anterior: | 110.584 € |
| Aumento de capital: | 108.180 € |
| Capital social resultante: | 218.764 € |
| % incremento: | 97.83 % |
Con fecha 1 de agosto de 2011, las sociedades CALEFACCION Y SANEAMIENTO ANETO SL y CALEFACCION Y SANEAMIENTO ORDESA SL han sido absorbidas por la sociedad SOLER INSTALACIONES SL .
De acuerdo con lo dispuesto en el artículo 43 de la Ley 3/2009, de 13 de abril se informa que las Juntas Generales Extraordinarias y Universales, celebradas el día 11 de mayo de 2011, por las sociedades "Soler Instalaciones, S.L.", como absorbente y "Calefacción y Saneamiento Anet... Ver más
| Absorbente |
|
| Absorbida |
El capital social de la empresa se incrementa en un 820.00 % (ampliación de 98.564 €). De esta forma, tras la ampliación la sociedad pasa de tener 12.020€ de capital social a 110.584€. Esta ampliación de capital fue inscrita en el Registro Mercantil con fecha 28 de diciembre de 2009.
| Capital social anterior: | 12.020 € |
| Aumento de capital: | 98.564 € |
| Capital social resultante: | 110.584 € |
| % incremento: | 820.00 % |
| Informe axesor 360º | Informe de Crédito | Perfil Comercial de Empresa | |
| Importe de ventas y número de empleados | ![]() | ![]() | ![]() |
| Información mercantil y comercial | ![]() Completa | ![]() Completa | ![]() Básica |
| Administradores y dirigentes | ![]() | ![]() | ![]() Solo dirigentes |
| Empresas relacionadas (accionistas, participadas,…) | ![]() | ![]() | ![]() |
| Categoría crediticia y probabilidad de incumplimiento de pago | ![]() | ![]() | ![]() |
| Impagos (RAI y Asnef Empresas) e incidencias judiciales | ![]() | ![]() | ![]() |
| Balance y cuenta de pérdidas y ganancias | ![]() Completo | ![]() Extracto | ![]() |
| Ratios y magnitudes económico-financieras | ![]() Completo | ![]() Extracto | ![]() |
| Representación gráfica de empresas relacionadas | ![]() | ![]() | ![]() |
| Comparativa del balance con la media del sector | ![]() | ![]() | ![]() |
| Estado de flujos de efectivo y de cambios en el patrimonio neto | ![]() | ![]() | ![]() |
| Fuentes de financiación y avales | ![]() | ![]() | ![]() |
| Subvenciones, concursos/subastas públicas y marcas | ![]() | ![]() | ![]() |
| Acceder | Acceder | Acceder |
SOLER INSTALACIONES SL fué una empresa constituida el 06/03/1997 y extinguida el 14/06/2019 inscrita en el Registro Mercantil de Zaragoza. y con domicilio en ZaragozaSu clasificación nacional de actividades económicas era Fontanería, instalaciones de sistemas de calefacción y aire acondicionado.
capital social de la empresa es de 218.764,00 euros y tiene una facturación anual entre 1.000.000 y 2.500.000 euros.
SOLER INSTALACIONES SL tiene 2 cargos directivos en activo y 3 cargos directivos históricos.
La empresa está auditada por KRESTON IBERAUDIT AJS SLP.