La comercializacion, tanto al por mayor como al por menor, asi como la distribucion, representacion, arrendamiento, cesion de uso y compraventa de maquinaria, aparatos, instrumentos, elementos de mobiliario, articulos de ferreteria y metales.
CNAE 4669 - Comercio al por mayor de otra maquinaria y equipo
A28220127
19/01/2009
11 días
(Extinguida el 30/01/2009)
71.190,00 €
1M €
Madrid
6
Administrador único
Información sobre balances y cuentas de resultados de SISTEMA SA depositados en el Registro Mercantil de Madrid en los últimos ejercicios.
| Ejercicio Disponibilidad | Consultar en Axesor | |||||
| Consultar en Axesor | ||||||


Resumen cronológico de actos publicados en las ediciones digitales de Boletines Oficiales (BORME, BOE, BOPI) inscritos por SISTEMA SA o en los que participa indirectamente.
Publicación en el BORME de los siguientes ceses-dimisiones:
| Presidente | |
| Consejero | |
| Consejeros | |
| Secretario |
Cambio del Organo de Administración: Consejo de administración a Administrador único.
Publicación en el BORME de los siguientes revocaciones:
| Apoderados Solidarios |
Publicación en el BORME de los siguientes ceses-dimisiones:
| Presidente | |
| Consejero | |
| Consejeros | |
| Secretario |
Publicación en el BORME de los siguientes revocaciones:
| Apoderados |
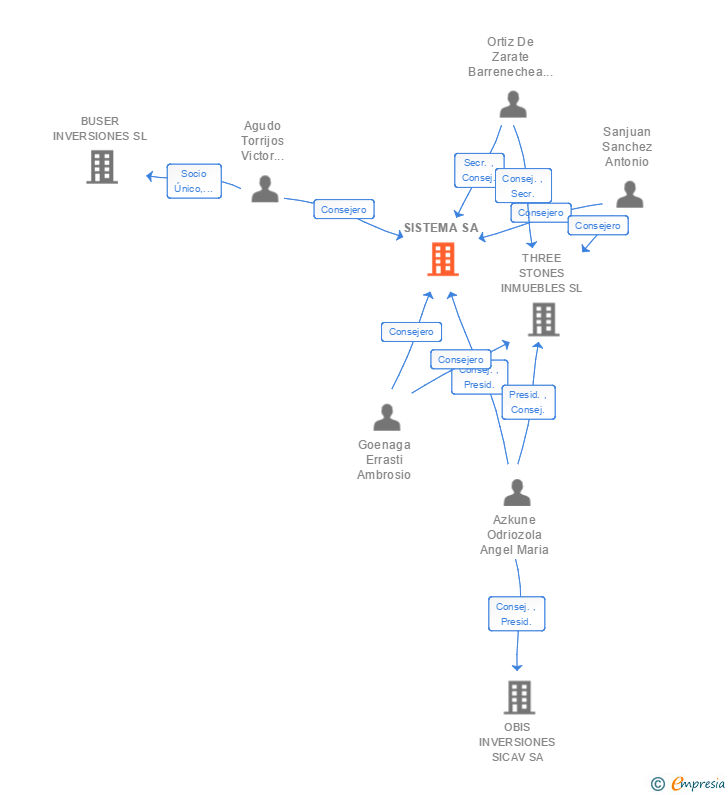
Con fecha 2009-01-30+01:00, la sociedad SISTEMA SA ha sido escindida resultando como beneficiarias de la escisión de las sociedades SISTEMA SA y THREE STONES INMUEBLES SL
Se disuelve la sociedad por escisión.
El 30 de enero de 2009 se inscribe en el Registro Mercantil la extinción de la sociedad, dejando de ser sujeto de derechos y obligaciones.
Se constituye la empresa con fecha 30 de enero de 2009 mediante escritura pública. La empresa se crea con un capital social inicial de 71.190,00 Euros e inicia su actividad el 19 de enero de 2009. El domicilio social en el momento de su constitución se establece en AVDA DE LA INDUSTRIA 42 (TRES CANTOS). La empresa indica que su actividad es LA COMERCIALIZACION, TANTO AL POR MAYOR COMO AL POR MENOR, ASI COMO LA DISTRIBUCION, REPRESENTACION, ARRENDAMIENTO, CESION DE USO Y COMPRAVENTA DE MAQUINARIA, APARATOS, INSTRUMENTOS, ELEMENTOS DE MOBILIARIO, ARTICULOS DE FERRETERIA Y METALES.
Publicación en el BORME de los siguientes nombramientos:
| Presidente | |
| Consejero | |
| Consejeros | |
| Secretario |
Publicación en el BORME de los siguientes nombramientos:
| Apoderados Solidarios |
Anuncio de escisión total
La Junta General Extraordinaria y Universal de accionistas de «Sistema, S.A.», celebrada el día 14 de noviembre de 2008, ha acordado por unanimidad la escisión total de la Sociedad mediante la segregación de la totalidad de su pat... Ver más
| Escindida |
|
| Beneficiaria |
|
Anuncio de escisión total
La Junta General Extraordinaria y Universal de accionistas de «Sistema, S.A.», celebrada el día 14 de noviembre de 2008, ha acordado por unanimidad la escisión total de la Sociedad mediante la segregación de la totalidad de su pat... Ver más
| Escindida |
|
| Beneficiaria |
|
Anuncio de escisión total
La Junta General Extraordinaria y Universal de accionistas de «Sistema, S.A.», celebrada el día 14 de noviembre de 2008, ha acordado por unanimidad la escisión total de la Sociedad mediante la segregación de la totalidad de su pat... Ver más
| Escindida |
|
| Beneficiaria |
|
| Informe axesor 360º | Informe de Crédito | Perfil Comercial de Empresa | |
| Importe de ventas y número de empleados | ![]() | ![]() | ![]() |
| Información mercantil y comercial | ![]() Completa | ![]() Completa | ![]() Básica |
| Administradores y dirigentes | ![]() | ![]() | ![]() Solo dirigentes |
| Empresas relacionadas (accionistas, participadas,…) | ![]() | ![]() | ![]() |
| Categoría crediticia y probabilidad de incumplimiento de pago | ![]() | ![]() | ![]() |
| Impagos (RAI y Asnef Empresas) e incidencias judiciales | ![]() | ![]() | ![]() |
| Balance y cuenta de pérdidas y ganancias | ![]() Completo | ![]() Extracto | ![]() |
| Ratios y magnitudes económico-financieras | ![]() Completo | ![]() Extracto | ![]() |
| Representación gráfica de empresas relacionadas | ![]() | ![]() | ![]() |
| Comparativa del balance con la media del sector | ![]() | ![]() | ![]() |
| Estado de flujos de efectivo y de cambios en el patrimonio neto | ![]() | ![]() | ![]() |
| Fuentes de financiación y avales | ![]() | ![]() | ![]() |
| Subvenciones, concursos/subastas públicas y marcas | ![]() | ![]() | ![]() |
| Acceder | Acceder | Acceder |
SISTEMA SA fué una empresa constituida el 19/01/2009 y extinguida el 30/01/2009 inscrita en el Registro Mercantil de Madrid. y con domicilio en Tres CantosSu clasificación nacional de actividades económicas era Comercio al por mayor de otra maquinaria y equipo.
capital social de la empresa es de 71.190,00 euros y tiene una facturación anual entre 1.000.000 y 2.500.000 euros.
SISTEMA SA tiene 3 cargos directivos en activo y 23 cargos directivos históricos.