916509914 916509914
NARANJO DE BULNES, 1 CIUDALCAMPO. 28770 COLMENAR VIEJO. (MADRID). Ver mapa
LA COMPRAVENTA DE TODA CLASE DE FINCAS, TANTO RUSTICAS COMO URBANAS, EXPLOTACION EN ARRENDAMIENTO DE LAS MISMAS
CNAE 6832 - Gestión y administración de la propiedad inmobiliaria
B84792845
31/07/2006
20 años
116.326,00 €
0.5M €
Madrid
Administrador único
Información sobre balances y cuentas de resultados de SINU 2006 SL depositados en el Registro Mercantil de Madrid en los últimos ejercicios.
| Ejercicio Disponibilidad | 2019 3 horas | 2020 3 horas | 2021 Inmediata | 2022 Inmediata | Consultar en Axesor | |
| Consultar en Axesor | ||||||
| Entidad | Relación | Entidad/Relación | Desde | Hasta |
|---|---|---|---|---|
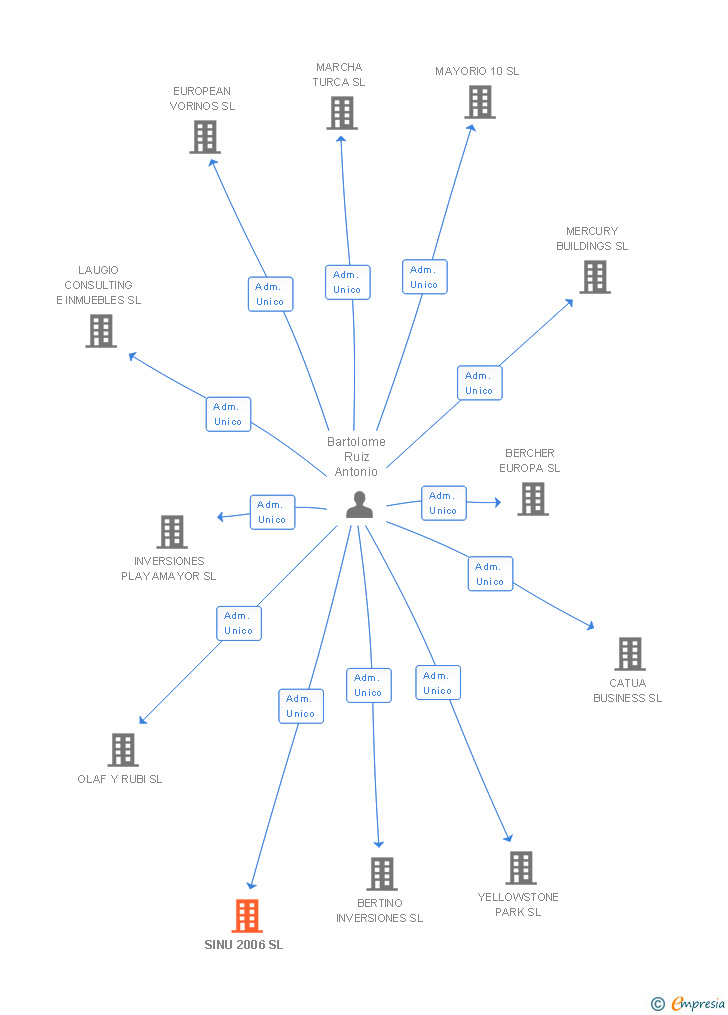
| Bartolome Ruiz Antonio | Adm. Unico | Bartolome Ruiz Antonio Adm. Unico | 04/06/2014 | |
| Gonzalez Trevijano Francisco | Adm. Unico | Gonzalez Trevijano Francisco Adm. Unico | 31/03/2009 | 04/06/2014 |
| Sanchez Garcia Alvaro | Adm. Unico | Sanchez Garcia Alvaro Adm. Unico | 04/06/2014 |

Resumen cronológico de actos publicados en las ediciones digitales de Boletines Oficiales (BORME, BOE, BOPI) inscritos por SINU 2006 SL o en los que participa indirectamente.
Con fecha 13 de marzo de 2012, mediante la correspondiente escritura ha quedado incrito en el Registro Mercantil la ampliación de 113.320 € del capital social de la empresa. Esta ampliación representa un 3769.79 % de incremento del capital, quedando un capital social resultante de 116.326€.
| Capital social anterior: | 3.006 € |
| Aumento de capital: | 113.320 € |
| Capital social resultante: | 116.326 € |
| % incremento: | 3769.79 % |
| Informe axesor 360º | Informe de Crédito | Perfil Comercial de Empresa | |
| Importe de ventas y número de empleados | ![]() | ![]() | ![]() |
| Información mercantil y comercial | ![]() Completa | ![]() Completa | ![]() Básica |
| Administradores y dirigentes | ![]() | ![]() | ![]() Solo dirigentes |
| Empresas relacionadas (accionistas, participadas,…) | ![]() | ![]() | ![]() |
| Categoría crediticia y probabilidad de incumplimiento de pago | ![]() | ![]() | ![]() |
| Impagos (RAI y Asnef Empresas) e incidencias judiciales | ![]() | ![]() | ![]() |
| Balance y cuenta de pérdidas y ganancias | ![]() Completo | ![]() Extracto | ![]() |
| Ratios y magnitudes económico-financieras | ![]() Completo | ![]() Extracto | ![]() |
| Representación gráfica de empresas relacionadas | ![]() | ![]() | ![]() |
| Comparativa del balance con la media del sector | ![]() | ![]() | ![]() |
| Estado de flujos de efectivo y de cambios en el patrimonio neto | ![]() | ![]() | ![]() |
| Fuentes de financiación y avales | ![]() | ![]() | ![]() |
| Subvenciones, concursos/subastas públicas y marcas | ![]() | ![]() | ![]() |
| Acceder | Acceder | Acceder |
SINU 2006 SL inscrita en el Registro Mercantil de Madrid. y con domicilio en Colmenar ViejoSu clasificación nacional de actividades económicas es Gestión y administración de la propiedad inmobiliaria.
capital social de la empresa es de 116.326,00 euros y tiene una facturación anual inferior a 500.000 euros.
SINU 2006 SL tiene 1 cargos directivos en activo y 2 cargos directivos históricos.