AVDA DE SEVILLA 64-C - 41330, LOS ROSALES (TOCINA). Ver mapa
El desarrollo, ingeniería, promoción y construcción de instalaciones relacionadas con energías renovables de cualquier tipo, ya sea fotovoltaica, hidroeléctrica, térmica, termosolar, eólica y en definitiva todas aquellas relacionadas con energías renovables.- producción, comercialización y venta...
no disponible
12/06/2019
7 años
10.856,00 €
-
Sevilla
-
Administradores solidarios
Información sobre balances y cuentas de resultados de SINTECS SOLAR ENERGY SL depositados en el Registro Mercantil de Sevilla en los últimos ejercicios.
| Ejercicio Disponibilidad | 2019 3 horas | 2020 3 horas | Consultar en Axesor | |||
| Consultar en Axesor | ||||||
| Entidad | Relación | Entidad/Relación | Desde | Hasta |
|---|---|---|---|---|
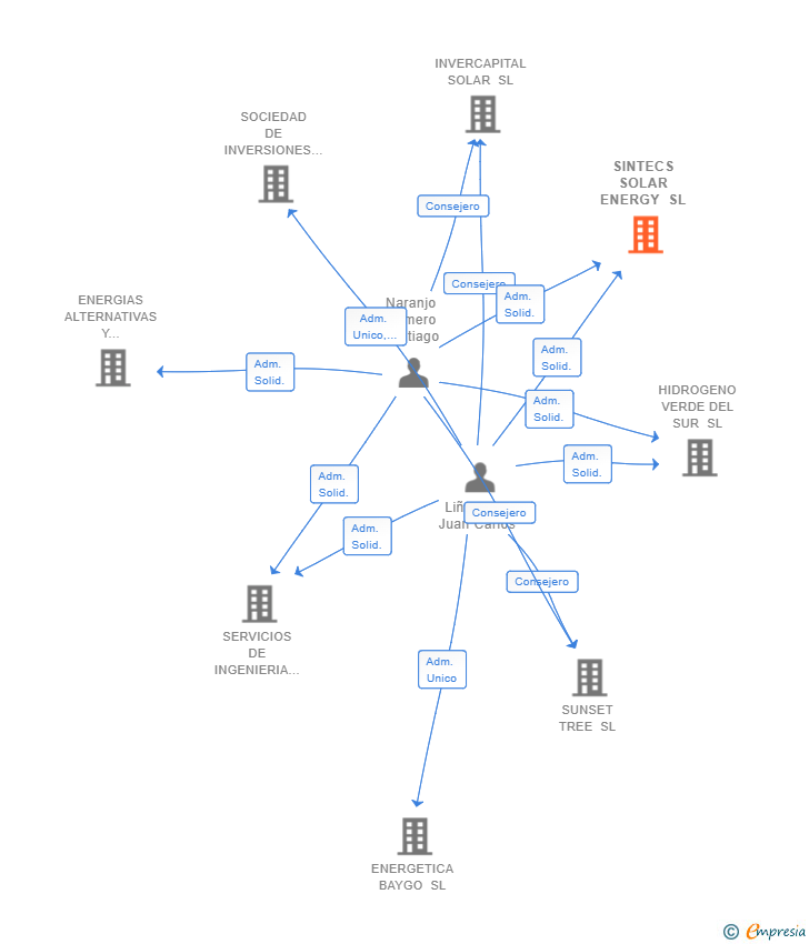
| Naranjo Romero Santiago | Adm. Solid. | Naranjo Romero Santiago Adm. Solid. | 26/07/2019 | |
| Liñan Rull Juan Carlos | Adm. Solid. | Liñan Rull Juan Carlos Adm. Solid. | 26/07/2019 |

Resumen cronológico de actos publicados en las ediciones digitales de Boletines Oficiales (BORME, BOE, BOPI) inscritos por SINTECS SOLAR ENERGY SL o en los que participa indirectamente.
La Agencia Estatal de la Administración Tributaria ha dictado baja provisional en el óndice de entidades porqué los débitos tributarios de la entidad con la Hacienda pública del Estado han sido declarados fallidos o no haber presentado la declaración del impuesto de sociedades correspondiente a tres períodos impositivos consecutivos. Se cierra la hoja registral de la sociedad no pudióndose practicar ninguna inscripción.
| Artículo de los estatutos: 3. Domicilio social . |
Traslado del domicilio social de la empresa situado en C/ DEL COMENDADOR 8 - BAJO, C.P. 41.340 (TOCINA) siendo el nuevo domicilio situado en AVDA DE SEVILLA 64-C - 41330, LOS ROSALES (TOCINA).
Con fecha 22 de enero de 2020, mediante la correspondiente escritura ha quedado incrito en el Registro Mercantil la ampliación de 6.856 € del capital social de la empresa. Esta ampliación representa un 171.40 % de incremento del capital, quedando un capital social resultante de 10.856€.
| Capital social anterior: | 4.000 € |
| Aumento de capital: | 6.856 € |
| Capital social resultante: | 10.856 € |
| % incremento: | 171.40 % |
Se constituye la empresa con fecha 26 de julio de 2019 mediante escritura pública. La empresa se crea con un capital social inicial de 4.000,00 Euros e inicia su actividad el 12 de junio de 2019. El domicilio social en el momento de su constitución se establece en C/ DEL COMENDADOR 8 - BAJO, C.P. 41.340 (TOCINA). La empresa indica que su actividad es El Desarrollo, ingeniería, promoción y construcción de instalaciones relacionadas con energías renovables de cualquier tipo, ya sea fotovoltaica, hidroeléctrica, térmica, termosolar, eólica y en definitiva todas aquellas relacionadas con energías renovables.- Producción, comercialización y venta...
Publicación en el BORME de los siguientes nombramientos:
| Administradores Solidarios |
| Informe de Crédito | Informe Mercantil, Incidencias y Vinculaciones | Perfil Comercial de Empresa | |
| Capital social actual y evolución | ![]() | ![]() | ![]() |
| Información mercantil y comercial | ![]() | ![]() | ![]() Básica |
| Administradores y dirigentes | ![]() | ![]() Solo administradores | ![]() Solo dirigentes |
| Empresas relacionadas (accionistas, participadas,…) | ![]() | ![]() | ![]() |
| Incidencias judiciales y procedimientos concursales | ![]() | ![]() | ![]() |
| Impagos en el fichero RAI | ![]() | ![]() | ![]() |
| Impagos en el fichero Asnef Empresas | ![]() | ![]() | ![]() |
| Categoría crediticia y probabilidad de incumplimiento de pago | ![]() | ![]() | ![]() |
| Extracto del balance y cuenta de pérdidas y ganancias | ![]() | ![]() | ![]() |
| Ratios y magnitudes económico-financieras | ![]() | ![]() | ![]() |
| Acceder | Acceder | Acceder |
SINTECS SOLAR ENERGY SL inscrita en el Registro Mercantil de Sevilla.
capital social de la empresa es de 10.856,00 euros.