C/ ISLA GRACIOSA 1 - PLANTA 1ª EDIFICIO ANCORA (SAN SEBASTIAN DE LOS REYES). Ver mapa
Otros servicios relacionados con las tecnologías de la información y la informática.
no disponible
22/01/2024
2 años
3.000,00 €
-
Madrid
-
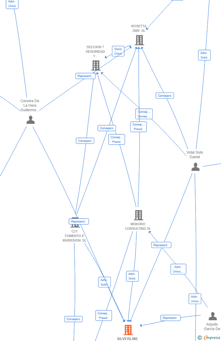
Administradores solidarios
| Entidad | Relación | Entidad/Relación | Desde | Hasta |
|---|---|---|---|---|
| Vidal Soto Daniel | Represent. | Vidal Soto Daniel Represent. | 19/03/2024 | |
| Argudo Garcia De Lago Rafael Jose | Represent. | Argudo Garcia De Lago Rafael Jose Represent. | 19/03/2024 | |
| Cervera De La Hera Guillermo Pascual | Represent. | Cervera De La Hera Guillermo Pascual Represent. | 19/03/2024 | |
| INVERSIONES CASA DE AGOSTO SL | Adm. Solid. | INVERSIONES CASA DE AGOSTO SL Adm. Solid. | 19/03/2024 | |
| MOKORO CONSULTING SL | Adm. Solid. | MOKORO CONSULTING SL Adm. Solid. | 19/03/2024 | |
| C21 FOMENTO E INVERSION SL | Adm. Solid. | C21 FOMENTO E INVERSION SL Adm. Solid. | 19/03/2024 |

Resumen cronológico de actos publicados en las ediciones digitales de Boletines Oficiales (BORME, BOE, BOPI) inscritos por SILVERLINE SECURITY SL o en los que participa indirectamente.
Se constituye la empresa con fecha 19 de marzo de 2024 mediante escritura pública. La empresa se crea con un capital social inicial de 3.000,00 Euros e inicia su actividad el 22 de enero de 2024. El domicilio social en el momento de su constitución se establece en C/ ISLA GRACIOSA 1 - PLANTA 1ª EDIFICIO ANCORA (SAN SEBASTIAN DE LOS REYES). La empresa indica que su actividad es Otros servicios relacionados con las tecnologías de la información y la informática.
Publicación en el BORME de los siguientes nombramientos:
| Administradores Solidarios | |
| Representantes |
| Informe de Crédito | Predicción y Calificación | Perfil Comercial de Empresa | |
| Categoría crediticia y probabilidad de incumplimiento de pago | ![]() | ![]() | ![]() |
| Crédito recomendado | ![]() | ![]() | ![]() |
| Importe de ventas y número de empleados | ![]() | ![]() | ![]() |
| Información mercantil y comercial | ![]() | ![]() | ![]() Básica |
| Administradores y dirigentes | ![]() | ![]() | ![]() Solo dirigentes |
| Incidencias judiciales y procedimientos concursales | ![]() | ![]() | ![]() |
| Impagos en el fichero RAI | ![]() | ![]() | ![]() |
| Impagos en el fichero Asnef Empresas | ![]() | ![]() | ![]() |
| Extracto del balance y cuenta de pérdidas y ganancias | ![]() | ![]() | ![]() |
| Ratios y magnitudes económico-financieras | ![]() | ![]() | ![]() |
| Acceder | Acceder | Acceder |
SILVERLINE SECURITY SL inscrita en el Registro Mercantil de Madrid.
capital social de la empresa es de 3.000,00 euros.