Artículo 2..- la sociedad tendrá por objeto: 4619 - intermediarios del comercio de productos diversos 6209 - otros servicios relacionados con las tecnologías de la información y la informática las actividades integrantes del objeto social podrán ser desarrolladas, total o parcialmente, de modo i.
no disponible
20/08/2021
3 años
(Extinguida el 08/07/2024)
3.000,00 €
-
Valencia
-
Administradores solidarios
Información sobre balances y cuentas de resultados de SHISHAMARKET SL (EXTINGUIDA) depositados en el Registro Mercantil de Valencia en los últimos ejercicios.
| Ejercicio Disponibilidad | 2019 3 horas | 2020 3 horas | 2021 3 horas | Consultar en Axesor | ||
| Consultar en Axesor | ||||||
| Entidad | Relación | Entidad/Relación | Desde | Hasta |
|---|---|---|---|---|
| Bahamonde Sanchis Lluis Salvador | Liquidador | Bahamonde Sanchis Lluis Salvador Liquidador | 08/07/2024 | 08/07/2024 |
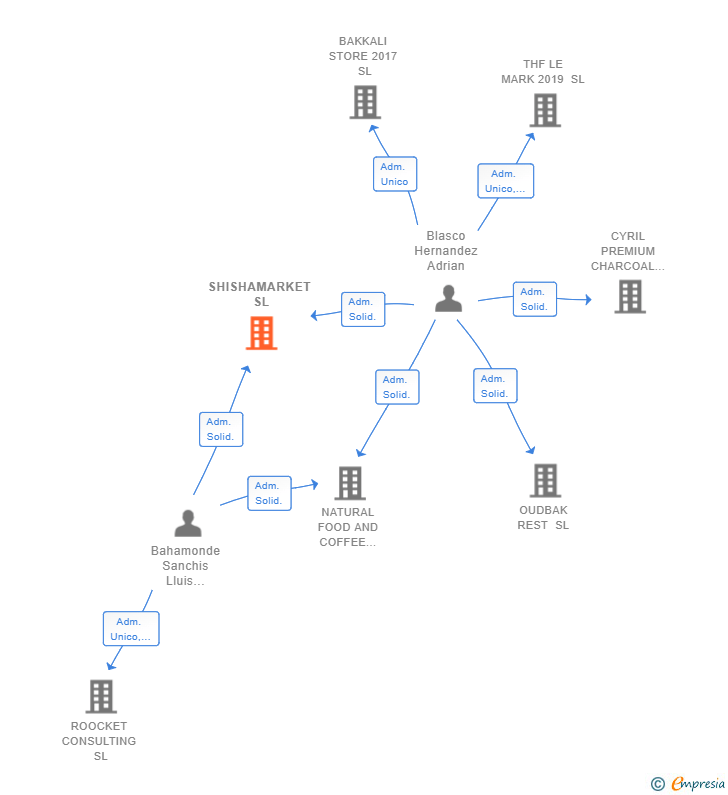
| Blasco Hernandez Adrian | Adm. Solid. | Blasco Hernandez Adrian Adm. Solid. | 10/09/2021 | 08/07/2024 |
| Bahamonde Sanchis Lluis Salvador | Adm. Solid. | Bahamonde Sanchis Lluis Salvador Adm. Solid. | 10/09/2021 | 08/07/2024 |

Resumen cronológico de actos publicados en las ediciones digitales de Boletines Oficiales (BORME, BOE, BOPI) inscritos por SHISHAMARKET SL (EXTINGUIDA) o en los que participa indirectamente.
Publicación en el BORME de los siguientes ceses-dimisiones:
| Administradores Solidarios | |
| Liquidador |
Cambio del Organo de Administración: Administradores solidarios a Liquidador Unico.
El 8 de julio de 2024 se inscribe en el Registro Mercantil la extinción de la sociedad, dejando de ser sujeto de derechos y obligaciones.
Se constituye la empresa con fecha 10 de septiembre de 2021 mediante escritura pública. La empresa se crea con un capital social inicial de 3.000,00 Euros e inicia su actividad el 20 de agosto de 2021. El domicilio social en el momento de su constitución se establece en C/ SAN VICENTE MARTIR 166 Esc.1 9 18 (VALENCIA). La empresa indica que su actividad es Artículo 2..- La sociedad tendrá por objeto: 4619 - Intermediarios del comercio de productos diversos 6209 - Otros servicios relacionados con las tecnologías de la información y la informática Las actividades integrantes del objeto social podrán ser desarrolladas, total o parcialmente, de modo i.
Publicación en el BORME de los siguientes nombramientos:
| Administradores Solidarios |
| Informe de Crédito | Informe Mercantil, Incidencias y Vinculaciones | Perfil Comercial de Empresa | |
| Capital social actual y evolución | ![]() | ![]() | ![]() |
| Información mercantil y comercial | ![]() | ![]() | ![]() Básica |
| Administradores y dirigentes | ![]() | ![]() Solo administradores | ![]() Solo dirigentes |
| Empresas relacionadas (accionistas, participadas,…) | ![]() | ![]() | ![]() |
| Incidencias judiciales y procedimientos concursales | ![]() | ![]() | ![]() |
| Impagos en el fichero RAI | ![]() | ![]() | ![]() |
| Impagos en el fichero Asnef Empresas | ![]() | ![]() | ![]() |
| Categoría crediticia y probabilidad de incumplimiento de pago | ![]() | ![]() | ![]() |
| Extracto del balance y cuenta de pérdidas y ganancias | ![]() | ![]() | ![]() |
| Ratios y magnitudes económico-financieras | ![]() | ![]() | ![]() |
| Acceder | Acceder | Acceder |
SHISHAMARKET SL (EXTINGUIDA) fué una empresa constituida el 20/08/2021 y extinguida el 08/07/2024 inscrita en el Registro Mercantil de Valencia.
capital social de la empresa es de 3.000,00 euros.