A. Actividades propias de las agencias de publicidad, marketing directo, patrocinio y promocion de ventas, asesoria y/o desarrollo de actividades relaciones publicas off y on line... A. Actividades propias de las agencias de publicidad, marketing directo, patrocinio y promocion de ventas, asesoria y/o desarrollo de actividades relaciones publicas off y on line..
no disponible
12/11/2008
11 años
(Extinguida el 10/09/2019)
-
1M €
Madrid
Consejo de administración
SHACKLETON DMO SL
Información sobre balances y cuentas de resultados de SHACKLETON BUZZ&PRESS SL depositados en el Registro Mercantil de Madrid en los últimos ejercicios.
| Ejercicio Disponibilidad | Consultar en Axesor | |||||
| Consultar en Axesor | ||||||

Resumen cronológico de actos publicados en las ediciones digitales de Boletines Oficiales (BORME, BOE, BOPI) inscritos por SHACKLETON BUZZ&PRESS SL o en los que participa indirectamente.
Con fecha 10 de septiembre de 2019, las sociedades OPPORTUNITY SHCK SA y SHACKLETON BUZZ&PRESS SL han sido absorbidas por la sociedad SHACKLETON MADRID SL .
Publicación en el BORME de los siguientes ceses-dimisiones:
| Presidente | |
| Consejero | |
| Consejeros | |
| Secretario No Consejero | |
| Consejero Delegado |
Se disuelve la sociedad por fusión.
De conformidad con lo dispuesto en los artículos 42, 43, 49 y 52 de la Ley 3/2009, de 3 de abril, sobre modificaciones estructurales de las sociedades mercantiles ("LME"), se hace público que, el socio único de Shackleton Madrid, S.L.U. (la "Sociedad Absorbente"), en fecha 25 de j... Ver más
| Absorbente | |
| Absorbida |
|
De conformidad con lo dispuesto en los artículos 42, 43, 49 y 52 de la Ley 3/2009, de 3 de abril, sobre modificaciones estructurales de las sociedades mercantiles ("LME"), se hace público que, el socio único de Shackleton Madrid, S.L.U. (la "Sociedad Absorbente"), en fecha 24 de m... Ver más
| Absorbente | |
| Absorbida |
|
Publicación en el BORME de los siguientes revocaciones:
| Apoderados Mancomunados/Solidarios |
Publicación en el BORME de los siguientes nombramientos:
| Apoderados |
Publicación en el BORME de los siguientes nombramientos:
| Apoderados |
Publicación en el BORME de los siguientes nombramientos:
| Apoderados |
Publicación en el BORME de los siguientes nombramientos:
| Apoderados |
Publicación en el BORME de los siguientes nombramientos:
| Apoderados |
Publicación en el BORME de los siguientes nombramientos:
| Apoderados |
Publicación en el BORME de los siguientes nombramientos:
| Apoderados |
Publicación en el BORME de los siguientes ceses-dimisiones:
| Presidente | |
| Vicepresidente | |
| Consejero | |
| Secretario No Consejero | |
| Representante |
Publicación en el BORME de los siguientes nombramientos:
| Presidente | |
| Consejeros | |
| Secretario No Consejero |
Publicación en el BORME de los siguientes revocaciones:
| Apoderados Mancomunados/Solidarios |
Publicación en el BORME de los siguientes nombramientos:
| Apoderados Mancomunados/Solidarios |
Publicación en el BORME de los siguientes ceses-dimisiones:
| Presidente | |
| Vicepres. | |
| Consejero | |
| Consej. Del. | |
| Secretario | |
| Represent. |
Publicación en el BORME de los siguientes nombramientos:
| Presidente | |
| Vicepres. | |
| Consejero | |
| Consej. Del. | |
| Secr. No Consej. | |
| Represent. |
Publicación en el BORME de los siguientes revocaciones:
| Apoderado |
Publicación en el BORME de los siguientes nombramientos:
| Apod. Mancom./Solid. |
MODIFICADOS LOS ARTICULOS 1, 2 Y 9 DE LOS ESTATUTOS SOCIALES.
La sociedad cambia su denominación social SHACKLETON DMO SL a la denominación SHACKLETON BUZZ&PRESS SL
Se modifica parcialmente la actividad de la sociedad. Las nuevas actividades que se incluyen en el objeto social de la sociedad son:
A. Actividades propias de las agencias de publicidad, marketing directo, patrocinio y promocion de ventas, asesoria y/o desarrollo de actividades relaciones publicas off y on line..
| Informe axesor 360º | Informe de Crédito | Perfil Comercial de Empresa | |
| Importe de ventas y número de empleados | ![]() | ![]() | ![]() |
| Información mercantil y comercial | ![]() Completa | ![]() Completa | ![]() Básica |
| Administradores y dirigentes | ![]() | ![]() | ![]() Solo dirigentes |
| Empresas relacionadas (accionistas, participadas,…) | ![]() | ![]() | ![]() |
| Categoría crediticia y probabilidad de incumplimiento de pago | ![]() | ![]() | ![]() |
| Impagos (RAI y Asnef Empresas) e incidencias judiciales | ![]() | ![]() | ![]() |
| Balance y cuenta de pérdidas y ganancias | ![]() Completo | ![]() Extracto | ![]() |
| Ratios y magnitudes económico-financieras | ![]() Completo | ![]() Extracto | ![]() |
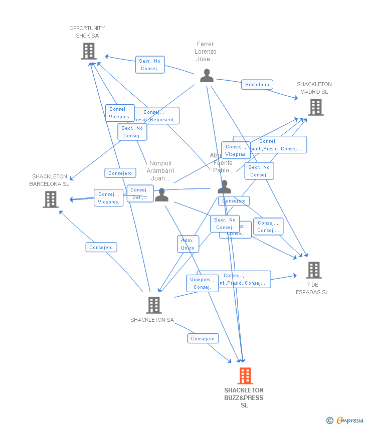
| Representación gráfica de empresas relacionadas | ![]() | ![]() | ![]() |
| Comparativa del balance con la media del sector | ![]() | ![]() | ![]() |
| Estado de flujos de efectivo y de cambios en el patrimonio neto | ![]() | ![]() | ![]() |
| Fuentes de financiación y avales | ![]() | ![]() | ![]() |
| Subvenciones, concursos/subastas públicas y marcas | ![]() | ![]() | ![]() |
| Acceder | Acceder | Acceder |
SHACKLETON BUZZ&PRESS SL anteriormente denominada SHACKLETON DMO SL fué una empresa constituida el 12/11/2008 y extinguida el 10/09/2019 inscrita en el Registro Mercantil de Madrid.
La empresa tenia un rango de facturación anual entre 1.000.000 y 2.500.000 euros.
SHACKLETON BUZZ&PRESS SL tiene 10 cargos directivos en activo y 5 cargos directivos históricos.