AVDA VIRGEN DE MONTEMAYOR 21 - C.P. 41600 (ARAHAL). Ver mapa
Almacenamiento, compraventa, comercialización y representación de toda clase de materiales, productos, artículos, herramientas y maquinaria para la agricultura.
no disponible
07/02/2017
9 años
100.000,00 €
2.5M €
Sevilla
Administrador único
Información sobre balances y cuentas de resultados de SEVITRACTOR SUR SJD SL depositados en el Registro Mercantil de Sevilla en los últimos ejercicios.
| Ejercicio Disponibilidad | 2019 Inmediata | 2020 Inmediata | 2021 Inmediata | 2022 Inmediata | Consultar en Axesor | |
| Consultar en Axesor | ||||||
| Entidad | Relación | Entidad/Relación | Desde | Hasta |
|---|---|---|---|---|
| Briones Ruiz Isaac | Apod. Solid. | Briones Ruiz Isaac Apod. Solid. | 04/05/2023 | |
| Rabassa Guillen Maria-jose | Apod. Solid. | Rabassa Guillen Maria-jose Apod. Solid. | 04/05/2023 | |
| Rodriguez Rosendo Rafael | Apod. Solid. | Rodriguez Rosendo Rafael Apod. Solid. | 04/05/2023 | |
| Merino Ruiz Juan Antonio | Apod. Solid. | Merino Ruiz Juan Antonio Apod. Solid. | 04/05/2023 | |
| Rueda Caballero Alejandro | Apod. Solid. | Rueda Caballero Alejandro Apod. Solid. | 04/05/2023 | |
| Alvarez Valdayo Daniel | Apod. Solid. | Alvarez Valdayo Daniel Apod. Solid. | 04/05/2023 | |
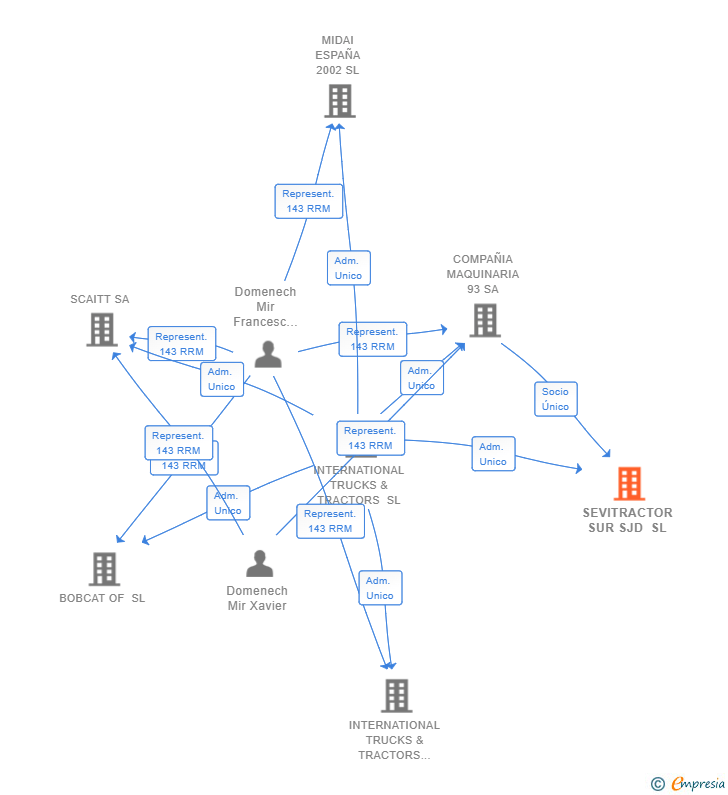
| COMPAÑIA MAQUINARIA 93 SA | Socio Único | COMPAÑIA MAQUINARIA 93 SA Socio Único | 24/03/2023 | |
| INTERNATIONAL TRUCKS & TRACTORS SL | Adm. Unico | INTERNATIONAL TRUCKS & TRACTORS SL Adm. Unico | 24/03/2023 | |
| Jimenez Puerto Maria Del Carmen | Adm. Unico | Jimenez Puerto Maria Del Carmen Adm. Unico | 13/02/2017 | 24/03/2023 |

Resumen cronológico de actos publicados en las ediciones digitales de Boletines Oficiales (BORME, BOE, BOPI) inscritos por SEVITRACTOR SUR SJD SL o en los que participa indirectamente.
Publicación en el BORME de los siguientes revocaciones:
| Apoderados Solidarios |
Publicación en el BORME de los siguientes nombramientos:
| Apoderados Solidarios |
| 14. Retribución cargo de administrador: "gratuito".-. Artículo de los estatutos: 4. Domicilio social.-. Artículo de los estatutos. 3. Cierre del Ejercicio.-. |
"INTERNATIONAL TRUCKS & TRACTORS, S.L." N.I.F. DESIGNA COMO REPRESENTANTE PERSONA FISICA PARA EL EJERCICIO DE LAS FUNCIONES PROPIAS DEL CARGO DE ADMINISTRADORA UNICA A XAVIER DOMENECH MIR, D.N.I. XXXXXXX.
Traslado del domicilio social de la empresa situado en C/ CARRION MEJIAS 7 - BAJO A -41.410- (CARMONA) siendo el nuevo domicilio situado en AVDA VIRGEN DE MONTEMAYOR 21 - C.P. 41600 (ARAHAL).
Se constituye la empresa con fecha 13 de febrero de 2017 mediante escritura pública. La empresa se crea con un capital social inicial de 100.000,00 Euros e inicia su actividad el 7 de febrero de 2017. El domicilio social en el momento de su constitución se establece en C/ CARRION MEJIAS 7 - BAJO A -41.410- (CARMONA). La empresa indica que su actividad es Almacenamiento, compraventa, comercialización y representación de toda clase de materiales, productos, artículos, herramientas y maquinaria para la agricultura.
| Informe axesor 360º | Informe de Crédito | Perfil Comercial de Empresa | |
| Importe de ventas y número de empleados | ![]() | ![]() | ![]() |
| Información mercantil y comercial | ![]() Completa | ![]() Completa | ![]() Básica |
| Administradores y dirigentes | ![]() | ![]() | ![]() Solo dirigentes |
| Empresas relacionadas (accionistas, participadas,…) | ![]() | ![]() | ![]() |
| Categoría crediticia y probabilidad de incumplimiento de pago | ![]() | ![]() | ![]() |
| Impagos (RAI y Asnef Empresas) e incidencias judiciales | ![]() | ![]() | ![]() |
| Balance y cuenta de pérdidas y ganancias | ![]() Completo | ![]() Extracto | ![]() |
| Ratios y magnitudes económico-financieras | ![]() Completo | ![]() Extracto | ![]() |
| Representación gráfica de empresas relacionadas | ![]() | ![]() | ![]() |
| Comparativa del balance con la media del sector | ![]() | ![]() | ![]() |
| Estado de flujos de efectivo y de cambios en el patrimonio neto | ![]() | ![]() | ![]() |
| Fuentes de financiación y avales | ![]() | ![]() | ![]() |
| Subvenciones, concursos/subastas públicas y marcas | ![]() | ![]() | ![]() |
| Acceder | Acceder | Acceder |
SEVITRACTOR SUR SJD SL inscrita en el Registro Mercantil de Sevilla.
capital social de la empresa es de 100.000,00 euros y tiene una facturación anual superior a 2.500.000 euros.
SEVITRACTOR SUR SJD SL tiene 1 cargos directivos en activo y 0 cargos directivos históricos.