902153325
C/ AVIACION 59 - POLIGONO INDUSTRIAL CALONGE, EDIF (SEVILLA). Ver mapa
Realizar una actividad productiva de bienes o de servicios, participando regularmente en las operaciones del mercado, y teniendo como fin social asegurar un empleo remunerado y de calidad para las personas con discapacidad. Constituyendo a este fin un centro especial de empleo, que prestará los serv.
CNAE 8812 - Actividades de servicios sociales sin alojamiento para personas con discapacidad
B91124602
16/05/2001
25 años
22.500,00 €
2.5M €
Sevilla
568
Administrador único
Información sobre balances y cuentas de resultados de SERVICIOS INTEGRALES DE FINCAS DE ANDALUCIA SL depositados en el Registro Mercantil de Sevilla en los últimos ejercicios.
| Ejercicio Disponibilidad | 2019 Inmediata | 2020 Inmediata | 2021 Inmediata | 2022 Inmediata | Consultar en Axesor | |
| Consultar en Axesor | ||||||

Resumen cronológico de actos publicados en las ediciones digitales de Boletines Oficiales (BORME, BOE, BOPI) inscritos por SERVICIOS INTEGRALES DE FINCAS DE ANDALUCIA SL o en los que participa indirectamente.
Publicación en el BORME de los siguientes revocaciones:
| Apoderados Solidarios |
Publicación en el BORME de los siguientes nombramientos:
| Apoderados Mancomunados |
| Artículo de los estatutos: 6. Domicilio social.-. |
Traslado del domicilio social de la empresa situado en CL FEMADES,19-25 (HOSPITALET DE LLOBREGAT (L') siendo el nuevo domicilio situado en C/ AVIACION 59 - POLIGONO INDUSTRIAL CALONGE, EDIF (SEVILLA).
Traslado del domicilio social de la empresa situado en AVIACION, 59 PLIND CALONGE EDF. 41008 SEVILLA. (SEVILLA) siendo el nuevo domicilio situado en CL FEMADES,19-25 (HOSPITALET DE LLOBREGAT (L').
Extendida Diligencia Provisional de cierre de Hoja, por periodo de seis meses, como consecuencia de haberse expedido con fecha de hoy certificación literal para traslado de domicilio social a L'Hospitalet de Llobregat -BARCELONA-
| Se modifican los artículos 1, 2, 11, 14, 27, 28 y 29.- . Artículo de los estatutos: 2. Objeto social.-. |
La sociedad cambia su actividad pasando a ser la nueva actividad o actividades de la empresa:
Realizar una actividad productiva de bienes o de servicios, participando regularmente en las operaciones del mercado, y teniendo como fin social asegurar un empleo remunerado y de calidad para las personas con discapacidad. Constituyendo a este fin un centro especial de empleo, que prestará los serv
El anterior objeto social de la sociedad era el siguiente:
Realizar una actividad productiva de bienes o de servicios, participando regularmente en las operaciones del mercado, y teniendo como fin social asegurar un empleo remunerado y de calidad para las personas con discapacidad. Constituyendo a este fin un centro especial de empleo, que prestará los serv
Con fecha 18 de enero de 2019, mediante la correspondiente escritura ha quedado incrito en el Registro Mercantil la reducción de 7.500 € del capital social de la empresa. Esta reducción representa un 25.00 % de reducción del capital, quedando un capital social resultante de 22.500€.
| Capital social anterior: | 30.000 € |
| Reducción de capital: | 7.500 € |
| Capital social resultante: | 22.500 € |
| % reducción: | 25.00 % |
| Artículo de los estatutos: 7. Capital social.-. |
REVOCA el poder para pleitos otorgado a favor de DOÑA ANA BELEN RAMOS ROMERO, con titular del D.N.I. número XXXXXXX, en escritura otorgada ante el Notario Don Jorge Farres Reig el día 25 de Septiembre de 2014, con el número 1.524 de su protocolo.
| Artículo de los estatutos: 2. Objeto social.-. |
La sociedad cambia su actividad pasando a ser la nueva actividad o actividades de la empresa:
Realizar un trabajo productivo, participando regularmente en las operaciones de mercado, y teniendo como finalidad el asegurar un empleo remunerado y la prestación de servicios de ajuste personal y social que requieran los trabajadores con discapacidad: a la vez que sea un medio de integración de lo
El anterior objeto social de la sociedad era el siguiente:
Realizar un trabajo productivo, participando regularmente en las operaciones de mercado, y teniendo como finalidad el asegurar un empleo remunerado y la prestación de servicios de ajuste personal y social que requieran los trabajadores con discapacidad: a la vez que sea un medio de integración de lo
| Informe axesor 360º | Informe de Crédito | Perfil Comercial de Empresa | |
| Importe de ventas y número de empleados | ![]() | ![]() | ![]() |
| Información mercantil y comercial | ![]() Completa | ![]() Completa | ![]() Básica |
| Administradores y dirigentes | ![]() | ![]() | ![]() Solo dirigentes |
| Empresas relacionadas (accionistas, participadas,…) | ![]() | ![]() | ![]() |
| Categoría crediticia y probabilidad de incumplimiento de pago | ![]() | ![]() | ![]() |
| Impagos (RAI y Asnef Empresas) e incidencias judiciales | ![]() | ![]() | ![]() |
| Balance y cuenta de pérdidas y ganancias | ![]() Completo | ![]() Extracto | ![]() |
| Ratios y magnitudes económico-financieras | ![]() Completo | ![]() Extracto | ![]() |
| Representación gráfica de empresas relacionadas | ![]() | ![]() | ![]() |
| Comparativa del balance con la media del sector | ![]() | ![]() | ![]() |
| Estado de flujos de efectivo y de cambios en el patrimonio neto | ![]() | ![]() | ![]() |
| Fuentes de financiación y avales | ![]() | ![]() | ![]() |
| Subvenciones, concursos/subastas públicas y marcas | ![]() | ![]() | ![]() |
| Acceder | Acceder | Acceder |
SERVICIOS INTEGRALES DE FINCAS DE ANDALUCIA SL inscrita en el Registro Mercantil de Sevilla. y con domicilio en SevillaSu clasificación nacional de actividades económicas es Actividades de servicios sociales sin alojamiento para personas con discapacidad.
capital social de la empresa es de 22.500,00 euros y tiene una facturación anual superior a 2.500.000 euros.
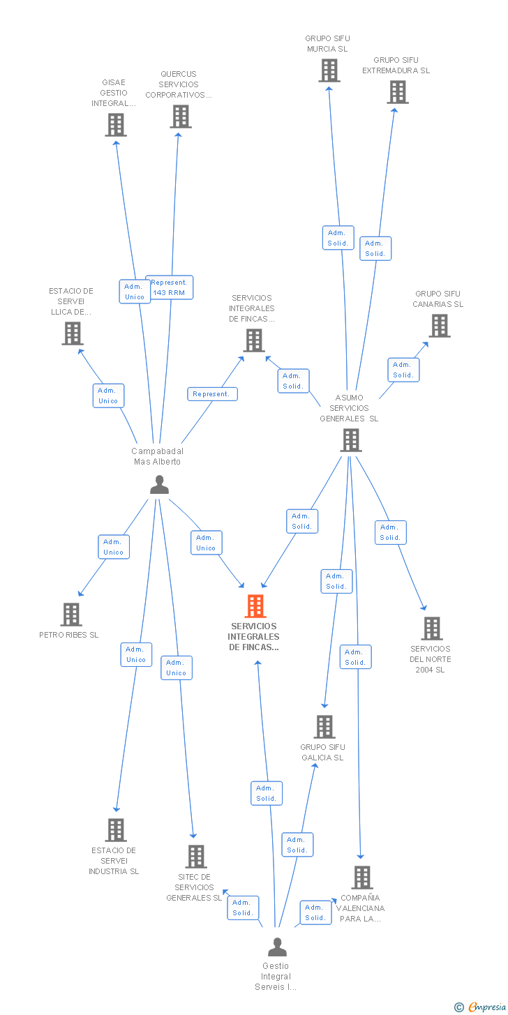
SERVICIOS INTEGRALES DE FINCAS DE ANDALUCIA SL tiene 11 cargos directivos en activo y 11 cargos directivos históricos.
La empresa está auditada por AVANZA SERVICIOS PROFESIONALES DE AUDITORIA SLP.