936681237 936681237 933190000
SANTIAGO RUSINYOL, 4 Y 6. 08750 MOLINS DE REI. (BARCELONA). Ver mapa
Ampliar a: produccion, compraventa,importacion y exportacion de abonos, fertilizantes,fitosanitarios, sustratos,turbas y todo tipo de productos para plantas, cultivos y semillas.Compraventa, importacion y exportacion de piensos...
CNAE 4621 - Comercio al por mayor de cereales, tabaco en rama, simientes y alimentos para animales
A25004714
11/12/1957
68 años
1.810.843,05 €
2.5M €
Barcelona
111
Administrador único
Información sobre balances y cuentas de resultados de SEMILLAS BATLLE SA depositados en el Registro Mercantil de Barcelona en los últimos ejercicios.
| Ejercicio Disponibilidad | 2019 Inmediata | 2020 Inmediata | 2021 Inmediata | 2022 Inmediata | 2023 Inmediata | Consultar en Axesor |
| Consultar en Axesor | ||||||






Resumen cronológico de actos publicados en las ediciones digitales de Boletines Oficiales (BORME, BOE, BOPI) inscritos por SEMILLAS BATLLE SA o en los que participa indirectamente.
Publicación en el BORME de los siguientes revocaciones:
| Consejero | |
| Representante 143 RRM |
Publicación en el BORME de los siguientes nombramientos:
| Presidente |
|
| Consejeros |
|
| Secretario | |
| Consejero Delegado |
|
Publicación en el BORME de los siguientes revocaciones:
| Consejero | |
| Representante 143 RRM |
Publicación en el BORME de los siguientes nombramientos:
| Consejero | |
| Representante 143 RRM |
Los socios o accionistas de la empresa han ampliado en 548.743,05 € el capital social de la sociedad. Esta ampliación incrita en el Registro Mercantil, incrementa el capital social en un 43.48 %, dejando el capital social de la sociedad en 1.810.843,05€.
| Capital social anterior: | 1.262.100 € |
| Aumento de capital: | 548.743,05 € |
| Capital social resultante: | 1.810.843,05 € |
| % incremento: | 43.48 % |
| ARTICULO 7: TRANSMISION DE ACCIONES. ARTICULOS 9, 10, 12, 13 Y 14: JUNTA GENERAL. ARTICULOS 16, 17 Y 18: ORGANO DE ADMINISTRACION. |
Publicación en el BORME de los siguientes revocaciones:
| Presidente Honorífico | |
| Presidente | |
| Consejero | |
| Consejeros | |
| Secretario | |
| Consejero Delegado | |
| Apoderado Solidario |
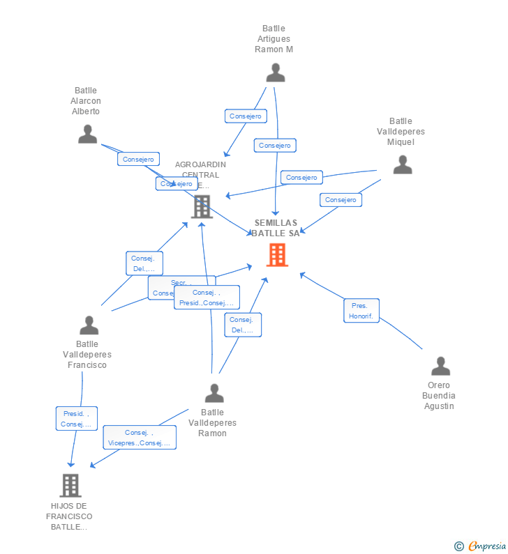
Con fecha 22 de agosto de 2018, la sociedad AGROJARDIN CENTRAL DE COMPRAS SL ha sido absorbida por la sociedad SEMILLAS BATLLE SA .
JUZGADO MERCANTIL 1 DE BARCELONA, PROCEDIMIENTO CONCURSO VOLUNTARIO 370/2006, RESOLUCIONES FIRMES, DE FECHA 16/03/2015:POR LA QUE SE DECLARA CUMPLIDO EL CONVENIO, Y 04/02/2016: POR LA QUE SE ACUERDA LA CONCLUSION DEL CONCURSO DE LA SOCIEDAD.
De acuerdo con lo dispuesto en el art. 43 de la Ley 3/2009, de 3 de abril, sobre Modificaciones Estructurales de las Sociedades Mercantiles ("LME"), se hace público que el día 27 de febrero de 2018, el socio único de "Agrojardín Central de Compras, S.L.U." (Sociedad Absorbida) y l... Ver más
| Absorbente |
|
| Absorbida |
Publicación en el BORME de los siguientes depositos-de-proyectos-de-fusion-por-absorcion:
| Absorbente |
|
| Absorbida |
Publicación en el BORME de los siguientes nombramientos:
| Presidente | |
| Consejero | |
| Consejeros | |
| Secretario | |
| Consejero Delegado | |
| Apoderado Solidario |
Secretario judicial D. Luis Miguel Gonzalo Capellín, del Juzgado Mercantil n.º 5 de Barcelona.
Hace saber: Que en los autos que se siguen en este Juzgado con el número 370/2006-G, sobre proceso concursal de la mercantil Semillas Batlle, S.A., por auto de fecha 16/3/2015, se ha declarado el cumplimiento del convenio aprobado por sentencia de 17/1/2008.
Barcelona, 2 de junio de 2015.- El Secretario judicial.
| Empresa |
|
Se convoca Junta General Ordinaria de Accionistas de esta Sociedad, a celebrar el día 14 de diciembre de 2015, a las 12.30 horas, en el domicilio social, en Molins de Rei (Barcelona), calle Santiago Rusinyol, n.º 4 y 6, en primera convocatoria, y en su caso, en segunda convocatori... Ver más
|
El capital social de la empresa se reduce en un 44.61 % (reducción de 1.016.561,45 €). De esta forma, tras la reducción de capital, la sociedad pasa de tener 2.278.661,45€ de capital social a 1.262.100€. Esta reducción de capital fue inscrita en el Registro Mercantil con fecha 23 de octubre de 2015.
| Capital social anterior: | 2.278.661,45 € |
| Reducción de capital: | 1.016.561,45 € |
| Capital social resultante: | 1.262.100 € |
| % reducción: | 44.61 % |
| Informe axesor 360º | Informe de Crédito | Perfil Comercial de Empresa | |
| Importe de ventas y número de empleados | ![]() | ![]() | ![]() |
| Información mercantil y comercial | ![]() Completa | ![]() Completa | ![]() Básica |
| Administradores y dirigentes | ![]() | ![]() | ![]() Solo dirigentes |
| Empresas relacionadas (accionistas, participadas,…) | ![]() | ![]() | ![]() |
| Categoría crediticia y probabilidad de incumplimiento de pago | ![]() | ![]() | ![]() |
| Impagos (RAI y Asnef Empresas) e incidencias judiciales | ![]() | ![]() | ![]() |
| Balance y cuenta de pérdidas y ganancias | ![]() Completo | ![]() Extracto | ![]() |
| Ratios y magnitudes económico-financieras | ![]() Completo | ![]() Extracto | ![]() |
| Representación gráfica de empresas relacionadas | ![]() | ![]() | ![]() |
| Comparativa del balance con la media del sector | ![]() | ![]() | ![]() |
| Estado de flujos de efectivo y de cambios en el patrimonio neto | ![]() | ![]() | ![]() |
| Fuentes de financiación y avales | ![]() | ![]() | ![]() |
| Subvenciones, concursos/subastas públicas y marcas | ![]() | ![]() | ![]() |
| Acceder | Acceder | Acceder |
SEMILLAS BATLLE SA inscrita en el Registro Mercantil de Barcelona. y con domicilio en Molins de ReiSu clasificación nacional de actividades económicas es Comercio al por mayor de cereales, tabaco en rama, simientes y alimentos para animales.
capital social de la empresa es de 1.810.843,05 euros y tiene una facturación anual superior a 2.500.000 euros.
SEMILLAS BATLLE SA tiene 11 cargos directivos en activo y 6 cargos directivos históricos.
La empresa está auditada por VIR AUDIT SLP.