CNAE 4759 - Comercio al por menor de muebles, aparatos de iluminación y otros artículos de uso doméstico en establecimientos especializados
A85500023
17/07/2008
18 años
572.466,00 €
2.5M €
Madrid
Administradores solidarios
Información sobre balances y cuentas de resultados de SELLCOMSOLUTIONS SPAIN SA depositados en el Registro Mercantil de Madrid en los últimos ejercicios.
| Ejercicio Disponibilidad | 2019 Inmediata | 2020 Inmediata | 2021 Inmediata | 2022 Inmediata | 2023 Inmediata | Consultar en Axesor |
| Consultar en Axesor | ||||||

Resumen cronológico de actos publicados en las ediciones digitales de Boletines Oficiales (BORME, BOE, BOPI) inscritos por SELLCOMSOLUTIONS SPAIN SA o en los que participa indirectamente.
Publicación en el BORME de los siguientes reelecciones:
| Administradores Solidarios |
El capital social de la empresa se reduce en un 38.28 % (reducción de 355.000 €). De esta forma, tras la reducción de capital, la sociedad pasa de tener 927.466€ de capital social a 572.466€. Esta reducción de capital fue inscrita en el Registro Mercantil con fecha 9 de enero de 2025.
| Capital social anterior: | 927.466 € |
| Reducción de capital: | 355.000 € |
| Capital social resultante: | 572.466 € |
| % reducción: | 38.28 % |
Anuncio de corrección de error en anuncio de reducción de capital.
En el anuncio de reducción de capital de la citada sociedad, publicado en el BORME número 227, página 7856, del lunes 25 de noviembre de 2024, por error se indica que la reducción se llevará a... Ver más
|
Conforme a lo dispuesto en el artículo 319 del texto refundido de la Ley de Sociedades de Capital se hace público que el Accionista Único de Sellcomsolutions Spain, S.A.U. (la "Sociedad") acordó el 1 de octubre, reducir la cifra del capital social de la Sociedad en el importe de T... Ver más
|
Traslado del domicilio social de la empresa situado en AVDA DE ASTURIAS 6 (MADRID) siendo el nuevo domicilio situado en C/ RIOS ROSAS 47 - ENTREPLANTA - 2C (MADRID).
Publicación en el BORME de los siguientes ceses-dimisiones:
| Presidente | |
| Consejeros | |
| Secretario | |
| Vicesecretario No Consejero | |
| Consejero Delegado |
Publicación en el BORME de los siguientes nombramientos:
| Administradores Solidarios |
| SE MODIFICAN LOS ARTICULOS 17 Y 21 DE LOS ESTATUTOS.- . |
Traslado del domicilio social de la empresa situado en CHILE, 4 28290 ROZAS DE MADRID (LAS). (MADRID). siendo el nuevo domicilio situado en AVDA DE ASTURIAS 6 (MADRID)..
Publicación en el BORME de los siguientes ceses-dimisiones:
| Consejero | |
| Consejero Delegado | |
| Secretario |
Publicación en el BORME de los siguientes nombramientos:
| Vicesecretario No Consejero | |
| Consejero Delegado | |
| Secretario |
Traslado del domicilio social de la empresa situado en C/ CHILE 4 (ROZAS DE MADRID (LAS)). siendo el nuevo domicilio situado en C/ MEDEA 4 4º C (MADRID)..
Publicación en el BORME de los siguientes ceses-dimisiones:
| Presidente | |
| Consejeros | |
| Secretario No Consejero |
Publicación en el BORME de los siguientes nombramientos:
| Presidente | |
| Consejeros | |
| Consejero Delegado | |
| Secretario No Consejero |
Publicación en el BORME de los siguientes ceses-dimisiones:
| Presidente | |
| Consejeros | |
| Consejero Delegado | |
| Secretario |
Publicación en el BORME de los siguientes nombramientos:
| Presidente | |
| Consejeros | |
| Secretario No Consejero |
Los socios o accionistas de la empresa han ampliado en 677.466 € el capital social de la sociedad. Esta ampliación incrita en el Registro Mercantil, incrementa el capital social en un 270.99 %, dejando el capital social de la sociedad en 927.466€.
| Capital social anterior: | 250.000 € |
| Aumento de capital: | 677.466 € |
| Capital social resultante: | 927.466 € |
| % incremento: | 270.99 % |
Traslado del domicilio social de la empresa situado en CHILE, 4 28290 ROZAS DE MADRID (LAS). (MADRID). siendo el nuevo domicilio situado en C/ CHILE 4 (ROZAS DE MADRID (LAS))..
| Informe axesor 360º | Informe de Crédito | Perfil Comercial de Empresa | |
| Importe de ventas y número de empleados | ![]() | ![]() | ![]() |
| Información mercantil y comercial | ![]() Completa | ![]() Completa | ![]() Básica |
| Administradores y dirigentes | ![]() | ![]() | ![]() Solo dirigentes |
| Empresas relacionadas (accionistas, participadas,…) | ![]() | ![]() | ![]() |
| Categoría crediticia y probabilidad de incumplimiento de pago | ![]() | ![]() | ![]() |
| Impagos (RAI y Asnef Empresas) e incidencias judiciales | ![]() | ![]() | ![]() |
| Balance y cuenta de pérdidas y ganancias | ![]() Completo | ![]() Extracto | ![]() |
| Ratios y magnitudes económico-financieras | ![]() Completo | ![]() Extracto | ![]() |
| Representación gráfica de empresas relacionadas | ![]() | ![]() | ![]() |
| Comparativa del balance con la media del sector | ![]() | ![]() | ![]() |
| Estado de flujos de efectivo y de cambios en el patrimonio neto | ![]() | ![]() | ![]() |
| Fuentes de financiación y avales | ![]() | ![]() | ![]() |
| Subvenciones, concursos/subastas públicas y marcas | ![]() | ![]() | ![]() |
| Acceder | Acceder | Acceder |
SELLCOMSOLUTIONS SPAIN SA inscrita en el Registro Mercantil de Madrid. y con domicilio en MadridSu clasificación nacional de actividades económicas es Comercio al por menor de muebles, aparatos de iluminación y otros artículos de uso doméstico en establecimientos especializados.
capital social de la empresa es de 572.466,00 euros y tiene una facturación anual superior a 2.500.000 euros.
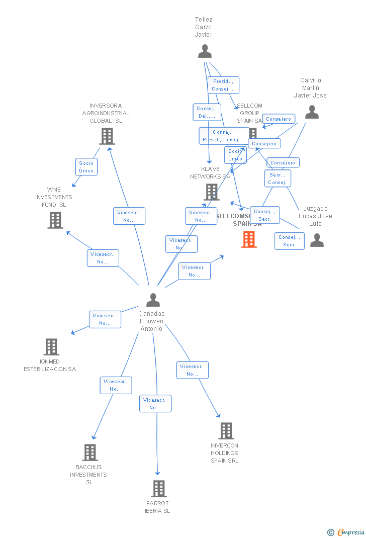
SELLCOMSOLUTIONS SPAIN SA tiene 9 cargos directivos en activo y 9 cargos directivos históricos.
La empresa está auditada por AUDITORES DE FINANZAS ASOCIADOS SL.