943367700
POLIG ASTEASUAIN TXIKIERDI AUZOA, 15 20170 USURBIL. (GIPUZKOA). Ver mapa
La promoción, construcción, compra, venta, arrendamiento y explotación en cualquier otra forma de toda clase de edificaciones e inmuebles en general.
CNAE 4110 - Promoción inmobiliaria
B75039099
18/01/2011
15 años
40.000,00 €
0.5M €
Guipúzcoa-Gipuzkoa
Consejo de administración
Información sobre balances y cuentas de resultados de SELFSTORAGE GUIPUZCOA SL depositados en el Registro Mercantil de Guipúzcoa-Gipuzkoa en los últimos ejercicios.
| Ejercicio Disponibilidad | 2019 Inmediata | 2020 Inmediata | 2021 Inmediata | 2022 Inmediata | 2023 Inmediata | Consultar en Axesor |
| Consultar en Axesor | ||||||

Resumen cronológico de actos publicados en las ediciones digitales de Boletines Oficiales (BORME, BOE, BOPI) inscritos por SELFSTORAGE GUIPUZCOA SL o en los que participa indirectamente.
Publicación en el BORME de los siguientes ceses-dimisiones:
| Presidente | |
| Consejero |
Publicación en el BORME de los siguientes nombramientos:
| Presidente | |
| Consejero | |
| Apoderados Mancomunados/Solidarios |
Los socios o accionistas de la empresa han reducido en 60.000 € el capital social de la sociedad. Esta reducción incrita en el Registro Mercantil, reduce el capital social en un 60.00 %, dejando el capital social de la sociedad en 40.000€.
| Capital social anterior: | 100.000 € |
| Reducción de capital: | 60.000 € |
| Capital social resultante: | 40.000 € |
| % reducción: | 60.00 % |
Con fecha 10 de febrero de 2021, mediante la correspondiente escritura ha quedado incrito en el Registro Mercantil la reducción de 100.000 € del capital social de la empresa. Esta reducción representa un 50.00 % de reducción del capital, quedando un capital social resultante de 100.000€.
| Capital social anterior: | 200.000 € |
| Reducción de capital: | 100.000 € |
| Capital social resultante: | 100.000 € |
| % reducción: | 50.00 % |
El capital social de la empresa se incrementa en un 100.00 % (ampliación de 100.000 €). De esta forma, tras la ampliación la sociedad pasa de tener 100.000€ de capital social a 200.000€. Esta ampliación de capital fue inscrita en el Registro Mercantil con fecha 30 de agosto de 2013.
| Capital social anterior: | 100.000 € |
| Aumento de capital: | 100.000 € |
| Capital social resultante: | 200.000 € |
| % incremento: | 100.00 % |
Publicación en el BORME de los siguientes ceses-dimisiones:
| Presidente | |
| Consejero |
Publicación en el BORME de los siguientes nombramientos:
| Presidente | |
| Consejero |
Publicación en el BORME de los siguientes nombramientos:
| Apoderados Mancomunados/Solidarios |
Publicación en el BORME de los siguientes nombramientos:
| Apoderados Mancomunados/Solidarios |
Se constituye la empresa con fecha 14 de febrero de 2011 mediante escritura pública. La empresa se crea con un capital social inicial de 100.000,00 Euros e inicia su actividad el 18 de enero de 2011. El domicilio social en el momento de su constitución se establece en POLIG ASTEASUAIN, TXIKIERDI AUZOA Nº15. (USURBIL). La empresa indica que su actividad es La promoción, construcción, compra, venta, arrendamiento y explotación en cualquier otra forma de toda clase de edificaciones e inmuebles en general.
Publicación en el BORME de los siguientes nombramientos:
| Presidente | |
| Consejeros | |
| Secretario |
| Informe axesor 360º | Informe de Crédito | Perfil Comercial de Empresa | |
| Importe de ventas y número de empleados | ![]() | ![]() | ![]() |
| Información mercantil y comercial | ![]() Completa | ![]() Completa | ![]() Básica |
| Administradores y dirigentes | ![]() | ![]() | ![]() Solo dirigentes |
| Empresas relacionadas (accionistas, participadas,…) | ![]() | ![]() | ![]() |
| Categoría crediticia y probabilidad de incumplimiento de pago | ![]() | ![]() | ![]() |
| Impagos (RAI y Asnef Empresas) e incidencias judiciales | ![]() | ![]() | ![]() |
| Balance y cuenta de pérdidas y ganancias | ![]() Completo | ![]() Extracto | ![]() |
| Ratios y magnitudes económico-financieras | ![]() Completo | ![]() Extracto | ![]() |
| Representación gráfica de empresas relacionadas | ![]() | ![]() | ![]() |
| Comparativa del balance con la media del sector | ![]() | ![]() | ![]() |
| Estado de flujos de efectivo y de cambios en el patrimonio neto | ![]() | ![]() | ![]() |
| Fuentes de financiación y avales | ![]() | ![]() | ![]() |
| Subvenciones, concursos/subastas públicas y marcas | ![]() | ![]() | ![]() |
| Acceder | Acceder | Acceder |
SELFSTORAGE GUIPUZCOA SL inscrita en el Registro Mercantil de Guipúzcoa-Gipuzkoa. y con domicilio en UsurbilSu clasificación nacional de actividades económicas es Promoción inmobiliaria.
capital social de la empresa es de 40.000,00 euros y tiene una facturación anual inferior a 500.000 euros.
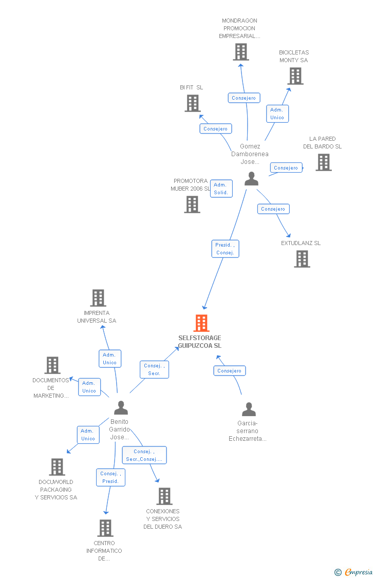
SELFSTORAGE GUIPUZCOA SL tiene 7 cargos directivos en activo y 3 cargos directivos históricos.