985250300 985250300
Lg Latores. - Fuentesila. Centro Medico De Astur, S/n 33193 - (Oviedo) - Asturias Ver mapa
Asistencia médico quirúrgica, así como la investigación, enseñanza, servicios asistenciales y formativos, publicaciones médicas y operaciones directa e indirectamente relacionadas con las mismas.
CNAE 8690 - Otras actividades sanitarias
A33121948
-
-
-
0.5M €
Asturias
3
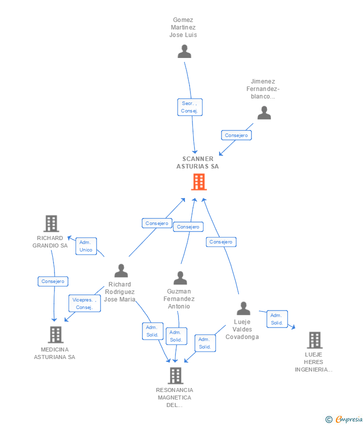
Administradores solidarios
Información sobre balances y cuentas de resultados de SCANNER ASTURIAS SA depositados en el Registro Mercantil de Asturias en los últimos ejercicios.
| Ejercicio Disponibilidad | Consultar en Axesor | |||||
| Consultar en Axesor | ||||||

Resumen cronológico de actos publicados en las ediciones digitales de Boletines Oficiales (BORME, BOE, BOPI) inscritos por SCANNER ASTURIAS SA o en los que participa indirectamente.
Con fecha 30 de diciembre de 2019, las sociedades SCANNER ASTURIAS SA, , RESONANCIA MAGNETICA DEL PRINCIPADO DE ASTURIAS SL y PET CENTRO MEDICO DE ASTURIAS SL han sido absorbidas por la sociedad MEDICINA ASTURIANA SA .
La Junta General Extraordinaria de accionistas de "Medicina Asturiana, S.A.", celebrada el 20 de noviembre de 2019 y el socio único de "Scanner Asturias, S.A.", "Resonancia Magnética del Principado de Asturias, S.L.", y "PET Centro Médico de Asturias, S.L.", en la misma fecha, eje... Ver más
| Absorbente | |
| Absorbida |
Publicación en el BORME de los siguientes depositos-de-proyectos-de-fusion-por-absorcion:
| Absorbente | |
| Absorbida |
Publicación en el BORME de los siguientes ceses-dimisiones:
| Presidente | |
| Consejeros | |
| Secretario |
Publicación en el BORME de los siguientes nombramientos:
| Administradores Solidarios |
| 15. Funcionamiento Junta General.-. 16. Funcionamiento Junta General.-. 17. Duración.-. |
Publicación en el BORME de los siguientes nombramientos:
| Apoderado Solidario | |
| Apoderado Mancomunado |
Convocatoria de Junta General Ordinaria Por acuerdo del Consejo de Administración se convoca a los señores accionistas de la Sociedad a la Junta General Ordinaria, que tendrá lugar en Oviedo, en el Centro Médico de Asturias (Fuentesila - Latores), en primera convocatoria el d... Ver más
|
Convocatoria de Junta General Extraordinaria Por acuerdo del Consejo de Administración se convoca a los señores accionistas de la Sociedad a la Junta General Extraordinaria, que tendrá lugar en Oviedo, en el Centro Médico de Asturias (Fuentesila - Latores), en primera convoca... Ver más
|
Publicación en el BORME de los siguientes reelecciones:
| Consejeros |
Convocatoria de Junta General Ordinaria Por acuerdo del Consejo de Administración se convoca a los señores accionistas de la Sociedad a la Junta General Ordinaria, que tendrá lugar en Oviedo, en el Centro Médico de Asturias (Fuentesila - Latores), en primera convocatoria el d... Ver más
|
Convocatoria de Junta General Ordinaria Por acuerdo del Consejo de Administración se convoca a los señores accionistas de la Sociedad a la Junta General Ordinaria, que tendrá lugar en Oviedo, en el Centro Médico de Asturias (Fuentesila-Latores), en primera convocatoria el día... Ver más
|
Convocatoria de Junta General Ordinaria Por acuerdo del Consejo de Administración se convoca a los señores accionistas de la Sociedad a la Junta General Ordinaria, que tendrá lugar en Oviedo, en el Centro Médico de Asturias (Fuentesila - Latores), en primera convocatoria el d... Ver más
|
Convocatoria de Junta General Ordinaria Por acuerdo del Consejo de Administración se convoca a los señores accionistas de la Sociedad a la Junta General Ordinaria, que tendrá lugar en Oviedo, en el Centro Médico de Asturias (Fuentesila - Latores), en primera convocator... Ver más
Por acuerdo del Consejo de Administración se convoca a los señores accionistas de la Sociedad a la Junta General Ordinaria, que tendrá lugar en Oviedo, en el Centro Médico de Asturias (Fuentesila-Latores), en primera convocatoria el día 28 de junio de 2013 a las veinte hora... Ver más
Publicación en el BORME de los siguientes reelecciones:
| Consejeros |
Convocatoria de Junta General Ordinaria Por acuerdo del Consejo de Administración se convoca a los señores accionistas de la Sociedad a la Junta General Ordinaria, que tendrá lugar en Oviedo, en el Centro Médico de Asturias (Fuentesila-Latores), en primera convocatoria... Ver más
Convocatoria de Junta General Ordinaria Por acuerdo del Consejo de Administración se convoca a los señores accionistas de la Sociedad a la Junta General Ordinaria, que tendrá lugar en Oviedo, en el Centro Médico de Asturias (Fuentesila-Latores), en primera convocatoria... Ver más
| Informe axesor 360º | Informe de Crédito | Perfil Comercial de Empresa | |
| Importe de ventas y número de empleados | ![]() | ![]() | ![]() |
| Información mercantil y comercial | ![]() Completa | ![]() Completa | ![]() Básica |
| Administradores y dirigentes | ![]() | ![]() | ![]() Solo dirigentes |
| Empresas relacionadas (accionistas, participadas,…) | ![]() | ![]() | ![]() |
| Categoría crediticia y probabilidad de incumplimiento de pago | ![]() | ![]() | ![]() |
| Impagos (RAI y Asnef Empresas) e incidencias judiciales | ![]() | ![]() | ![]() |
| Balance y cuenta de pérdidas y ganancias | ![]() Completo | ![]() Extracto | ![]() |
| Ratios y magnitudes económico-financieras | ![]() Completo | ![]() Extracto | ![]() |
| Representación gráfica de empresas relacionadas | ![]() | ![]() | ![]() |
| Comparativa del balance con la media del sector | ![]() | ![]() | ![]() |
| Estado de flujos de efectivo y de cambios en el patrimonio neto | ![]() | ![]() | ![]() |
| Fuentes de financiación y avales | ![]() | ![]() | ![]() |
| Subvenciones, concursos/subastas públicas y marcas | ![]() | ![]() | ![]() |
| Acceder | Acceder | Acceder |
SCANNER ASTURIAS SA es una empresa inscrita en el Registro Mercantil de Asturias. Su clasificación nacional de actividades económicas es Otras actividades sanitarias.
La empresa tiene una facturación anual entre 500.000 y 1.000.000 euros.
SCANNER ASTURIAS SA tiene 8 cargos directivos en activo y 3 cargos directivos históricos.
La empresa está auditada por KRESTON IBERAUDIT IBAC SLP.