PROMOCION Y DESARROLLO DE PROYECTOS URBANISTICOS, COMPRA VENTA, ADMINISTRACION, ARRENDAMIENTO NO FINANCIERO O EXPLOTACION, DE CUALQUIER FORMA O MODALIDAD, DE FINCAS RUSTICAS O URBANAS, ETC
CNAE 4110 - Promoción inmobiliaria
B63821334
08/04/2005
17 años
(Extinguida el 06/09/2022)
4.096.000,00 €
0.5M €
Barcelona
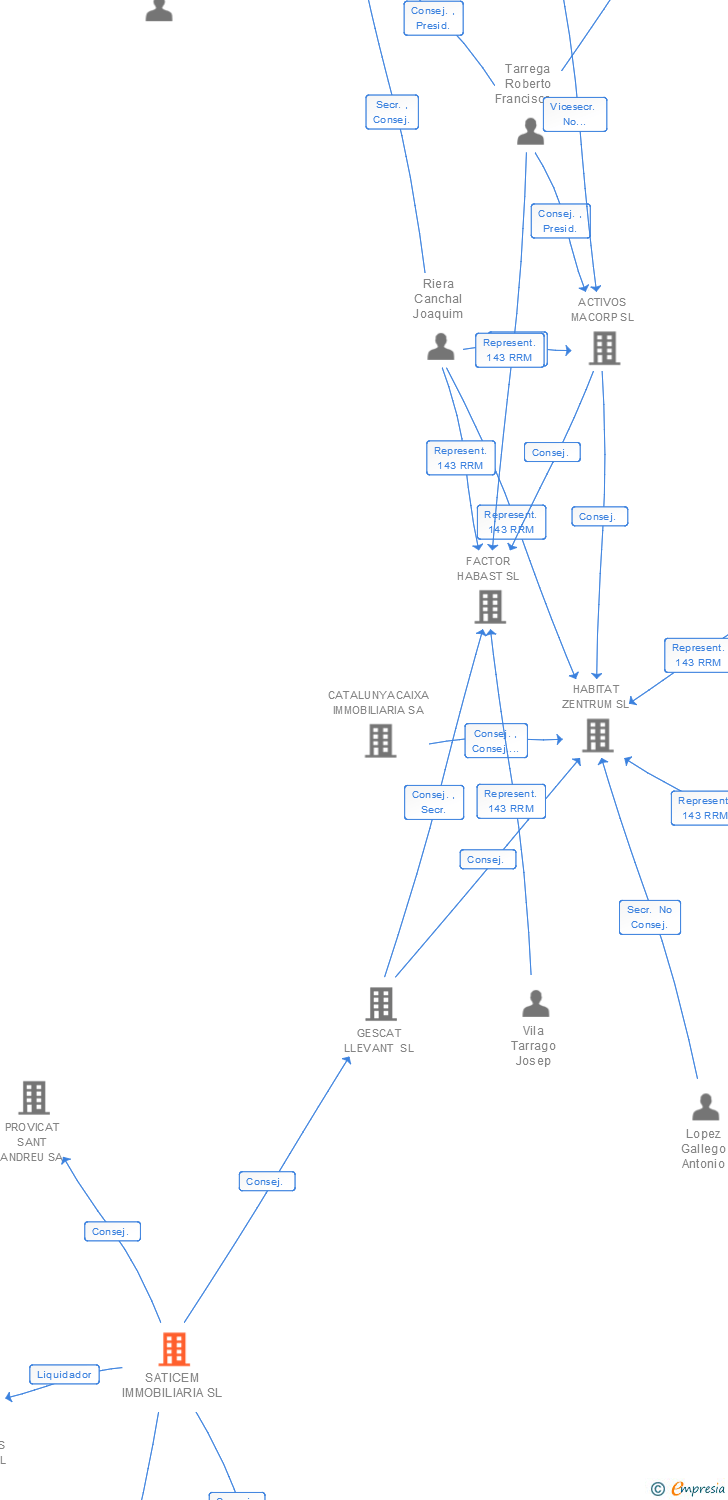
Administradores mancomunados
Información sobre balances y cuentas de resultados de SATICEM IMMOBILIARIA SL depositados en el Registro Mercantil de Barcelona en los últimos ejercicios.
| Ejercicio Disponibilidad | 2019 Inmediata | 2020 Inmediata | 2021 3 horas | Consultar en Axesor | ||
| Consultar en Axesor | ||||||

Resumen cronológico de actos publicados en las ediciones digitales de Boletines Oficiales (BORME, BOE, BOPI) inscritos por SATICEM IMMOBILIARIA SL o en los que participa indirectamente.
Publicación en el BORME de los siguientes revocaciones:
| Administradores Mancomunados | |
| Liquidador | |
| Representante 143 RRM |
Publicación en el BORME de los siguientes nombramientos:
| Liquidador | |
| Representante 143 RRM |
Publicación en el BORME de los siguientes revocaciones:
| Liquidador Mancomunado |
|
| Representante 143 RRM |
Publicación en el BORME de los siguientes nombramientos:
| Apoderados Solidarios |
Traslado del domicilio social de la empresa situado en CL SANT QUIRZE,4-18 (SABADELL) siendo el nuevo domicilio situado en RB D'EGARA Num.350 (TERRASSA).
Publicación en el BORME de los siguientes nombramientos:
| Apoderados Mancomunados/Solidarios |
Publicación en el BORME de los siguientes revocaciones:
| Presidente | |
| Consejero | |
| Consejeros |
|
| Secretario | |
| Consejeros Delegados Mancomunados |
|
| Apoderado | |
| Representantes 143 RRM |
Publicación en el BORME de los siguientes revocaciones:
| Presidente | |
| Consejeros |
|
| Secretario | |
| Consejeros Delegados Mancomunados |
|
| Apoderado | |
| Apoderados Mancomunados/Solidarios | |
| Representantes 143 RRM |
Publicación en el BORME de los siguientes revocaciones:
| Administradores Mancomunados |
Publicación en el BORME de los siguientes nombramientos:
| Administradores Mancomunados |
Publicación en el BORME de los siguientes revocaciones:
| Apoderados Mancomunados/Solidarios | |
| Apoderados Solidarios |
Publicación en el BORME de los siguientes nombramientos:
| Apoderados Solidarios |
Publicación en el BORME de los siguientes revocaciones:
| Liquidador |
|
| Representante 143 RRM |
Publicación en el BORME de los siguientes revocaciones:
| Liquidador |
|
| Representante 143 RRM |
Publicación en el BORME de los siguientes nombramientos:
| Apoderados Solidarios |
Publicación en el BORME de los siguientes nombramientos:
| Liquidador Mancomunado |
|
| Representante 143 RRM |
Publicación en el BORME de los siguientes revocaciones:
| Administradores Mancomunados |
Publicación en el BORME de los siguientes nombramientos:
| Administradores Mancomunados |
Publicación en el BORME de los siguientes revocaciones:
| Consejeros |
|
| Secretario | |
| Representantes 143 RRM |
| Informe axesor 360º | Informe de Crédito | Perfil Comercial de Empresa | |
| Importe de ventas y número de empleados | ![]() | ![]() | ![]() |
| Información mercantil y comercial | ![]() Completa | ![]() Completa | ![]() Básica |
| Administradores y dirigentes | ![]() | ![]() | ![]() Solo dirigentes |
| Empresas relacionadas (accionistas, participadas,…) | ![]() | ![]() | ![]() |
| Categoría crediticia y probabilidad de incumplimiento de pago | ![]() | ![]() | ![]() |
| Impagos (RAI y Asnef Empresas) e incidencias judiciales | ![]() | ![]() | ![]() |
| Balance y cuenta de pérdidas y ganancias | ![]() Completo | ![]() Extracto | ![]() |
| Ratios y magnitudes económico-financieras | ![]() Completo | ![]() Extracto | ![]() |
| Representación gráfica de empresas relacionadas | ![]() | ![]() | ![]() |
| Comparativa del balance con la media del sector | ![]() | ![]() | ![]() |
| Estado de flujos de efectivo y de cambios en el patrimonio neto | ![]() | ![]() | ![]() |
| Fuentes de financiación y avales | ![]() | ![]() | ![]() |
| Subvenciones, concursos/subastas públicas y marcas | ![]() | ![]() | ![]() |
| Acceder | Acceder | Acceder |
SATICEM IMMOBILIARIA SL fué una empresa constituida el 08/04/2005 y extinguida el 06/09/2022 inscrita en el Registro Mercantil de Barcelona. y con domicilio en Prat de Llobregat, ElSu clasificación nacional de actividades económicas era Promoción inmobiliaria.
capital social de la empresa es de 4.096.000,00 euros y tiene una facturación anual inferior a 500.000 euros.
SATICEM IMMOBILIARIA SL tiene 106 cargos directivos en activo y 123 cargos directivos históricos.