C/ PARQUE DE DOÑANA, 40-BAJO 06010 (BADAJOZ). Ver mapa
La generación y venta de energía eléctrica a través de huertas solares con paneles fotovoltaicos. La ejecución de obras en toda clase de edificaciones y obras civiles, así como la realización de obras públicas de todo tipo.
no disponible
30/01/2017
9 años
3.660,00 €
-
Badajoz
Administrador único
Información sobre balances y cuentas de resultados de SAMONTEMIR SL depositados en el Registro Mercantil de Badajoz en los últimos ejercicios.
| Ejercicio Disponibilidad | 2019 3 horas | Consultar en Axesor | ||||
| Consultar en Axesor | ||||||
| Entidad | Relación | Entidad/Relación | Desde | Hasta |
|---|---|---|---|---|
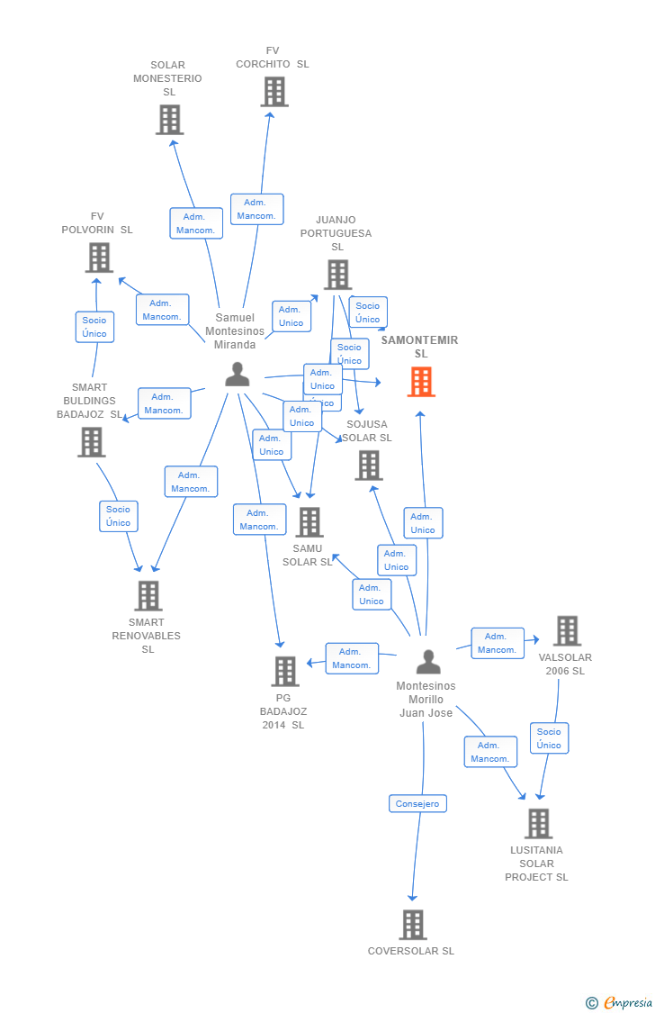
| Samuel Montesinos Miranda | Adm. Unico | Samuel Montesinos Miranda Adm. Unico | 22/11/2021 | |
| Juan Jose Montesinos Morillo | Adm. Unico | Juan Jose Montesinos Morillo Adm. Unico | 22/11/2021 | |
| JUANJO PORTUGUESA SL | Socio Único | JUANJO PORTUGUESA SL Socio Único | 13/08/2020 | |
| Montesinos Morillo Juan Jose | Adm. Unico | Montesinos Morillo Juan Jose Adm. Unico | 09/02/2017 |

Resumen cronológico de actos publicados en las ediciones digitales de Boletines Oficiales (BORME, BOE, BOPI) inscritos por SAMONTEMIR SL o en los que participa indirectamente.
Con fecha 12 de diciembre de 2025, mediante la correspondiente escritura ha quedado incrito en el Registro Mercantil la ampliación de 660 € del capital social de la empresa. Esta ampliación representa un 22.00 % de incremento del capital, quedando un capital social resultante de 3.660€.
| Capital social anterior: | 3.000 € |
| Aumento de capital: | 660 € |
| Capital social resultante: | 3.660 € |
| % incremento: | 22.00 % |
Se constituye la empresa con fecha 9 de febrero de 2017 mediante escritura pública. La empresa se crea con un capital social inicial de 3.000,00 Euros e inicia su actividad el 30 de enero de 2017. El domicilio social en el momento de su constitución se establece en C/ PARQUE DE DOÑANA, 40-BAJO 06010 (BADAJOZ). La empresa indica que su actividad es La generación y venta de energía eléctrica a través de huertas solares con paneles fotovoltaicos. La ejecución de obras en toda clase de edificaciones y obras civiles, así como la realización de obras públicas de todo tipo.
| Informe de Crédito | Informe Mercantil, Incidencias y Vinculaciones | Perfil Comercial de Empresa | |
| Capital social actual y evolución | ![]() | ![]() | ![]() |
| Información mercantil y comercial | ![]() | ![]() | ![]() Básica |
| Administradores y dirigentes | ![]() | ![]() Solo administradores | ![]() Solo dirigentes |
| Empresas relacionadas (accionistas, participadas,…) | ![]() | ![]() | ![]() |
| Incidencias judiciales y procedimientos concursales | ![]() | ![]() | ![]() |
| Impagos en el fichero RAI | ![]() | ![]() | ![]() |
| Impagos en el fichero Asnef Empresas | ![]() | ![]() | ![]() |
| Categoría crediticia y probabilidad de incumplimiento de pago | ![]() | ![]() | ![]() |
| Extracto del balance y cuenta de pérdidas y ganancias | ![]() | ![]() | ![]() |
| Ratios y magnitudes económico-financieras | ![]() | ![]() | ![]() |
| Acceder | Acceder | Acceder |
SAMONTEMIR SL inscrita en el Registro Mercantil de Badajoz.
capital social de la empresa es de 3.660,00 euros.
SAMONTEMIR SL tiene 1 cargos directivos en activo y 0 cargos directivos históricos.