LA PRODUCCION DE ENERGIA ELECTRICA.
CNAE 3515 - Producción de energía hidroeléctrica
B10195006
17/01/1996
30 años
-
0.5M €
Cáceres
Administrador único
Información sobre balances y cuentas de resultados de SALTOS DEL JERTE SL depositados en el Registro Mercantil de Cáceres en los últimos ejercicios.
| Ejercicio Disponibilidad | 2019 Inmediata | 2020 Inmediata | 2021 Inmediata | 2022 Inmediata | Consultar en Axesor | |
| Consultar en Axesor | ||||||
| Entidad | Relación | Entidad/Relación | Desde | Hasta |
|---|---|---|---|---|
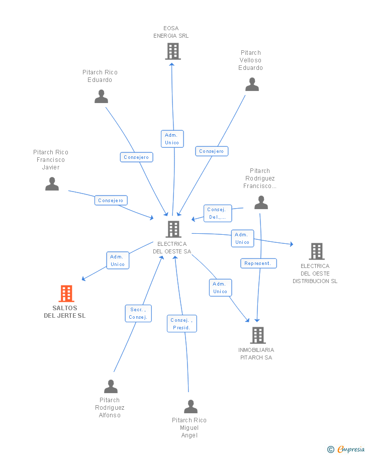
| ELECTRICA DEL OESTE SA | Adm. Unico | ELECTRICA DEL OESTE SA Adm. Unico | 28/04/2009 | |
| Pitarch Rodriguez Alfonso | Apod. Solid. | Pitarch Rodriguez Alfonso Apod. Solid. | 28/04/2009 | |
| Pitarch Rodriguez Francisco Javier | Apod. Solid. | Pitarch Rodriguez Francisco Javier Apod. Solid. | 28/04/2009 | |
| Pitarch Rico Eduardo | Adm. Solid. | Pitarch Rico Eduardo Adm. Solid. | 28/04/2009 | |
| Pitarch Rico Miguel Angel | Adm. Solid. | Pitarch Rico Miguel Angel Adm. Solid. | 28/04/2009 |

Resumen cronológico de actos publicados en las ediciones digitales de Boletines Oficiales (BORME, BOE, BOPI) inscritos por SALTOS DEL JERTE SL o en los que participa indirectamente.
Se cesa a don Miguel Angel Pitarch Rico y se nombra a don Francisco Javier Pitarch Rodríguez como representante de Eléctrica del Oeste SL, Administrador Unico de Saltos del Jerte SL.
Publicación en el BORME de los siguientes ceses-dimisiones:
| Administradores Solidarios |
| Nuevo órgano social | Administrador único |
Publicación en el BORME de los siguientes nombramientos:
| Apoderados Solidarios |
| Informe axesor 360º | Informe de Crédito | Perfil Comercial de Empresa | |
| Importe de ventas y número de empleados | ![]() | ![]() | ![]() |
| Información mercantil y comercial | ![]() Completa | ![]() Completa | ![]() Básica |
| Administradores y dirigentes | ![]() | ![]() | ![]() Solo dirigentes |
| Empresas relacionadas (accionistas, participadas,…) | ![]() | ![]() | ![]() |
| Categoría crediticia y probabilidad de incumplimiento de pago | ![]() | ![]() | ![]() |
| Impagos (RAI y Asnef Empresas) e incidencias judiciales | ![]() | ![]() | ![]() |
| Balance y cuenta de pérdidas y ganancias | ![]() Completo | ![]() Extracto | ![]() |
| Ratios y magnitudes económico-financieras | ![]() Completo | ![]() Extracto | ![]() |
| Representación gráfica de empresas relacionadas | ![]() | ![]() | ![]() |
| Comparativa del balance con la media del sector | ![]() | ![]() | ![]() |
| Estado de flujos de efectivo y de cambios en el patrimonio neto | ![]() | ![]() | ![]() |
| Fuentes de financiación y avales | ![]() | ![]() | ![]() |
| Subvenciones, concursos/subastas públicas y marcas | ![]() | ![]() | ![]() |
| Acceder | Acceder | Acceder |
SALTOS DEL JERTE SL inscrita en el Registro Mercantil de Cáceres. y con domicilio en CáceresSu clasificación nacional de actividades económicas es Producción de energía hidroeléctrica.
La empresa tiene una facturación anual inferior a 500.000 euros.
SALTOS DEL JERTE SL tiene 2 cargos directivos en activo y 2 cargos directivos históricos.