AVDA CONSTITUCION 23 - CENTRO COMERCIAL EBORA CENT (TALAVERA DE LA REINA). Ver mapa
Actividades de hostelería, salas de fiesta y discoteca. Otros relacionados con la restauración gastronómica y los espectáculos públicos. Organizar eventos y ferias de muestras. Servicios de organización, gestión y ejecución de actividades de animación socio-cultural. Cnae 9329.
no disponible
07/05/2019
7 años
103.000,00 €
-
Toledo
-
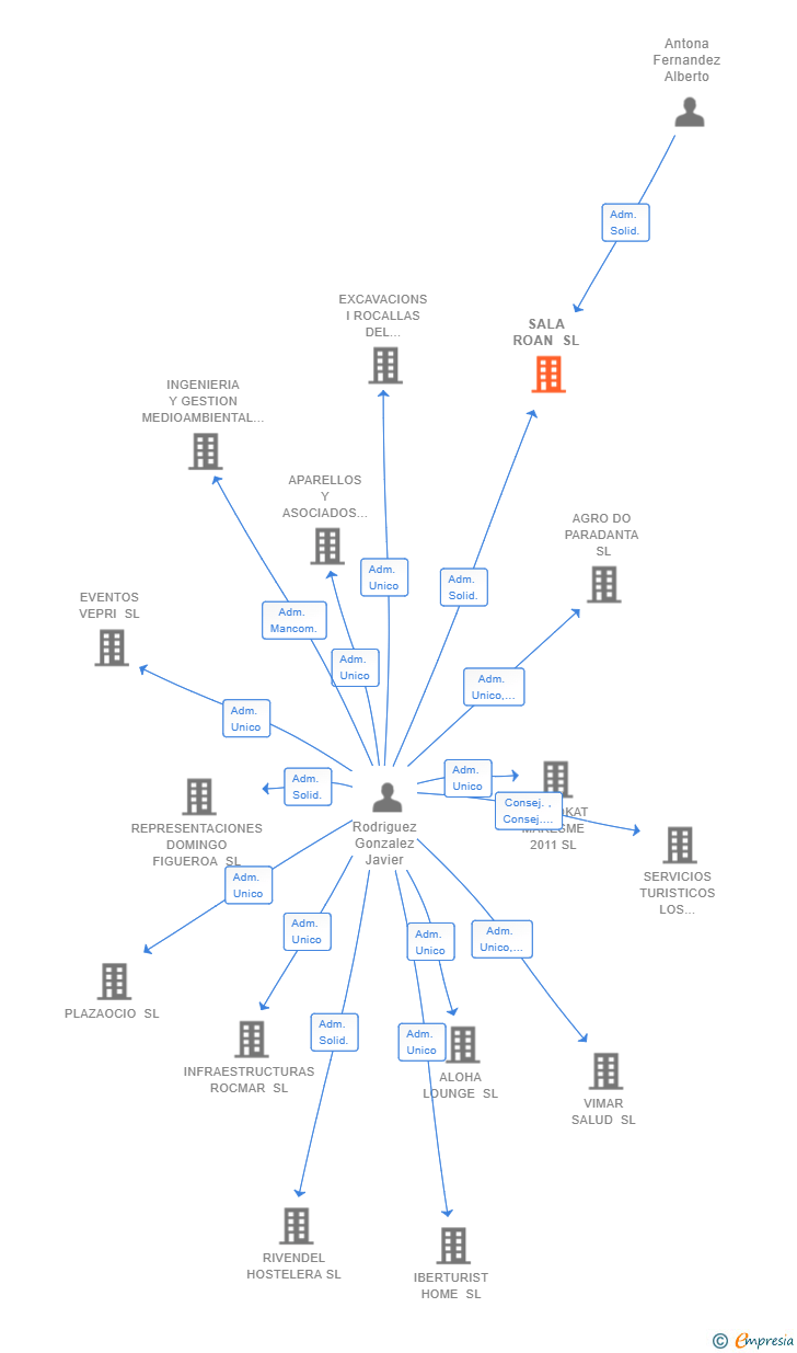
Administradores solidarios
| Entidad | Relación | Entidad/Relación | Desde | Hasta |
|---|---|---|---|---|
| Rodriguez Gonzalez Javier | Adm. Solid. | Rodriguez Gonzalez Javier Adm. Solid. | 27/08/2019 | |
| Antona Fernandez Alberto | Adm. Solid. | Antona Fernandez Alberto Adm. Solid. | 27/08/2019 |

Resumen cronológico de actos publicados en las ediciones digitales de Boletines Oficiales (BORME, BOE, BOPI) inscritos por SALA ROAN SL o en los que participa indirectamente.
La Agencia Estatal de la Administración Tributaria ha dictado baja provisional en el óndice de entidades porqué los débitos tributarios de la entidad con la Hacienda pública del Estado han sido declarados fallidos o no haber presentado la declaración del impuesto de sociedades correspondiente a tres períodos impositivos consecutivos. Se cierra la hoja registral de la sociedad no pudióndose practicar ninguna inscripción.
El capital social de la empresa se incrementa en un 3333.33 % (ampliación de 100.000 €). De esta forma, tras la ampliación la sociedad pasa de tener 3.000€ de capital social a 103.000€. Esta ampliación de capital fue inscrita en el Registro Mercantil con fecha 3 de diciembre de 2019.
| Capital social anterior: | 3.000 € |
| Aumento de capital: | 100.000 € |
| Capital social resultante: | 103.000 € |
| % incremento: | 3333.33 % |
Se constituye la empresa con fecha 27 de agosto de 2019 mediante escritura pública. La empresa se crea con un capital social inicial de 3.000,00 Euros e inicia su actividad el 7 de mayo de 2019. El domicilio social en el momento de su constitución se establece en AVDA CONSTITUCION 23 - CENTRO COMERCIAL EBORA CENT (TALAVERA DE LA REINA). La empresa indica que su actividad es Actividades de hostelería, salas de fiesta y discoteca. Otros relacionados con la restauración gastronómica y los espectáculos públicos. Organizar eventos y ferias de muestras. Servicios de organización, gestión y ejecución de actividades de animación socio-cultural. CNAE 9329.
Publicación en el BORME de los siguientes nombramientos:
| Administradores Solidarios |
| Informe de Crédito | Predicción y Calificación | Perfil Comercial de Empresa | |
| Categoría crediticia y probabilidad de incumplimiento de pago | ![]() | ![]() | ![]() |
| Crédito recomendado | ![]() | ![]() | ![]() |
| Importe de ventas y número de empleados | ![]() | ![]() | ![]() |
| Información mercantil y comercial | ![]() | ![]() | ![]() Básica |
| Administradores y dirigentes | ![]() | ![]() | ![]() Solo dirigentes |
| Incidencias judiciales y procedimientos concursales | ![]() | ![]() | ![]() |
| Impagos en el fichero RAI | ![]() | ![]() | ![]() |
| Impagos en el fichero Asnef Empresas | ![]() | ![]() | ![]() |
| Extracto del balance y cuenta de pérdidas y ganancias | ![]() | ![]() | ![]() |
| Ratios y magnitudes económico-financieras | ![]() | ![]() | ![]() |
| Acceder | Acceder | Acceder |
SALA ROAN SL inscrita en el Registro Mercantil de Toledo.
capital social de la empresa es de 103.000,00 euros.