PASEO DE PINTOR ROSALES 80 - TERCERO. (MADRID). Ver mapa
La prestacion de servicios de consultoria estrategica, asesoramiento, mediacion, analisis y gestion de proyectos y direccion y apoyo a la gestion de otras empresas.
no disponible
17/05/2019
7 años
3.000,00 €
0.5M €
Madrid
-
Administrador único
Información sobre balances y cuentas de resultados de SAIGON ADVISORY SL depositados en el Registro Mercantil de Madrid en los últimos ejercicios.
| Ejercicio Disponibilidad | 2019 3 horas | 2020 3 horas | 2021 3 horas | 2022 3 horas | Consultar en Axesor | |
| Consultar en Axesor | ||||||
| Entidad | Relación | Entidad/Relación | Desde | Hasta |
|---|---|---|---|---|
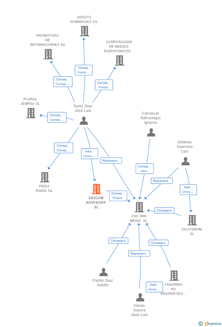
| Sainz Diaz Jose Luis | Socio Único | Sainz Diaz Jose Luis Socio Único | 31/05/2019 | |
| Sainz Diaz Jose Luis | Adm. Unico | Sainz Diaz Jose Luis Adm. Unico | 31/05/2019 |

Resumen cronológico de actos publicados en las ediciones digitales de Boletines Oficiales (BORME, BOE, BOPI) inscritos por SAIGON ADVISORY SL o en los que participa indirectamente.
Publicación en el BORME de los siguientes nombramientos:
| Presidente |
|
| Consejeros |
|
| Consejero Delegado | |
| Representantes |
Publicación en el BORME de los siguientes nombramientos:
| Presidente |
|
| Consejeros | |
| Secretario | |
| Representantes |
Se constituye la empresa con fecha 31 de mayo de 2019 mediante escritura pública. La empresa se crea con un capital social inicial de 3.000,00 Euros e inicia su actividad el 17 de mayo de 2019. El domicilio social en el momento de su constitución se establece en PASEO DE PINTOR ROSALES 80 - TERCERO. (MADRID). La empresa indica que su actividad es LA PRESTACION DE SERVICIOS DE CONSULTORIA ESTRATEGICA, ASESORAMIENTO, MEDIACION, ANALISIS Y GESTION DE PROYECTOS Y DIRECCION Y APOYO A LA GESTION DE OTRAS EMPRESAS.
| Informe de Crédito | Informe Mercantil, Incidencias y Vinculaciones | Perfil Comercial de Empresa | |
| Capital social actual y evolución | ![]() | ![]() | ![]() |
| Información mercantil y comercial | ![]() | ![]() | ![]() Básica |
| Administradores y dirigentes | ![]() | ![]() Solo administradores | ![]() Solo dirigentes |
| Empresas relacionadas (accionistas, participadas,…) | ![]() | ![]() | ![]() |
| Incidencias judiciales y procedimientos concursales | ![]() | ![]() | ![]() |
| Impagos en el fichero RAI | ![]() | ![]() | ![]() |
| Impagos en el fichero Asnef Empresas | ![]() | ![]() | ![]() |
| Categoría crediticia y probabilidad de incumplimiento de pago | ![]() | ![]() | ![]() |
| Extracto del balance y cuenta de pérdidas y ganancias | ![]() | ![]() | ![]() |
| Ratios y magnitudes económico-financieras | ![]() | ![]() | ![]() |
| Acceder | Acceder | Acceder |
SAIGON ADVISORY SL inscrita en el Registro Mercantil de Madrid.
capital social de la empresa es de 3.000,00 euros y tiene una facturación anual inferior a 500.000 euros.