913349292 913349292 913349200
AVDA DE EUROPA 19 - EDIFICIO MORALEJA BUILDING ON (ALCOBENDAS). Ver mapa
Importacion, exportacion, compra, venta, desarrollo, investigacion, diseño, comercializacion, distribucion y representacion de todo tipo de programasde ordenadores, asi como ordenadores propiamente dichos. Adquirir, poseer, ceder, usar, disponer o transmitir de cualquier forma, patestes, marcas reg.
CNAE 6201 - Actividades de programación informática
B58836321
-
-
9.385.323,85 €
2.5M €
Madrid
1179
Consejo de administración
SAGE SP SA
Información sobre balances y cuentas de resultados de SAGE SPAIN SL depositados en el Registro Mercantil de Madrid en los últimos ejercicios.
| Ejercicio Disponibilidad | 2019 Inmediata | 2020 Inmediata | 2021 Inmediata | 2022 Inmediata | 2023 Inmediata | Consultar en Axesor |
| Consultar en Axesor | ||||||

Resumen cronológico de actos publicados en las ediciones digitales de Boletines Oficiales (BORME, BOE, BOPI) inscritos por SAGE SPAIN SL o en los que participa indirectamente.
Publicación en el BORME de los siguientes revocaciones:
| Apoderados |
Publicación en el BORME de los siguientes nombramientos:
| Apoderados |
Con fecha 13 de mayo de 2025, la sociedad TRITIUM SOFTWARE SL ha sido absorbida por la sociedad SAGE SPAIN SL .
Publicación en el BORME de los siguientes nombramientos:
| Apoderados |
En cumplimiento con lo dispuesto en el art. 55.1 del Real Decreto-ley 5/2023, de 28 de junio (en adelante, la "RDL 5/2023"), se hace público el proyecto común de fusión (en adelante la "Fusión") de Tritium Software, S.L.U. (en adelante, "Tritium" o la "Sociedad Absorbida"), que se... Ver más
| Absorbente |
|
| Absorbida |
Publicación en el BORME de los siguientes depositos-de-proyectos-de-fusion-por-absorcion:
| Absorbente |
|
| Absorbida |
Publicación en el BORME de los siguientes depositos-de-proyectos-de-fusion-por-absorcion:
| Absorbente |
|
| Absorbida |
| Creación de los articulos 10º bis y 17º bis de los Estatutos Sociales.. |
Publicación en el BORME de los siguientes revocaciones:
| Apoderados |
Publicación en el BORME de los siguientes nombramientos:
| Apoderados |
Publicación en el BORME de los siguientes nombramientos:
| Apoderados Solidarios |
Publicación en el BORME de los siguientes revocaciones:
| Apoderados | |
| Apoderado Mancomunado | |
| Apoderados Solidarios | |
| Apoderado | |
| Apoderados Mancomunados/Solidarios | |
| Apoderado Solidario |
Publicación en el BORME de los siguientes nombramientos:
| Apoderados |
Publicación en el BORME de los siguientes ceses-dimisiones:
| Presidente | |
| Consejero |
Publicación en el BORME de los siguientes nombramientos:
| Presidente | |
| Consejero |
Publicación en el BORME de los siguientes revocaciones:
| Apoderados Solidarios |
Revocados los poderes modificados a Don Miguel Landin Gorostidi, en escritura otorgada por el Notario de Madrid Don Francisco Calderon Alvarez el 20 de marzo de 2019, con el numero 935 de su protocolo, que causó la inscripción 87.
Publicación en el BORME de los siguientes nombramientos:
| Apoderados |
Publicación en el BORME de los siguientes revocaciones:
| Apoderado Mancomunado | |
| Apoderado | |
| Apoderados Mancomunados/Solidarios |
Publicación en el BORME de los siguientes nombramientos:
| Apoderados |
Publicación en el BORME de los siguientes revocaciones:
| Apoderados Mancomunados/Solidarios |
Publicación en el BORME de los siguientes nombramientos:
| Apoderados Mancomunados/Solidarios |
Modificados los poderes otorgados a Don Luis Pardo Cespedes en la inscripción 65ª ; a Don Josep Maria Raventos Vicens en la inscripción 47ª a Doña Susana Hidalgo Ortí en la inscripción 53ª ; a Don Miguel Landin Gorostidi y don Jose Luis Martín Zabala en la inscripción 84ª de la hoja.
Publicación en el BORME de los siguientes revocaciones:
| Apoderados | |
| Apoderados Mancomunados | |
| Apoderados Solidarios | |
| Apoderado |
Publicación en el BORME de los siguientes nombramientos:
| Apoderados Solidarios |
| Informe axesor 360º | Informe de Crédito | Perfil Comercial de Empresa | |
| Importe de ventas y número de empleados | ![]() | ![]() | ![]() |
| Información mercantil y comercial | ![]() Completa | ![]() Completa | ![]() Básica |
| Administradores y dirigentes | ![]() | ![]() | ![]() Solo dirigentes |
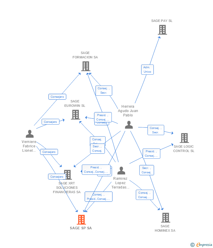
| Empresas relacionadas (accionistas, participadas,…) | ![]() | ![]() | ![]() |
| Categoría crediticia y probabilidad de incumplimiento de pago | ![]() | ![]() | ![]() |
| Impagos (RAI y Asnef Empresas) e incidencias judiciales | ![]() | ![]() | ![]() |
| Balance y cuenta de pérdidas y ganancias | ![]() Completo | ![]() Extracto | ![]() |
| Ratios y magnitudes económico-financieras | ![]() Completo | ![]() Extracto | ![]() |
| Representación gráfica de empresas relacionadas | ![]() | ![]() | ![]() |
| Comparativa del balance con la media del sector | ![]() | ![]() | ![]() |
| Estado de flujos de efectivo y de cambios en el patrimonio neto | ![]() | ![]() | ![]() |
| Fuentes de financiación y avales | ![]() | ![]() | ![]() |
| Subvenciones, concursos/subastas públicas y marcas | ![]() | ![]() | ![]() |
| Acceder | Acceder | Acceder |
SAGE SPAIN SL anteriormente denominada SAGE SP SA es una empresa inscrita en el Registro Mercantil de Madrid. y con domicilio en MadridSu clasificación nacional de actividades económicas es Actividades de programación informática.
capital social de la empresa es de 9.385.323,85 euros y tiene una facturación anual superior a 2.500.000 euros.
SAGE SPAIN SL tiene 37 cargos directivos en activo y 40 cargos directivos históricos.
La empresa está auditada por KPMG AUDITORES SL.