983590375
NACIONAL 620, 132 CR BURGOS PORTUGAL. 47130 SIMANCAS. (VALLADOLID). Ver mapa
La explotación de restaurantes, bares y cafeterías, así como la comercialización, compra, venta, elaboración, preparación, distribución, exportación e importación de productos y mercancías relacionadas con dichas actividades. El arrendamiento de bienes muebles e inmuebles.
CNAE 5510 - Hoteles y alojamientos similares
A47029533
01/09/1983
42 años
-
0.5M €
Valladolid
14
Consejo de administración
Información sobre balances y cuentas de resultados de RUTA DE CAMPOS SA depositados en el Registro Mercantil de Valladolid en los últimos ejercicios.
| Ejercicio Disponibilidad | 2019 Inmediata | 2020 Inmediata | 2021 Inmediata | 2022 Inmediata | Consultar en Axesor | |
| Consultar en Axesor | ||||||

Resumen cronológico de actos publicados en las ediciones digitales de Boletines Oficiales (BORME, BOE, BOPI) inscritos por RUTA DE CAMPOS SA o en los que participa indirectamente.
Publicación en el BORME de los siguientes ceses-dimisiones:
| Presidente | |
| Consejero | |
| Secretario | |
| Consejero Delegado Mancomunado/Solidario |
Publicación en el BORME de los siguientes nombramientos:
| Presidente | |
| Consejero | |
| Secretario | |
| Consejeros Delegados Solidarios |
Se modifica parcialmente la actividad de la sociedad. Las nuevas actividades que se incluyen en el objeto social de la sociedad son:
La explotación de restaurantes, bares y cafeterías, así como la comercialización, compra, venta, elaboración, preparación, distribución, exportación e importación de productos y mercancías relacionadas con dichas actividades. El arrendamiento de bienes muebles e inmuebles
Publicación en el BORME de los siguientes reelecciones:
| Presidente | |
| Consejero | |
| Secretario | |
| Consejero Delegado Mancomunado/Solidario |
Publicación en el BORME de los siguientes ceses-dimisiones:
| Presidente | |
| Vicepresidente | |
| Consejero | |
| Secretario | |
| Consejeros Delegados |
Publicación en el BORME de los siguientes nombramientos:
| Presidente | |
| Consejero | |
| Secretario | |
| Consejero Delegado Mancomunado/Solidario |
Publicación en el BORME de los siguientes ceses-dimisiones:
| Consejero | |
| Secretario |
Publicación en el BORME de los siguientes ceses-dimisiones:
| Presidente | |
| Vicepresidente | |
| Consejeros | |
| Consejero Delegado | |
| Consejero | |
| Secretario |
Publicación en el BORME de los siguientes nombramientos:
| Presidente | |
| Vicepresidente | |
| Consejero | |
| Consejeros | |
| Consejeros Delegados | |
| Secretario |
| Informe axesor 360º | Informe de Crédito | Perfil Comercial de Empresa | |
| Importe de ventas y número de empleados | ![]() | ![]() | ![]() |
| Información mercantil y comercial | ![]() Completa | ![]() Completa | ![]() Básica |
| Administradores y dirigentes | ![]() | ![]() | ![]() Solo dirigentes |
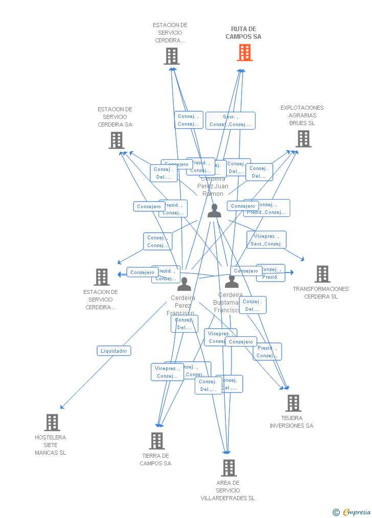
| Empresas relacionadas (accionistas, participadas,…) | ![]() | ![]() | ![]() |
| Categoría crediticia y probabilidad de incumplimiento de pago | ![]() | ![]() | ![]() |
| Impagos (RAI y Asnef Empresas) e incidencias judiciales | ![]() | ![]() | ![]() |
| Balance y cuenta de pérdidas y ganancias | ![]() Completo | ![]() Extracto | ![]() |
| Ratios y magnitudes económico-financieras | ![]() Completo | ![]() Extracto | ![]() |
| Representación gráfica de empresas relacionadas | ![]() | ![]() | ![]() |
| Comparativa del balance con la media del sector | ![]() | ![]() | ![]() |
| Estado de flujos de efectivo y de cambios en el patrimonio neto | ![]() | ![]() | ![]() |
| Fuentes de financiación y avales | ![]() | ![]() | ![]() |
| Subvenciones, concursos/subastas públicas y marcas | ![]() | ![]() | ![]() |
| Acceder | Acceder | Acceder |
RUTA DE CAMPOS SA inscrita en el Registro Mercantil de Valladolid. y con domicilio en SimancasSu clasificación nacional de actividades económicas es Hoteles y alojamientos similares.
La empresa tiene una facturación anual entre 500.000 y 1.000.000 euros.
RUTA DE CAMPOS SA tiene 8 cargos directivos en activo y 11 cargos directivos históricos.