C/ ALFEREZ PROVISIONAL 2 - PRINCIPAL H (LEON). Ver mapa
El código cnae de la actividad principal es el 8010. La vigilancia y protección de bienes, establecimientos, lugares y eventos, tanto públicos como privados, así como las personas que pudieran encontrarse en los mismos. El acompañamiento defensa y protección de personas físicas determinadas.
B24735193
01/01/2020
6 años
5.000,00 €
-
León
-
3
Administrador único
Información sobre balances y cuentas de resultados de RUCAR SEGURIDAD SL depositados en el Registro Mercantil de León en los últimos ejercicios.
| Ejercicio Disponibilidad | 2019 3 horas | 2020 3 horas | 2021 3 horas | 2022 3 horas | Consultar en Axesor | |
| Consultar en Axesor | ||||||
| Entidad | Relación | Entidad/Relación | Desde | Hasta |
|---|---|---|---|---|
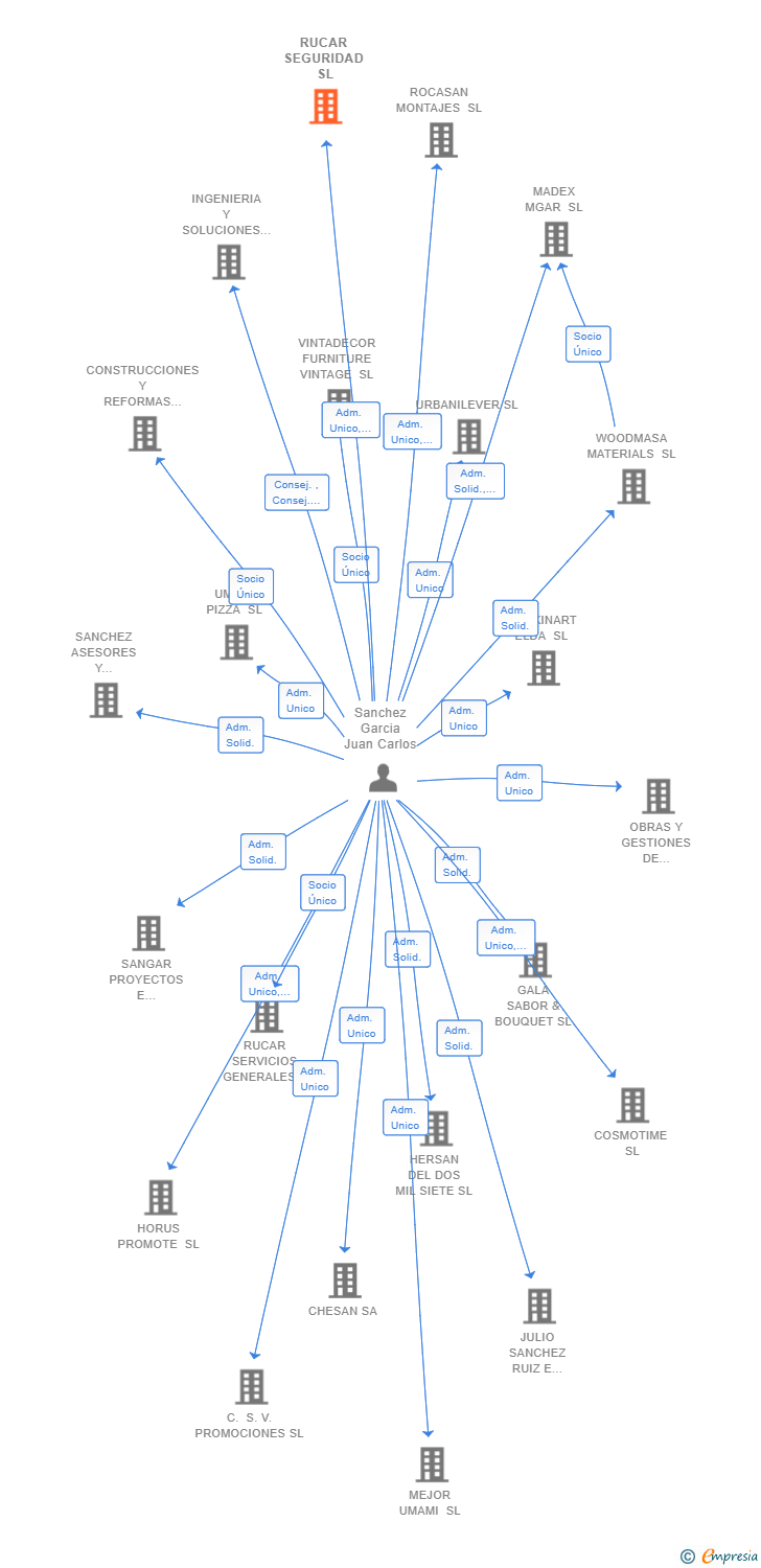
| Sanchez Garcia Juan Carlos | Liquidador | Sanchez Garcia Juan Carlos Liquidador | 20/08/2024 | |
| Sanchez Garcia Juan Carlos | Adm. Unico | Sanchez Garcia Juan Carlos Adm. Unico | 28/07/2021 | 20/08/2024 |
| Sanchez Garcia Juan Carlos | Socio Único | Sanchez Garcia Juan Carlos Socio Único | 28/07/2021 | |
| Sanchez Garcia Juan Carlos | Adm. Solid. | Sanchez Garcia Juan Carlos Adm. Solid. | 10/08/2020 | 28/07/2021 |
| Lopez Caño Ruben | Adm. Solid. | Lopez Caño Ruben Adm. Solid. | 10/08/2020 | 28/07/2021 |
| Lopez Caño Ruben | Adm. Mancom. | Lopez Caño Ruben Adm. Mancom. | 16/12/2019 | 10/08/2020 |
| Sanchez Garcia Juan Carlos | Adm. Mancom. | Sanchez Garcia Juan Carlos Adm. Mancom. | 16/12/2019 | 10/08/2020 |

Resumen cronológico de actos publicados en las ediciones digitales de Boletines Oficiales (BORME, BOE, BOPI) inscritos por RUCAR SEGURIDAD SL o en los que participa indirectamente.
| Procedimiento concursal | 629/2024 |
| FIRME | Si, |
| Fecha de resolución | 22/07/2024 |
| Descripcion | Auto de declaración de concurso. Voluntario |
| Juzgado | num. 0 JUZGADO DE PRIMERA INSTANCIA NUMERO 8 DE LEON |
| Resoluciones | APERTURA PROCEDIMIENTO ESPECIAL DE LIQUIDACION DE MICROEMPRESAS, CON DECLARACION DE DISOLUCION DE LA SOCIEDAD RUCAR SEGURIDAD SL, ASI COMO LA CONVERSION DE SU ORGANO DE ADMINISTRACION EN ORGANO LIQUIDADOR |
| Procedimiento concursal | 629/2024 |
| FIRME | Si, |
| Fecha de resolución | 22/07/2024 |
| Descripcion | Resoluciones acordando la intervención o suspensión de las factultades de administración y disposición del concursado |
| Juzgado | num. 0 JUZGADO DE PRIMERA INSTANCIA NUMERO 8 DE LEON |
| Resoluciones | LA DEUDORA MANTENDRA LAS FACULTADES DE ADMINISTRACION Y DISPOSICION SOBRE SU PATRIMONIO, aunque solo podrá realizar aquellos actos de disposición que tengan por objeto la continuación de la actividad empresarial o profesional, siempre que se ajusten a las condiciones normales de mercado |
Se declara a la sociedad RUCAR SEGURIDAD SL, en situación de INSOLVENCIA TOTAL por importe de 53.331,21 euros, que se entenderá a todos los efectos como provisional, según RESOLUCION de fecha 05/06/2024, que es firme, dictada por el Juzgado de lo Social número 1 de Zamora, en el procedimiento de ejecución de títulos judiciales 32/2024.
Traslado del domicilio social de la empresa situado en C/ SAN AGUSTIN 2 1º D (LEON) siendo el nuevo domicilio situado en C/ ALFEREZ PROVISIONAL 2 - PRINCIPAL H (LEON).
Publicación en el BORME de los siguientes ceses-dimisiones:
| Administradores Solidarios |
Publicación en el BORME de los siguientes ceses-dimisiones:
| Administradores Mancomunados |
Publicación en el BORME de los siguientes nombramientos:
| Administradores Solidarios |
Traslado del domicilio social de la empresa situado en AVDA PADRE ISLA 23 - 2º A (LEON) siendo el nuevo domicilio situado en C/ SAN AGUSTIN 2 1º D (LEON).
La sociedad cambia su actividad pasando a ser la nueva actividad o actividades de la empresa:
El código cnae de la actividad principal es el 8010. La vigilancia y protección de bienes, establecimientos, lugares y eventos, tanto públicos como privados, así como las personas que pudieran encontrarse en los mismos. El acompañamiento defensa y protección de personas físicas determinadas
El anterior objeto social de la sociedad era el siguiente:
El código cnae de la actividad principal es el 8010. La vigilancia y protección de bienes, establecimientos, lugares y eventos, tanto públicos como privados, así como las personas que pudieran encontrarse en los mismos. El acompañamiento defensa y protección de personas físicas determinadas
Se constituye la empresa con fecha 16 de diciembre de 2019 mediante escritura pública. La empresa se crea con un capital social inicial de 5.000,00 Euros e inicia su actividad el 1 de enero de 2020. El domicilio social en el momento de su constitución se establece en AVDA PADRE ISLA 23 - 2º A (LEON). La empresa indica que su actividad es Código CNAE actividad principal: 8010. La realización y la prestación de actividades y servicios de seguridad privada. Servicios de seguridad privada sin armero. La instalación y mantenimiento de aparatos, dispositivos y sistemas de seguridad conectados a centrales receptoras de alarmas.
Publicación en el BORME de los siguientes nombramientos:
| Administradores Mancomunados |
| Informe de Crédito | Informe Mercantil, Incidencias y Vinculaciones | Perfil Comercial de Empresa | |
| Capital social actual y evolución | ![]() | ![]() | ![]() |
| Información mercantil y comercial | ![]() | ![]() | ![]() Básica |
| Administradores y dirigentes | ![]() | ![]() Solo administradores | ![]() Solo dirigentes |
| Empresas relacionadas (accionistas, participadas,…) | ![]() | ![]() | ![]() |
| Incidencias judiciales y procedimientos concursales | ![]() | ![]() | ![]() |
| Impagos en el fichero RAI | ![]() | ![]() | ![]() |
| Impagos en el fichero Asnef Empresas | ![]() | ![]() | ![]() |
| Categoría crediticia y probabilidad de incumplimiento de pago | ![]() | ![]() | ![]() |
| Extracto del balance y cuenta de pérdidas y ganancias | ![]() | ![]() | ![]() |
| Ratios y magnitudes económico-financieras | ![]() | ![]() | ![]() |
| Acceder | Acceder | Acceder |
RUCAR SEGURIDAD SL ya disuelta inscrita en el Registro Mercantil de León. y con domicilio en León
capital social de la empresa es de 5.000,00 euros.