PASEO DEL GENERAL MARTINEZ CAMPOS 21 5 A (MADRID). Ver mapa
(a) la adquisición, tenencia, disfrute, venta o gravamen de acciones y participaciones en empresas, y de cualesquiera otros títulos, derechos o instrumentos de participación o inversión en empresas, fondos de inversión y estructuras asimiladas, así como la administración, dirección y gestión del con.
no disponible
20/10/2020
5 años
276.480,00 €
0.5M €
Madrid
-
Administrador único
WINNER INVESTMENT SL
Información sobre balances y cuentas de resultados de ROTUNDA VEINTE SL depositados en el Registro Mercantil de Madrid en los últimos ejercicios.
| Ejercicio Disponibilidad | 2019 3 horas | 2020 Inmediata | 2021 Inmediata | 2022 3 horas | 2023 3 horas | Consultar en Axesor |
| Consultar en Axesor | ||||||
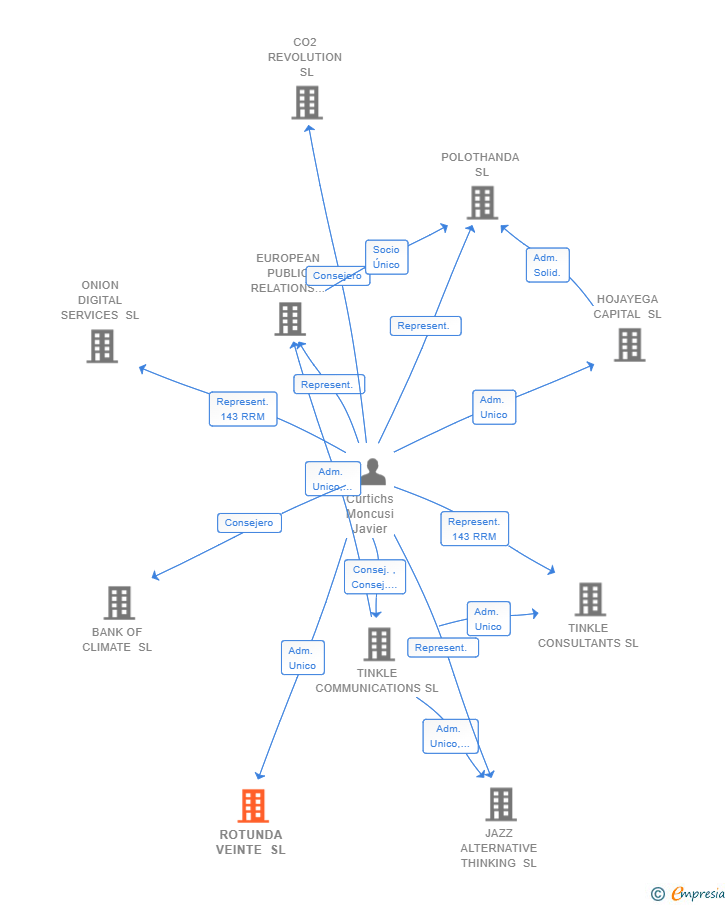
| Entidad | Relación | Entidad/Relación | Desde | Hasta |
|---|---|---|---|---|
| Durga 23 Lda | Socio Único | Durga 23 Lda Socio Único | 05/03/2025 | |
| Durga 23 Lda | Adm. Unico | Durga 23 Lda Adm. Unico | 05/03/2025 | |
| Lacasa Aso Ignacio | Represent. | Lacasa Aso Ignacio Represent. | 05/03/2025 | |
| Curtichs Moncusi Javier | Adm. Unico | Curtichs Moncusi Javier Adm. Unico | 28/01/2021 | 05/03/2025 |
| Martinez Lopez Sergio | Adm. Unico | Martinez Lopez Sergio Adm. Unico | 10/11/2020 | 28/01/2021 |

Resumen cronológico de actos publicados en las ediciones digitales de Boletines Oficiales (BORME, BOE, BOPI) inscritos por ROTUNDA VEINTE SL o en los que participa indirectamente.
Publicación en el BORME de los siguientes nombramientos:
| Consejero |
|
| Representante |
Con fecha 22 de mayo de 2025, las sociedades HOJAYEGA CAPITAL SL y THE LAWN CAPITAL SL han sido absorbidas por la sociedad ROTUNDA VEINTE SL .
En cumplimiento de lo dispuesto en el artículo 10 del Real Decreto-ley 5/2023, de 28 de junio de transposición, entre otras, de la Directiva de la Unión Europea en materia de modificaciones estructurales de sociedades mercantiles (la "LME"), se hace público que el socio único de l... Ver más
| Absorbente |
|
| Absorbida |
Publicación en el BORME de los siguientes nombramientos:
| Administrador Único | |
| Representante |
Traslado del domicilio social de la empresa situado en PASEO DE LA CASTELLANA 86, 6ª PLANTA (MADRID) siendo el nuevo domicilio situado en PASEO DEL GENERAL MARTINEZ CAMPOS 21 5 A (MADRID).
Con fecha 24 de enero de 2022, mediante la correspondiente escritura ha quedado incrito en el Registro Mercantil la ampliación de 202.578 € del capital social de la empresa. Esta ampliación representa un 6752.60 % de incremento del capital, quedando un capital social resultante de 205.578€.
| Capital social anterior: | 3.000 € |
| Aumento de capital: | 202.578 € |
| Capital social resultante: | 205.578 € |
| % incremento: | 6752.60 % |
Con fecha 24 de enero de 2022, mediante la correspondiente escritura ha quedado incrito en el Registro Mercantil la ampliación de 70.902 € del capital social de la empresa. Esta ampliación representa un 34.49 % de incremento del capital, quedando un capital social resultante de 276.480€.
| Capital social anterior: | 205.578 € |
| Aumento de capital: | 70.902 € |
| Capital social resultante: | 276.480 € |
| % incremento: | 34.49 % |
| MODIFICACION DEL ARTICULO 8 DE LOS ESTATUTOS SOCIALES. |
La sociedad cambia su denominación social WINNER INVESTMENT SL a la denominación ROTUNDA VEINTE SL
Traslado del domicilio social de la empresa situado en C/ HUESCA 6 - 1º 6ª (MADRID) siendo el nuevo domicilio situado en PASEO DE LA CASTELLANA 86, 6ª PLANTA (MADRID).
La sociedad cambia su actividad pasando a ser la nueva actividad o actividades de la empresa:
(a) la adquisición, tenencia, disfrute, venta o gravamen de acciones y participaciones en empresas, y de cualesquiera otros títulos, derechos o instrumentos de participación o inversión en empresas, fondos de inversión y estructuras asimiladas, así como la administración, dirección y gestión del con
El anterior objeto social de la sociedad era el siguiente:
(a) la adquisición, tenencia, disfrute, venta o gravamen de acciones y participaciones en empresas, y de cualesquiera otros títulos, derechos o instrumentos de participación o inversión en empresas, fondos de inversión y estructuras asimiladas, así como la administración, dirección y gestión del con
Se constituye la empresa con fecha 10 de noviembre de 2020 mediante escritura pública. La empresa se crea con un capital social inicial de 3.000,00 Euros e inicia su actividad el 20 de octubre de 2020. El domicilio social en el momento de su constitución se establece en C/ HUESCA 6 - 1º 6ª (MADRID). La empresa indica que su actividad es La sociedad tendrá por objeto las siguientes actividades: Actividad principal. Comercio al por mayor no especializado (CNAE 4690) 1. Construcción, instalaciones y mantenimiento. 2. Comercio al por mayor y al por menor. Distribución comercial. Importación y exportación. 3. Actividades inmobiliarias.
| Informe axesor 360º | Informe de Crédito | Perfil Comercial de Empresa | |
| Importe de ventas y número de empleados | ![]() | ![]() | ![]() |
| Información mercantil y comercial | ![]() Completa | ![]() Completa | ![]() Básica |
| Administradores y dirigentes | ![]() | ![]() | ![]() Solo dirigentes |
| Empresas relacionadas (accionistas, participadas,…) | ![]() | ![]() | ![]() |
| Categoría crediticia y probabilidad de incumplimiento de pago | ![]() | ![]() | ![]() |
| Impagos (RAI y Asnef Empresas) e incidencias judiciales | ![]() | ![]() | ![]() |
| Balance y cuenta de pérdidas y ganancias | ![]() Completo | ![]() Extracto | ![]() |
| Ratios y magnitudes económico-financieras | ![]() Completo | ![]() Extracto | ![]() |
| Representación gráfica de empresas relacionadas | ![]() | ![]() | ![]() |
| Comparativa del balance con la media del sector | ![]() | ![]() | ![]() |
| Estado de flujos de efectivo y de cambios en el patrimonio neto | ![]() | ![]() | ![]() |
| Fuentes de financiación y avales | ![]() | ![]() | ![]() |
| Subvenciones, concursos/subastas públicas y marcas | ![]() | ![]() | ![]() |
| Acceder | Acceder | Acceder |
ROTUNDA VEINTE SL anteriormente denominada WINNER INVESTMENT SL inscrita en el Registro Mercantil de Madrid.
capital social de la empresa es de 276.480,00 euros y tiene una facturación anual inferior a 500.000 euros.