CNAE 4638 - Comercio al por mayor de pescados y mariscos y otros productos alimenticios
A11064185
-
-
(Extinguida el 19/01/2026)
10.517,71 €
2.5M €
Cádiz
Administradores mancomunados
Información sobre balances y cuentas de resultados de ROMER HIJO SL (EXTINGUIDA) depositados en el Registro Mercantil de Cádiz en los últimos ejercicios.
| Ejercicio Disponibilidad | 2019 Inmediata | 2020 Inmediata | 2021 Inmediata | 2022 Inmediata | 2023 Inmediata | Consultar en Axesor |
| Consultar en Axesor | ||||||

Resumen cronológico de actos publicados en las ediciones digitales de Boletines Oficiales (BORME, BOE, BOPI) inscritos por ROMER HIJO SL (EXTINGUIDA) o en los que participa indirectamente.
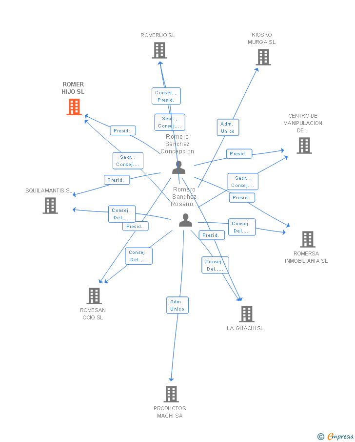
Con fecha 19 de enero de 2026, las sociedades ROMER HIJO SL, , ROMESAN OCIO SL, , SQUILAMANTIS SL y ROMERSA INMOBILIARIA SL han sido absorbidas por la sociedad ROMERIJO SL .
El 19 de enero de 2026 se inscribe en el Registro Mercantil la extinción de la sociedad, dejando de ser sujeto de derechos y obligaciones.
En cumplimiento de lo dispuesto en el art. 55 del Real Decreto Ley 5/2023 de 28 de junio, se publica el Proyecto Común de Fusión entre Romerijo, S.L como sociedad absorbente y Romer- Hijo, S.L, Romesan Ocio, S.L, Squilamantis, S.L y Romersa Inmobiliaria, S.L como sociedades absorb... Ver más
| Absorbente | |
| Absorbida |
Publicación en el BORME de los siguientes depositos-de-proyectos-de-fusion-por-absorcion:
| Absorbente | |
| Absorbida |
Publicación en el BORME de los siguientes ceses-dimisiones:
| Presidente | |
| Consejeros | |
| Secretario No Consejero |
Publicación en el BORME de los siguientes nombramientos:
| Administradores Mancomunados |
Cambio del Organo de Administración: Consejo de administración a Administradores mancomunados.
Publicación en el BORME de los siguientes ceses-dimisiones:
| Presidente | |
| Secretario |
Publicación en el BORME de los siguientes nombramientos:
| Presidente | |
| Secretario No Consejero |
El capital social de la empresa se reduce en un 12.50 % (reducción de 1.502,53 €). De esta forma, tras la reducción de capital, la sociedad pasa de tener 12.020,24€ de capital social a 10.517,71€. Esta reducción de capital fue inscrita en el Registro Mercantil con fecha 9 de octubre de 2014.
| Capital social anterior: | 12.020,24 € |
| Reducción de capital: | 1.502,53 € |
| Capital social resultante: | 10.517,71 € |
| % reducción: | 12.50 % |
Publicación en el BORME de los siguientes ceses-dimisiones:
| Vicepresidente | |
| Consejero |
Publicación en el BORME de los siguientes ceses-dimisiones:
| Presidente | |
| Vicepresidente | |
| Consejero Delegado | |
| Secretario |
Publicación en el BORME de los siguientes nombramientos:
| Presidente | |
| Vicepresidente | |
| Consejero Delegado | |
| Secretario |
| Informe axesor 360º | Informe de Crédito | Perfil Comercial de Empresa | |
| Importe de ventas y número de empleados | ![]() | ![]() | ![]() |
| Información mercantil y comercial | ![]() Completa | ![]() Completa | ![]() Básica |
| Administradores y dirigentes | ![]() | ![]() | ![]() Solo dirigentes |
| Empresas relacionadas (accionistas, participadas,…) | ![]() | ![]() | ![]() |
| Categoría crediticia y probabilidad de incumplimiento de pago | ![]() | ![]() | ![]() |
| Impagos (RAI y Asnef Empresas) e incidencias judiciales | ![]() | ![]() | ![]() |
| Balance y cuenta de pérdidas y ganancias | ![]() Completo | ![]() Extracto | ![]() |
| Ratios y magnitudes económico-financieras | ![]() Completo | ![]() Extracto | ![]() |
| Representación gráfica de empresas relacionadas | ![]() | ![]() | ![]() |
| Comparativa del balance con la media del sector | ![]() | ![]() | ![]() |
| Estado de flujos de efectivo y de cambios en el patrimonio neto | ![]() | ![]() | ![]() |
| Fuentes de financiación y avales | ![]() | ![]() | ![]() |
| Subvenciones, concursos/subastas públicas y marcas | ![]() | ![]() | ![]() |
| Acceder | Acceder | Acceder |
ROMER HIJO SL (EXTINGUIDA) inscrita en el Registro Mercantil de Cádiz. y con domicilio en Puerto de Santa María, ElSu clasificación nacional de actividades económicas era Comercio al por mayor de pescados y mariscos y otros productos alimenticios.
capital social de la empresa es de 10.517,71 euros y tiene una facturación anual superior a 2.500.000 euros.
ROMER HIJO SL (EXTINGUIDA) tiene 3 cargos directivos en activo y 5 cargos directivos históricos.