CNAE 8211 - Servicios administrativos combinados
B62524137
09/03/2001
25 años
-
0.5M €
Barcelona
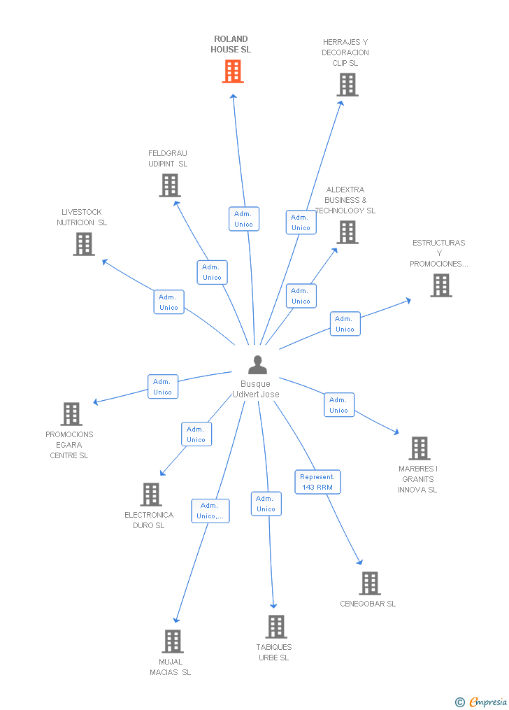
Administrador único
Información sobre balances y cuentas de resultados de ROLAND HOUSE SL depositados en el Registro Mercantil de Barcelona en los últimos ejercicios.
| Ejercicio Disponibilidad | Consultar en Axesor | |||||
| Consultar en Axesor | ||||||
| Entidad | Relación | Entidad/Relación | Desde | Hasta |
|---|---|---|---|---|
| Busque Udivert Jose | Adm. Unico | Busque Udivert Jose Adm. Unico | 01/12/2010 | |
| Vega Mendiola Mercedes | Adm. Unico | Vega Mendiola Mercedes Adm. Unico | 01/12/2010 |

Resumen cronológico de actos publicados en las ediciones digitales de Boletines Oficiales (BORME, BOE, BOPI) inscritos por ROLAND HOUSE SL o en los que participa indirectamente.
INHABILITACION DE DON JUAN ANTONIO MUÑOZ RAMIREZ, PARA ADMINISTRAR BIENES AJENOS O PARA REPRESENTAR O ADMINISTRAR A CUALQUIER PERSONA, POR PLAZO DE QUINCE AÑOS, EN VIRTUD DE SENTENCIA FIRME DE FECHA 8 DE JUNIO DE 2008.
| Informe axesor 360º | Informe de Crédito | Perfil Comercial de Empresa | |
| Importe de ventas y número de empleados | ![]() | ![]() | ![]() |
| Información mercantil y comercial | ![]() Completa | ![]() Completa | ![]() Básica |
| Administradores y dirigentes | ![]() | ![]() | ![]() Solo dirigentes |
| Empresas relacionadas (accionistas, participadas,…) | ![]() | ![]() | ![]() |
| Categoría crediticia y probabilidad de incumplimiento de pago | ![]() | ![]() | ![]() |
| Impagos (RAI y Asnef Empresas) e incidencias judiciales | ![]() | ![]() | ![]() |
| Balance y cuenta de pérdidas y ganancias | ![]() Completo | ![]() Extracto | ![]() |
| Ratios y magnitudes económico-financieras | ![]() Completo | ![]() Extracto | ![]() |
| Representación gráfica de empresas relacionadas | ![]() | ![]() | ![]() |
| Comparativa del balance con la media del sector | ![]() | ![]() | ![]() |
| Estado de flujos de efectivo y de cambios en el patrimonio neto | ![]() | ![]() | ![]() |
| Fuentes de financiación y avales | ![]() | ![]() | ![]() |
| Subvenciones, concursos/subastas públicas y marcas | ![]() | ![]() | ![]() |
| Acceder | Acceder | Acceder |
ROLAND HOUSE SL inscrita en el Registro Mercantil de Barcelona. y con domicilio en BarcelonaSu clasificación nacional de actividades económicas es Servicios administrativos combinados.
La empresa tiene una facturación anual inferior a 500.000 euros.
ROLAND HOUSE SL tiene 1 cargos directivos en activo y 1 cargos directivos históricos.