Comercio, extracción, distribución de petróleo. Instalaciones eléctricas, de fontanería, cocinas. Revestimientos. Solados y pavimentos. Promoción inmobiliaria. Alquiler de inmuebles. Fabrica de muebles. Restaurantes. Agencias de publicidad. Diseño. Y otras... (cnae 7311, 6201, 6202... Y otros).
no disponible
03/02/2015
11 años
(Extinguida el 16/12/2025)
99.594,00 €
-
Toledo
Administrador único
Información sobre balances y cuentas de resultados de RODRIMAR CONSULTING SL (EXTINGUIDA) depositados en el Registro Mercantil de Toledo en los últimos ejercicios.
| Ejercicio Disponibilidad | 2019 3 horas | 2020 3 horas | 2021 3 horas | 2022 3 horas | Consultar en Axesor | |
| Consultar en Axesor | ||||||
| Entidad | Relación | Entidad/Relación | Desde | Hasta |
|---|---|---|---|---|
| Jesus Aparicio Esteban | Liquidador | Jesus Aparicio Esteban Liquidador | 16/12/2025 | 16/12/2025 |
| Ortega Aparicio Jorge | Apod. | Ortega Aparicio Jorge Apod. | 17/12/2020 | 16/12/2025 |
| CREACIONES INMOBILIARIAS JAE SL | Socio Único | CREACIONES INMOBILIARIAS JAE SL Socio Único | 11/02/2020 | 16/12/2025 |
| Aparicio Esteban Jesus | Adm. Unico | Aparicio Esteban Jesus Adm. Unico | 11/02/2020 | 16/12/2025 |
| Jesus Aparicio Esteban | Adm. Unico | Jesus Aparicio Esteban Adm. Unico | 16/12/2025 | |
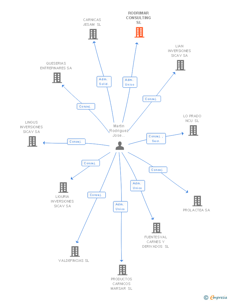
| Martin Rodriguez Jose Antonio | Adm. Mancom. | Martin Rodriguez Jose Antonio Adm. Mancom. | 19/09/2019 | 11/02/2020 |
| Perez Del Pino Adolfo | Adm. Mancom. | Perez Del Pino Adolfo Adm. Mancom. | 19/09/2019 | 11/02/2020 |
| Martin Rodriguez Jose Antonio | Adm. Unico | Martin Rodriguez Jose Antonio Adm. Unico | 26/02/2015 | 19/09/2019 |

Resumen cronológico de actos publicados en las ediciones digitales de Boletines Oficiales (BORME, BOE, BOPI) inscritos por RODRIMAR CONSULTING SL (EXTINGUIDA) o en los que participa indirectamente.
Se disuelve la sociedad voluntariamente.
El 16 de diciembre de 2025 se inscribe en el Registro Mercantil la extinción de la sociedad, dejando de ser sujeto de derechos y obligaciones.
Traslado del domicilio social de la empresa situado en C/ ALBAR 40 (TOLEDO) siendo el nuevo domicilio situado en C/ JUAN SANCHEZ COTAN 1 (TOLEDO).
Publicación en el BORME de los siguientes ceses-dimisiones:
| Administradores Mancomunados |
Cambio del Organo de Administración: Administradores mancomunados a Administrador único.
Traslado del domicilio social de la empresa situado en C/ BRUJIDERO 14 (TOLEDO) siendo el nuevo domicilio situado en C/ ALBAR 40 (TOLEDO).
Publicación en el BORME de los siguientes nombramientos:
| Administradores Mancomunados |
Cambio del Organo de Administración: Administrador único a Administradores mancomunados.
El capital social de la empresa se incrementa en un 2389.85 % (ampliación de 95.594 €). De esta forma, tras la ampliación la sociedad pasa de tener 4.000€ de capital social a 99.594€. Esta ampliación de capital fue inscrita en el Registro Mercantil con fecha 19 de septiembre de 2019.
| Capital social anterior: | 4.000 € |
| Aumento de capital: | 95.594 € |
| Capital social resultante: | 99.594 € |
| % incremento: | 2389.85 % |
RECTIFICADA la escritura de constitución dando nueva redacción al Artículo 2º de los Estatutos Sociales.
Se constituye la empresa con fecha 26 de febrero de 2015 mediante escritura pública. La empresa se crea con un capital social inicial de 4.000,00 Euros e inicia su actividad el 3 de febrero de 2015. El domicilio social en el momento de su constitución se establece en C/ BRUJIDERO 14 (TOLEDO). La empresa indica que su actividad es Comercio, extracción, distribución de petróleo. Instalaciones eléctricas, de fontanería, cocinas. Revestimientos. Solados y pavimentos. Promoción inmobiliaria. Alquiler de inmuebles. Fabrica de muebles. Restaurantes. Agencias de publicidad. Diseño. Y otras... (CNAE 7311, 6201, 6202... Y otros).
| Informe de Crédito | Informe Mercantil, Incidencias y Vinculaciones | Perfil Comercial de Empresa | |
| Capital social actual y evolución | ![]() | ![]() | ![]() |
| Información mercantil y comercial | ![]() | ![]() | ![]() Básica |
| Administradores y dirigentes | ![]() | ![]() Solo administradores | ![]() Solo dirigentes |
| Empresas relacionadas (accionistas, participadas,…) | ![]() | ![]() | ![]() |
| Incidencias judiciales y procedimientos concursales | ![]() | ![]() | ![]() |
| Impagos en el fichero RAI | ![]() | ![]() | ![]() |
| Impagos en el fichero Asnef Empresas | ![]() | ![]() | ![]() |
| Categoría crediticia y probabilidad de incumplimiento de pago | ![]() | ![]() | ![]() |
| Extracto del balance y cuenta de pérdidas y ganancias | ![]() | ![]() | ![]() |
| Ratios y magnitudes económico-financieras | ![]() | ![]() | ![]() |
| Acceder | Acceder | Acceder |
RODRIMAR CONSULTING SL (EXTINGUIDA) fué una empresa constituida el 03/02/2015 y extinguida el 16/12/2025 inscrita en el Registro Mercantil de Toledo.
capital social de la empresa es de 99.594,00 euros.
RODRIMAR CONSULTING SL (EXTINGUIDA) tiene 1 cargos directivos en activo y 0 cargos directivos históricos.