C/ JOSE FERNANDO CARVAJAL 6 (MALAGA). Ver mapa
La explotacion y gestion de todo tipo de establecimientos dedicados a la hosteleria, restaurante, cafeteria, bar, discoteca y/o pub.
no disponible
04/01/2021
5 años
3.000,00 €
0.5M €
Madrid
-
Administrador único
Información sobre balances y cuentas de resultados de RIVASWOK SL depositados en el Registro Mercantil de Madrid en los últimos ejercicios.
| Ejercicio Disponibilidad | 2019 3 horas | 2020 3 horas | 2021 Inmediata | 2022 Inmediata | Consultar en Axesor | |
| Consultar en Axesor | ||||||
| Entidad | Relación | Entidad/Relación | Desde | Hasta |
|---|---|---|---|---|
| SAWASDEE VENTURES SL | Socio Único | SAWASDEE VENTURES SL Socio Único | 10/04/2025 | |
| SAWASDEE VENTURES SL | Adm. Unico | SAWASDEE VENTURES SL Adm. Unico | 10/04/2025 | |
| Gil Guzman Juan | Represent. | Gil Guzman Juan Represent. | 10/04/2025 | |
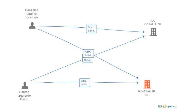
| Gonzalez Latorre Jose Luis | Adm. Solid. | Gonzalez Latorre Jose Luis Adm. Solid. | 03/02/2021 | 10/04/2025 |
| Santos Izquierdo David | Adm. Solid. | Santos Izquierdo David Adm. Solid. | 03/02/2021 | 10/04/2025 |

Resumen cronológico de actos publicados en las ediciones digitales de Boletines Oficiales (BORME, BOE, BOPI) inscritos por RIVASWOK SL o en los que participa indirectamente.
Traslado del domicilio social de la empresa situado en C/ DEL ROBLEDAL 37 - CHALET (RIVAS-VACIAMADRID) siendo el nuevo domicilio situado en C/ JOSE FERNANDO CARVAJAL 6 (MALAGA).
Publicación en el BORME de los siguientes ceses-dimisiones:
| Administradores Solidarios |
Publicación en el BORME de los siguientes nombramientos:
| Administrador Único | |
| Representante |
Se constituye la empresa con fecha 3 de febrero de 2021 mediante escritura pública. La empresa se crea con un capital social inicial de 3.000,00 Euros e inicia su actividad el 4 de enero de 2021. El domicilio social en el momento de su constitución se establece en C/ DEL ROBLEDAL 37 - CHALET (RIVAS-VACIAMADRID). La empresa indica que su actividad es LA EXPLOTACION Y GESTION DE TODO TIPO DE ESTABLECIMIENTOS DEDICADOS A LA HOSTELERIA, RESTAURANTE, CAFETERIA, BAR, DISCOTECA Y/O PUB.
Publicación en el BORME de los siguientes nombramientos:
| Administradores Solidarios |
| Informe axesor 360º | Informe de Crédito | Perfil Comercial de Empresa | |
| Importe de ventas y número de empleados | ![]() | ![]() | ![]() |
| Información mercantil y comercial | ![]() Completa | ![]() Completa | ![]() Básica |
| Administradores y dirigentes | ![]() | ![]() | ![]() Solo dirigentes |
| Empresas relacionadas (accionistas, participadas,…) | ![]() | ![]() | ![]() |
| Categoría crediticia y probabilidad de incumplimiento de pago | ![]() | ![]() | ![]() |
| Impagos (RAI y Asnef Empresas) e incidencias judiciales | ![]() | ![]() | ![]() |
| Balance y cuenta de pérdidas y ganancias | ![]() Completo | ![]() Extracto | ![]() |
| Ratios y magnitudes económico-financieras | ![]() Completo | ![]() Extracto | ![]() |
| Representación gráfica de empresas relacionadas | ![]() | ![]() | ![]() |
| Comparativa del balance con la media del sector | ![]() | ![]() | ![]() |
| Estado de flujos de efectivo y de cambios en el patrimonio neto | ![]() | ![]() | ![]() |
| Fuentes de financiación y avales | ![]() | ![]() | ![]() |
| Subvenciones, concursos/subastas públicas y marcas | ![]() | ![]() | ![]() |
| Acceder | Acceder | Acceder |
RIVASWOK SL inscrita en el Registro Mercantil de Madrid.
capital social de la empresa es de 3.000,00 euros y tiene una facturación anual entre 500.000 y 1.000.000 euros.