C/ NEPTUNO 14 - PUERTA A. PLANTA 1 (MAJADAHONDA). Ver mapa
Comercio al por menor en establecimientos no especializados, con predominio en productos alimenticios, bebidas y tabaco. 47.21 / comercio al por menor de frutas y hortalizas en establecimientos especializados, 47.23 / comercio al por menor de pescados y mariscos en establecimientos especializados,.
no disponible
07/02/2023
3 años
3.000,00 €
-
Madrid
-
Administrador único
| Entidad | Relación | Entidad/Relación | Desde | Hasta |
|---|---|---|---|---|
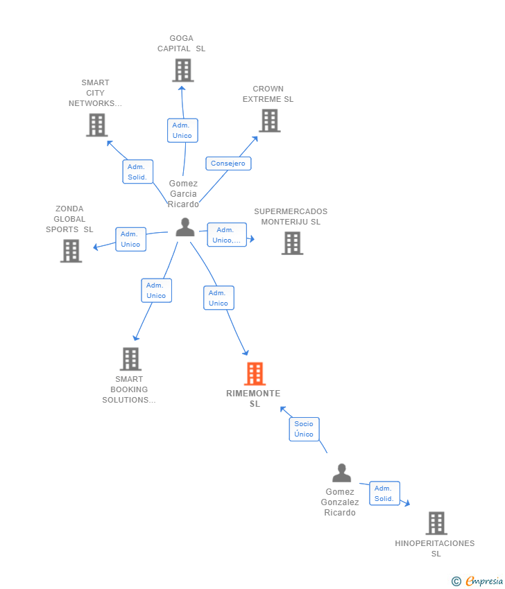
| Gomez Garcia Ricardo | Adm. Unico | Gomez Garcia Ricardo Adm. Unico | 23/11/2023 | |
| Gomez Gonzalez Ricardo | Adm. Unico | Gomez Gonzalez Ricardo Adm. Unico | 08/02/2023 | 23/11/2023 |
| Gomez Gonzalez Ricardo | Socio Único | Gomez Gonzalez Ricardo Socio Único | 08/02/2023 |

Resumen cronológico de actos publicados en las ediciones digitales de Boletines Oficiales (BORME, BOE, BOPI) inscritos por RIMEMONTE SL o en los que participa indirectamente.
Se constituye la empresa con fecha 8 de febrero de 2023 mediante escritura pública. La empresa se crea con un capital social inicial de 3.000,00 Euros e inicia su actividad el 7 de febrero de 2023. El domicilio social en el momento de su constitución se establece en C/ NEPTUNO 14 - PUERTA A. PLANTA 1 (MAJADAHONDA). La empresa indica que su actividad es Comercio al por menor en establecimientos no especializados, con predominio en productos alimenticios, bebidas y tabaco. 47.21 / Comercio al por menor de frutas y hortalizas en establecimientos especializados, 47.23 / Comercio al por menor de pescados y mariscos en establecimientos especializados,.
| Informe de Crédito | Informe Mercantil, Incidencias y Vinculaciones | Perfil Comercial de Empresa | |
| Capital social actual y evolución | ![]() | ![]() | ![]() |
| Información mercantil y comercial | ![]() | ![]() | ![]() Básica |
| Administradores y dirigentes | ![]() | ![]() Solo administradores | ![]() Solo dirigentes |
| Empresas relacionadas (accionistas, participadas,…) | ![]() | ![]() | ![]() |
| Incidencias judiciales y procedimientos concursales | ![]() | ![]() | ![]() |
| Impagos en el fichero RAI | ![]() | ![]() | ![]() |
| Impagos en el fichero Asnef Empresas | ![]() | ![]() | ![]() |
| Categoría crediticia y probabilidad de incumplimiento de pago | ![]() | ![]() | ![]() |
| Extracto del balance y cuenta de pérdidas y ganancias | ![]() | ![]() | ![]() |
| Ratios y magnitudes económico-financieras | ![]() | ![]() | ![]() |
| Acceder | Acceder | Acceder |
RIMEMONTE SL inscrita en el Registro Mercantil de Madrid.
capital social de la empresa es de 3.000,00 euros.