CL TUSET NUM.11 P.4 (BARCELONA). Ver mapa
Actividades relacionadas con la produccion de energia electrica, energia hidroelectrica, eolica, termica y cualquier tipo de energia renovable y biomasa, salvo actividades que por ley requiera objeto exclusivo, cnae 35.
no disponible
22/12/2016
9 años
103.000,00 €
-
Barcelona
-
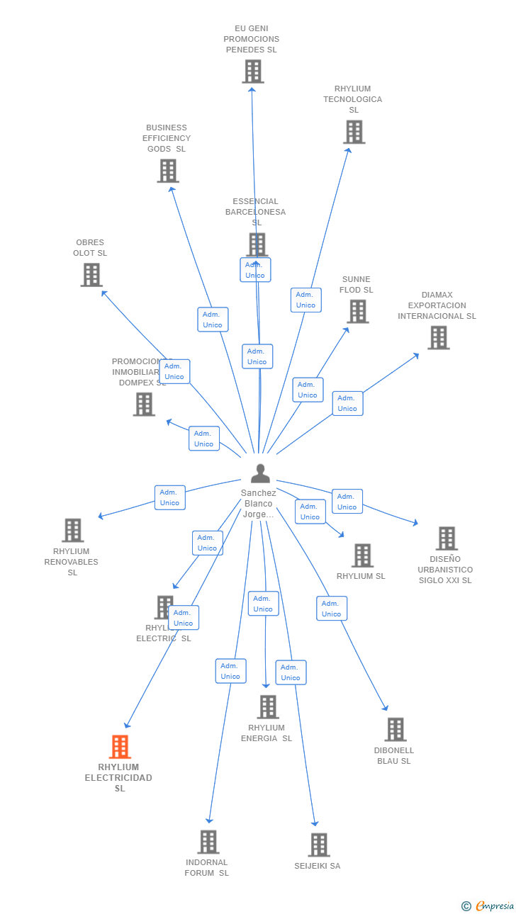
Administrador único
| Entidad | Relación | Entidad/Relación | Desde | Hasta |
|---|---|---|---|---|
| Sanchez Blanco Jorge Francisco | Adm. Unico | Sanchez Blanco Jorge Francisco Adm. Unico | 18/08/2017 | |
| Sanchez Blanco Maria Jose | Adm. Mancom. | Sanchez Blanco Maria Jose Adm. Mancom. | 26/04/2017 | 18/08/2017 |
| Sanchez Blanco Jorge Francisco | Adm. Mancom. | Sanchez Blanco Jorge Francisco Adm. Mancom. | 26/04/2017 | 18/08/2017 |
| Sanchez Blanco Jorge Francisco | Adm. Unico | Sanchez Blanco Jorge Francisco Adm. Unico | 29/12/2016 | 26/04/2017 |

Resumen cronológico de actos publicados en las ediciones digitales de Boletines Oficiales (BORME, BOE, BOPI) inscritos por RHYLIUM ELECTRICIDAD SL o en los que participa indirectamente.
Publicación en el BORME de los siguientes revocaciones:
| Administradores Mancomunados |
Publicación en el BORME de los siguientes nombramientos:
| Administradores Mancomunados |
Con fecha 17 de marzo de 2017, mediante la correspondiente escritura ha quedado incrito en el Registro Mercantil la ampliación de 100.000 € del capital social de la empresa. Esta ampliación representa un 3333.33 % de incremento del capital, quedando un capital social resultante de 103.000€.
| Capital social anterior: | 3.000 € |
| Aumento de capital: | 100.000 € |
| Capital social resultante: | 103.000 € |
| % incremento: | 3333.33 % |
Se constituye la empresa con fecha 29 de diciembre de 2016 mediante escritura pública. La empresa se crea con un capital social inicial de 3.000,00 Euros e inicia su actividad el 22 de diciembre de 2016. El domicilio social en el momento de su constitución se establece en CL TUSET NUM.11 P.4 (BARCELONA). La empresa indica que su actividad es ACTIVIDADES RELACIONADAS CON LA PRODUCCION DE ENERGIA ELECTRICA, ENERGIA HIDROELECTRICA, EOLICA, TERMICA Y CUALQUIER TIPO DE ENERGIA RENOVABLE Y BIOMASA, SALVO ACTIVIDADES QUE POR LEY REQUIERA OBJETO EXCLUSIVO, CNAE 35.
| Informe de Crédito | Informe Mercantil, Incidencias y Vinculaciones | Perfil Comercial de Empresa | |
| Capital social actual y evolución | ![]() | ![]() | ![]() |
| Información mercantil y comercial | ![]() | ![]() | ![]() Básica |
| Administradores y dirigentes | ![]() | ![]() Solo administradores | ![]() Solo dirigentes |
| Empresas relacionadas (accionistas, participadas,…) | ![]() | ![]() | ![]() |
| Incidencias judiciales y procedimientos concursales | ![]() | ![]() | ![]() |
| Impagos en el fichero RAI | ![]() | ![]() | ![]() |
| Impagos en el fichero Asnef Empresas | ![]() | ![]() | ![]() |
| Categoría crediticia y probabilidad de incumplimiento de pago | ![]() | ![]() | ![]() |
| Extracto del balance y cuenta de pérdidas y ganancias | ![]() | ![]() | ![]() |
| Ratios y magnitudes económico-financieras | ![]() | ![]() | ![]() |
| Acceder | Acceder | Acceder |
RHYLIUM ELECTRICIDAD SL inscrita en el Registro Mercantil de Barcelona.
capital social de la empresa es de 103.000,00 euros.
RHYLIUM ELECTRICIDAD SL tiene 1 cargos directivos en activo y 3 cargos directivos históricos.