COMPRA Y VENTA AL MAYOR Y AL MENOR DE TODA CLASE DE PRENDAS DE VESTIR, GENEROS DE PUNTO Y CONFECCIONADOS, ASI COMO SUS COMPLEMENTOS Y ACCESORIOS.
CNAE 4771 - Comercio al por menor de prendas de vestir en establecimientos especializados
B43066786
25/10/1985
37 años
(Extinguida el 07/12/2022)
-
0.5M €
Barcelona
3
Administrador único
Información sobre balances y cuentas de resultados de RETON SL depositados en el Registro Mercantil de Barcelona en los últimos ejercicios.
| Ejercicio Disponibilidad | 2019 3 horas | 2020 Inmediata | 2021 Inmediata | Consultar en Axesor | ||
| Consultar en Axesor | ||||||
| Entidad | Relación | Entidad/Relación | Desde | Hasta |
|---|---|---|---|---|
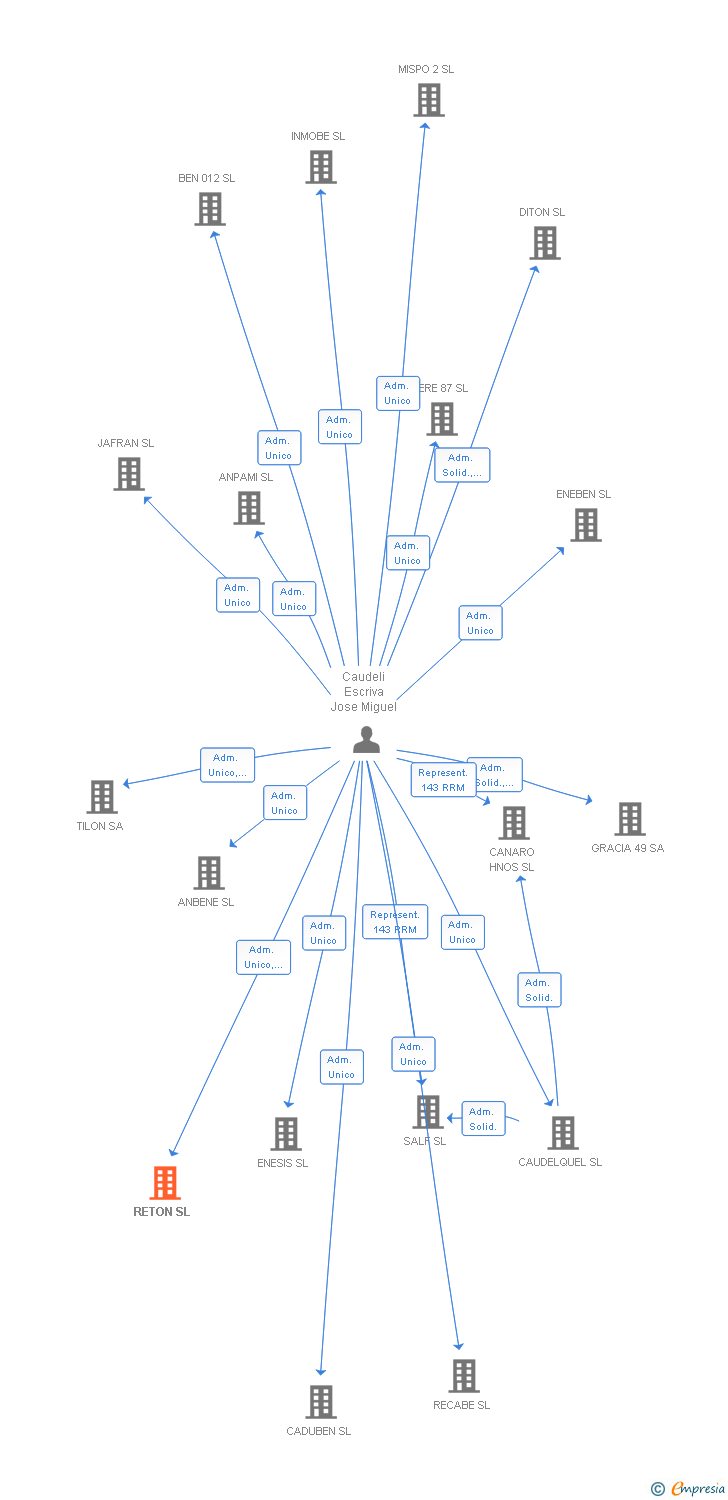
| Caudeli Escriva Jose Miguel | Liquidador | Caudeli Escriva Jose Miguel Liquidador | 07/12/2022 | 07/12/2022 |
| Caudeli Escriva Jose Miguel | Adm. Unico | Caudeli Escriva Jose Miguel Adm. Unico | 14/06/2013 | 07/12/2022 |
| Caudeli Escriva Jose Miguel | Adm. Solid. | Caudeli Escriva Jose Miguel Adm. Solid. | 28/10/2009 | 07/12/2022 |
| Caudeli Escriva Angel | Adm. Solid. | Caudeli Escriva Angel Adm. Solid. | 28/10/2009 | 14/06/2013 |
| Llamazares Arguello Dionisio | Adm. Unico | Llamazares Arguello Dionisio Adm. Unico | 14/06/2013 |

Resumen cronológico de actos publicados en las ediciones digitales de Boletines Oficiales (BORME, BOE, BOPI) inscritos por RETON SL o en los que participa indirectamente.
Publicación en el BORME de los siguientes revocaciones:
| Administrador Único | |
| Liquidador |
Publicación en el BORME de los siguientes nombramientos:
| Administrador Solidario |
| Informe axesor 360º | Informe de Crédito | Perfil Comercial de Empresa | |
| Importe de ventas y número de empleados | ![]() | ![]() | ![]() |
| Información mercantil y comercial | ![]() Completa | ![]() Completa | ![]() Básica |
| Administradores y dirigentes | ![]() | ![]() | ![]() Solo dirigentes |
| Empresas relacionadas (accionistas, participadas,…) | ![]() | ![]() | ![]() |
| Categoría crediticia y probabilidad de incumplimiento de pago | ![]() | ![]() | ![]() |
| Impagos (RAI y Asnef Empresas) e incidencias judiciales | ![]() | ![]() | ![]() |
| Balance y cuenta de pérdidas y ganancias | ![]() Completo | ![]() Extracto | ![]() |
| Ratios y magnitudes económico-financieras | ![]() Completo | ![]() Extracto | ![]() |
| Representación gráfica de empresas relacionadas | ![]() | ![]() | ![]() |
| Comparativa del balance con la media del sector | ![]() | ![]() | ![]() |
| Estado de flujos de efectivo y de cambios en el patrimonio neto | ![]() | ![]() | ![]() |
| Fuentes de financiación y avales | ![]() | ![]() | ![]() |
| Subvenciones, concursos/subastas públicas y marcas | ![]() | ![]() | ![]() |
| Acceder | Acceder | Acceder |
RETON SL fué una empresa constituida el 25/10/1985 y extinguida el 07/12/2022 inscrita en el Registro Mercantil de Barcelona. y con domicilio en BarcelonaSu clasificación nacional de actividades económicas era Comercio al por menor de prendas de vestir en establecimientos especializados.
La empresa tenia un rango de facturación anual inferior a 500.000 euros.
RETON SL tiene 2 cargos directivos en activo y 2 cargos directivos históricos.