C/ TARIFA 6 - CP 41001 (SEVILLA). Ver mapa
La sociedad tendrá por objeto la siguiente actividad: - turismo, hostelería y restauración. -el cnae de la actividad principal es el 5630. Si en el objeto de la sociedad hubiera alguna actividad para la que se requiriese alguna autorización o licencia administrativa, ésta se abstendrá de ejercitarla.
no disponible
23/10/2017
8 años
3.000,00 €
-
Sevilla
-
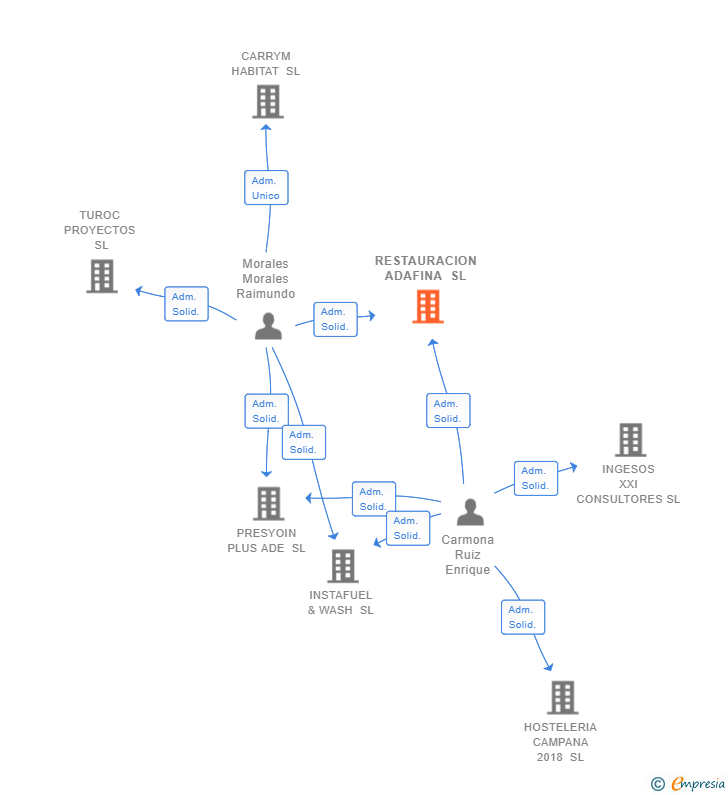
Administradores solidarios
| Entidad | Relación | Entidad/Relación | Desde | Hasta |
|---|---|---|---|---|
| Morales Morales Raimundo | Adm. Solid. | Morales Morales Raimundo Adm. Solid. | 27/10/2017 | |
| Carmona Ruiz Enrique | Adm. Solid. | Carmona Ruiz Enrique Adm. Solid. | 27/10/2017 |

Resumen cronológico de actos publicados en las ediciones digitales de Boletines Oficiales (BORME, BOE, BOPI) inscritos por RESTAURACION ADAFINA SL o en los que participa indirectamente.
Se constituye la empresa con fecha 27 de octubre de 2017 mediante escritura pública. La empresa se crea con un capital social inicial de 3.000,00 Euros e inicia su actividad el 23 de octubre de 2017. El domicilio social en el momento de su constitución se establece en C/ TARIFA 6 - CP 41001 (SEVILLA). La empresa indica que su actividad es La sociedad tendrá por objeto la siguiente actividad: - Turismo, hostelería y restauración. -El CNAE de la actividad principal es el 5630. Si en el objeto de la sociedad hubiera alguna actividad para la que se requiriese alguna autorización o licencia administrativa, ésta se abstendrá de ejercitarla.
Publicación en el BORME de los siguientes nombramientos:
| Administradores Solidarios |
| Informe de Crédito | Informe Mercantil, Incidencias y Vinculaciones | Perfil Comercial de Empresa | |
| Capital social actual y evolución | ![]() | ![]() | ![]() |
| Información mercantil y comercial | ![]() | ![]() | ![]() Básica |
| Administradores y dirigentes | ![]() | ![]() Solo administradores | ![]() Solo dirigentes |
| Empresas relacionadas (accionistas, participadas,…) | ![]() | ![]() | ![]() |
| Incidencias judiciales y procedimientos concursales | ![]() | ![]() | ![]() |
| Impagos en el fichero RAI | ![]() | ![]() | ![]() |
| Impagos en el fichero Asnef Empresas | ![]() | ![]() | ![]() |
| Categoría crediticia y probabilidad de incumplimiento de pago | ![]() | ![]() | ![]() |
| Extracto del balance y cuenta de pérdidas y ganancias | ![]() | ![]() | ![]() |
| Ratios y magnitudes económico-financieras | ![]() | ![]() | ![]() |
| Acceder | Acceder | Acceder |
RESTAURACION ADAFINA SL inscrita en el Registro Mercantil de Sevilla.
capital social de la empresa es de 3.000,00 euros.
RESTAURACION ADAFINA SL tiene 2 cargos directivos en activo y 0 cargos directivos históricos.