C/ LOS ANDES S/N (CORIA). Ver mapa
Transporte, tratamiento, transformación, manufactura, distribución y venta, importación y exportación, de todo tipo de resinas, en especial, las de origen natural, así como todos los productos derivados de las mismas.
no disponible
03/12/2018
7 años
3.000,00 €
0.5M €
Cáceres
-
Administrador único
Información sobre balances y cuentas de resultados de RESIGATA SL depositados en el Registro Mercantil de Cáceres en los últimos ejercicios.
| Ejercicio Disponibilidad | 2019 3 horas | 2020 3 horas | 2021 3 horas | 2022 3 horas | Consultar en Axesor | |
| Consultar en Axesor | ||||||
| Entidad | Relación | Entidad/Relación | Desde | Hasta |
|---|---|---|---|---|
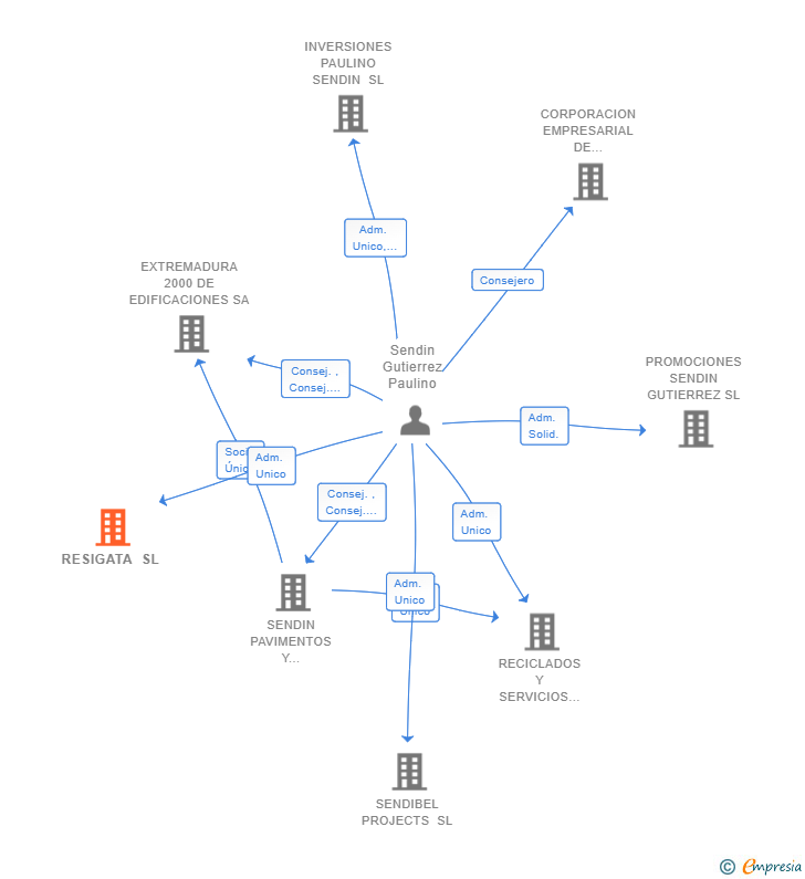
| Sendin Gutierrez Paulino | Adm. Unico | Sendin Gutierrez Paulino Adm. Unico | 24/01/2019 |

Resumen cronológico de actos publicados en las ediciones digitales de Boletines Oficiales (BORME, BOE, BOPI) inscritos por RESIGATA SL o en los que participa indirectamente.
Se constituye la empresa con fecha 24 de enero de 2019 mediante escritura pública. La empresa se crea con un capital social inicial de 3.000,00 Euros e inicia su actividad el 3 de diciembre de 2018. El domicilio social en el momento de su constitución se establece en C/ LOS ANDES S/N (CORIA). La empresa indica que su actividad es Transporte, tratamiento, transformación, manufactura, distribución y venta, importación y exportación, de todo tipo de resinas, en especial, las de origen natural, así como todos los productos derivados de las mismas.
| Informe de Crédito | Informe Mercantil, Incidencias y Vinculaciones | Perfil Comercial de Empresa | |
| Capital social actual y evolución | ![]() | ![]() | ![]() |
| Información mercantil y comercial | ![]() | ![]() | ![]() Básica |
| Administradores y dirigentes | ![]() | ![]() Solo administradores | ![]() Solo dirigentes |
| Empresas relacionadas (accionistas, participadas,…) | ![]() | ![]() | ![]() |
| Incidencias judiciales y procedimientos concursales | ![]() | ![]() | ![]() |
| Impagos en el fichero RAI | ![]() | ![]() | ![]() |
| Impagos en el fichero Asnef Empresas | ![]() | ![]() | ![]() |
| Categoría crediticia y probabilidad de incumplimiento de pago | ![]() | ![]() | ![]() |
| Extracto del balance y cuenta de pérdidas y ganancias | ![]() | ![]() | ![]() |
| Ratios y magnitudes económico-financieras | ![]() | ![]() | ![]() |
| Acceder | Acceder | Acceder |
RESIGATA SL inscrita en el Registro Mercantil de Cáceres.
capital social de la empresa es de 3.000,00 euros y tiene una facturación anual entre 500.000 y 1.000.000 euros.