C/ RUFINO 50 (MADRID). Ver mapa
La promoción, gestión íntegral y explotación en el sentido más amplio de residencias para estudiantes.
no disponible
30/09/2021
4 años
3.000,00 €
0.5M €
Madrid
-
Administrador único
Información sobre balances y cuentas de resultados de RESIDENCIA BURJA SL depositados en el Registro Mercantil de Madrid en los últimos ejercicios.
| Ejercicio Disponibilidad | 2019 3 horas | 2020 3 horas | 2021 Inmediata | 2022 Inmediata | 2023 Inmediata | Consultar en Axesor |
| Consultar en Axesor | ||||||
| Entidad | Relación | Entidad/Relación | Desde | Hasta |
|---|---|---|---|---|
| Lopez-belmonte Encina Javier | Adm. Unico | Lopez-belmonte Encina Javier Adm. Unico | 24/02/2025 | |
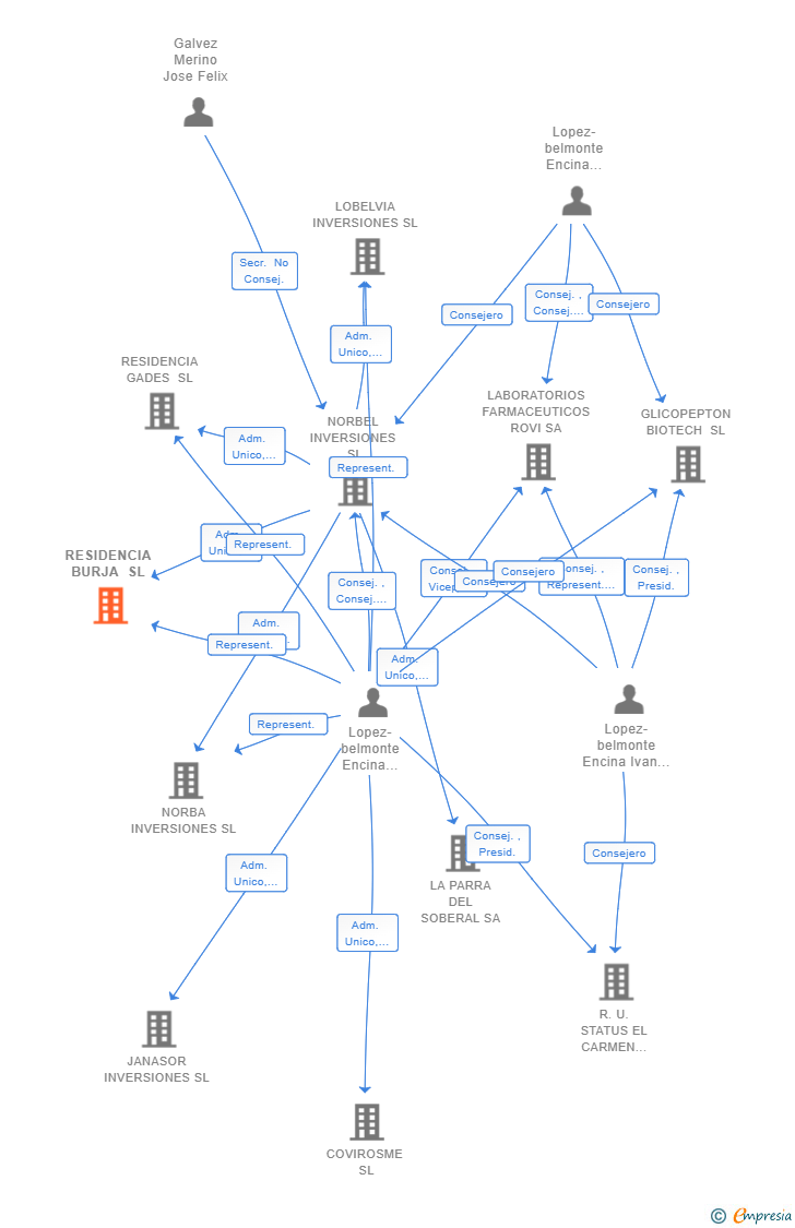
| NORBEL INVERSIONES SL | Adm. Unico | NORBEL INVERSIONES SL Adm. Unico | 24/03/2023 | 24/02/2025 |
| NORBEL INVERSIONES SL | Socio Único | NORBEL INVERSIONES SL Socio Único | 24/03/2023 | |
| NORBEPA INVERSIONES SL | Adm. Unico | NORBEPA INVERSIONES SL Adm. Unico | 24/03/2023 | |
| NORBEPA INVERSIONES SL | Socio Único | NORBEPA INVERSIONES SL Socio Único | 17/11/2021 | 13/01/2023 |
| NORBEPA INVERSIONES SL | Adm. Unico | NORBEPA INVERSIONES SL Adm. Unico | 17/11/2021 | 13/01/2023 |
| Lopez-belmonte Encina Javier | Represent. | Lopez-belmonte Encina Javier Represent. | 17/11/2021 |

Resumen cronológico de actos publicados en las ediciones digitales de Boletines Oficiales (BORME, BOE, BOPI) inscritos por RESIDENCIA BURJA SL o en los que participa indirectamente.
Publicación en el BORME de los siguientes ceses-dimisiones:
| Administrador Único | |
| Representante |
Publicación en el BORME de los siguientes nombramientos:
| Administrador Único | |
| Representante |
Se constituye la empresa con fecha 17 de noviembre de 2021 mediante escritura pública. La empresa se crea con un capital social inicial de 3.000,00 Euros e inicia su actividad el 30 de septiembre de 2021. El domicilio social en el momento de su constitución se establece en C/ RUFINO 50 (MADRID). La empresa indica que su actividad es La promoción, gestión íntegral y explotación en el sentido más amplio de residencias para estudiantes.
Publicación en el BORME de los siguientes nombramientos:
| Administrador Único | |
| Representante |
| Informe axesor 360º | Informe de Crédito | Perfil Comercial de Empresa | |
| Importe de ventas y número de empleados | ![]() | ![]() | ![]() |
| Información mercantil y comercial | ![]() Completa | ![]() Completa | ![]() Básica |
| Administradores y dirigentes | ![]() | ![]() | ![]() Solo dirigentes |
| Empresas relacionadas (accionistas, participadas,…) | ![]() | ![]() | ![]() |
| Categoría crediticia y probabilidad de incumplimiento de pago | ![]() | ![]() | ![]() |
| Impagos (RAI y Asnef Empresas) e incidencias judiciales | ![]() | ![]() | ![]() |
| Balance y cuenta de pérdidas y ganancias | ![]() Completo | ![]() Extracto | ![]() |
| Ratios y magnitudes económico-financieras | ![]() Completo | ![]() Extracto | ![]() |
| Representación gráfica de empresas relacionadas | ![]() | ![]() | ![]() |
| Comparativa del balance con la media del sector | ![]() | ![]() | ![]() |
| Estado de flujos de efectivo y de cambios en el patrimonio neto | ![]() | ![]() | ![]() |
| Fuentes de financiación y avales | ![]() | ![]() | ![]() |
| Subvenciones, concursos/subastas públicas y marcas | ![]() | ![]() | ![]() |
| Acceder | Acceder | Acceder |
RESIDENCIA BURJA SL inscrita en el Registro Mercantil de Madrid.
capital social de la empresa es de 3.000,00 euros y tiene una facturación anual inferior a 500.000 euros.