Cnae 4322. Instalación y mantenimiento de instalaciones de fontanería, calefacción, gas, gas-oil y energías renovables. Instalación y mantenimiento de medidas de protección contra incendios y de sistemas de climatización. Realización de estudios y proyectos de evaluación de impacto ambiental, gestió.
no disponible
-
-
-
-
Asturias
Administradores mancomunados
SERCON RENOVABLES SL
Información sobre balances y cuentas de resultados de RENOVABLES SERCON SL depositados en el Registro Mercantil de Asturias en los últimos ejercicios.
| Ejercicio Disponibilidad | 2019 3 horas | 2020 3 horas | 2021 3 horas | 2022 3 horas | Consultar en Axesor | |
| Consultar en Axesor | ||||||
| Entidad | Relación | Entidad/Relación | Desde | Hasta |
|---|---|---|---|---|
| De Haro Gonzalez Maria Luisa | Adm. Concurs. | De Haro Gonzalez Maria Luisa Adm. Concurs. | 23/04/2024 | |
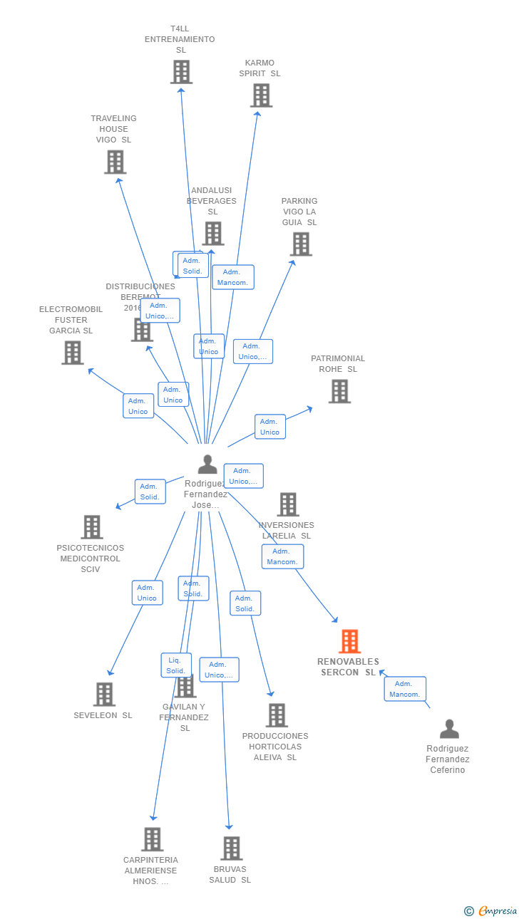
| Rodriguez Fernandez Jose Antonio | Adm. Mancom. | Rodriguez Fernandez Jose Antonio Adm. Mancom. | 13/03/2017 | 23/04/2024 |
| Rodriguez Fernandez Ceferino | Adm. Mancom. | Rodriguez Fernandez Ceferino Adm. Mancom. | 13/03/2017 | 23/04/2024 |

Resumen cronológico de actos publicados en las ediciones digitales de Boletines Oficiales (BORME, BOE, BOPI) inscritos por RENOVABLES SERCON SL o en los que participa indirectamente.
Publicación en el BORME de los siguientes ceses-dimisiones:
| Administradores Mancomunados |
| Procedimiento concursal | 53/2024 |
| FIRME | SI, |
| Fecha de resolución | 05/03/2024 |
| Descripcion | Auto de declaración de concurso. Voluntario |
| Juzgado | num. 0 JUZGADO DE LO MERCANTIL NUMERO 1 DE OVIEDO |
| Resoluciones | Declarar en concurso a "RENOVABLES SERCON, SL" toda vez que ha sido acreditado su estado de insolvencia |
| Procedimiento concursal | 53/2024 |
| FIRME | SI, |
| Fecha de resolución | 05/03/2024 |
| Descripcion | Resoluciones acordando la intervención o suspensión de las factultades de administración y disposición del concursado |
| Juzgado | num. 0 JUZGADO DE LO MERCANTIL NUMERO 1 DE OVIEDO |
| Resoluciones | Declarar en concurso a "RENOVABLES SERCON, SL" toda vez que ha sido acreditado su estado de insolvencia |
| Procedimiento concursal | 53/2024 |
| FIRME | SI, |
| Fecha de resolución | 05/03/2024 |
| Descripcion | Auto de apertura de la fase de liquidación |
| Juzgado | num. 0 JUZGADO DE LO MERCANTIL NUMERO 1 DE OVIEDO |
| Resoluciones | Se acuerda la apertura de la fase de liquidación, procediéndose a la formación de las secciones segunda a quinta |
| Procedimiento concursal | 53/2024 |
| FIRME | SI, |
| Fecha de resolución | 05/03/2024 |
| Descripcion | Nombramiento de administradores |
| Juzgado | num. 0 JUZGADO DE LO MERCANTIL NUMERO 1 DE OVIEDO |
| Adm. Concurs. | De Haro Gonzalez Maria Luisa |
Publicación en el BORME de los siguientes revocaciones:
| Administradores Mancomunados |
Publicación en el BORME de los siguientes nombramientos:
| Administradores Mancomunados |
| Artículo de los estatutos: 1. Denominación social.-. Artículo de los estatutos: 1. Denominación social.-. Artículo de los estatutos: 2. Objeto social.-. |
Modificacion de todos los estatutos por transformacion de sociedad civil en sociedad limitada.
La sociedad cambia su denominación social SERCON RENOVABLES SL a la denominación RENOVABLES SERCON SL
La sociedad cambia su actividad pasando a ser la nueva actividad o actividades de la empresa:
Cnae 4322. Instalación y mantenimiento de instalaciones de fontanería, calefacción, gas, gas-oil y energías renovables. Instalación y mantenimiento de medidas de protección contra incendios y de sistemas de climatización. Realización de estudios y proyectos de evaluación de impacto ambiental, gestió
| Informe de Crédito | Predicción y Calificación de Crédito | Información Mercantil e Incidencias | |
| Categoría crediticia y probabilidad de incumplimiento de pago | ![]() | ![]() | ![]() |
| Crédito recomendado | ![]() | ![]() | ![]() |
| Información mercantil y comercial | ![]() | ![]() | ![]() |
| Administradores y dirigentes | ![]() | ![]() | ![]() Solo administradores |
| Incidencias judiciales y procedimientos concursales | ![]() | ![]() | ![]() |
| Impagos en el fichero RAI | ![]() | ![]() | ![]() |
| Impagos en el fichero Asnef Empresas | ![]() | ![]() | ![]() |
| Extracto del balance y cuenta de pérdidas y ganancias | ![]() | ![]() | ![]() |
| Ratios y magnitudes económico-financieras | ![]() | ![]() | ![]() |
| Acceder | Acceder | Acceder |
RENOVABLES SERCON SL anteriormente denominada SERCON RENOVABLES SL es una empresa ya disuelta inscrita en el Registro Mercantil de Asturias.
RENOVABLES SERCON SL tiene 2 cargos directivos en activo y 0 cargos directivos históricos.