CTRA ALGETE-MADRID Km 2,500 - POLIGONO INDUSTRIAL (MADRID). Ver mapa
La sociedad tiene por objeto siendo su actividad principal depósito y almacenamiento con cnae 5210: -el transporte, almacenaje y distribución de mercancía en toda su amplitud, utilizando medios propios y/o ajenos, e interviniendo con, o agencia de transportes, transitario, consignatario,.. Otras actividades: -compra, venta, importación, exportación, en arriendo o en cualquier forma, representación, desarrollo e implantación de sistemas y equipos informáticos, telemáticos, ofimáticos y automáticos.. -el transporte, almacenaje y distribución de mercancía en toda su amplitud, utilizando medios propios y/o ajenos, e interviniendo con, o agencia de transportes, transitarlo, consignatario, comisionista o mediador de toda clase de operaciones o servicio relacionados con el transporte, almacenaje y di.
no disponible
01/01/2023
3 años
3.000,00 €
0.5M €
Madrid
-
Administrador único
Información sobre balances y cuentas de resultados de REDUR LOGISTICS SERVICES SL depositados en el Registro Mercantil de Madrid en los últimos ejercicios.
| Ejercicio Disponibilidad | 2019 3 horas | 2020 3 horas | 2021 3 horas | 2022 Inmediata | Consultar en Axesor | |
| Consultar en Axesor | ||||||
| Entidad | Relación | Entidad/Relación | Desde | Hasta |
|---|---|---|---|---|
| Lozano Roy Angel | Apod. | Lozano Roy Angel Apod. | 10/09/2025 | |
| Vazquez Blasco Angela Marina | Apod. | Vazquez Blasco Angela Marina Apod. | 10/09/2025 | |
| Lozano Vazquez Raul | Apod. | Lozano Vazquez Raul Apod. | 10/09/2025 | |
| Lozano Vazquez Angel Alberto | Apod. | Lozano Vazquez Angel Alberto Apod. | 10/09/2025 | |
| Dominguez Cabrerizo Jose Juan | Apod. | Dominguez Cabrerizo Jose Juan Apod. | 04/04/2024 | |
| Vazquez Blasco Angela Marina | Apod. Mancom./Solid. | Vazquez Blasco Angela Marina Apod. Mancom./Solid. | 23/11/2022 | |
| Lozano Vazquez Raul | Apod. Mancom./Solid. | Lozano Vazquez Raul Apod. Mancom./Solid. | 23/11/2022 | |
| Lozano Vazquez Angel Alberto | Apod. Mancom./Solid. | Lozano Vazquez Angel Alberto Apod. Mancom./Solid. | 23/11/2022 | |
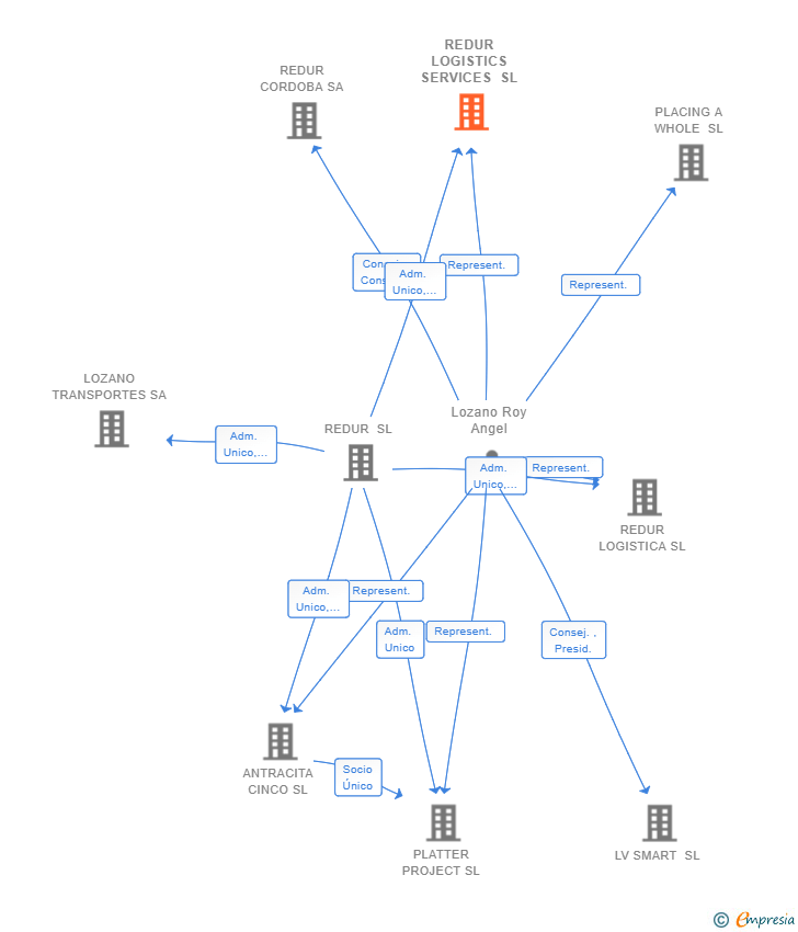
| REDUR SL | Socio Único | REDUR SL Socio Único | 21/11/2022 | |
| Lozano Roy Angel | Represent. | Lozano Roy Angel Represent. | 21/11/2022 | |
| REDUR SL | Adm. Unico | REDUR SL Adm. Unico | 21/11/2022 |

Resumen cronológico de actos publicados en las ediciones digitales de Boletines Oficiales (BORME, BOE, BOPI) inscritos por REDUR LOGISTICS SERVICES SL o en los que participa indirectamente.
Publicación en el BORME de los siguientes nombramientos:
| Apoderados |
Se modifica parcialmente la actividad de la sociedad. Las nuevas actividades que se incluyen en el objeto social de la sociedad son:
-el transporte, almacenaje y distribución de mercancía en toda su amplitud, utilizando medios propios y/o ajenos, e interviniendo con, o agencia de transportes, transitarlo, consignatario, comisionista o mediador de toda clase de operaciones o servicio relacionados con el transporte, almacenaje y di
Se modifica parcialmente la actividad de la sociedad. Las nuevas actividades que se incluyen en el objeto social de la sociedad son:
Otras actividades: -compra, venta, importación, exportación, en arriendo o en cualquier forma, representación, desarrollo e implantación de sistemas y equipos informáticos, telemáticos, ofimáticos y automáticos
Publicación en el BORME de los siguientes nombramientos:
| Apoderados Mancomunados/Solidarios |
Se constituye la empresa con fecha 21 de noviembre de 2022 mediante escritura pública. La empresa se crea con un capital social inicial de 3.000,00 Euros e inicia su actividad el 1 de enero de 2023. El domicilio social en el momento de su constitución se establece en CTRA ALGETE-MADRID Km 2,500 - POLIGONO INDUSTRIAL (MADRID). La empresa indica que su actividad es La Sociedad tiene por objeto siendo su actividad principal Depósito y almacenamiento con CNAE 5210: -el transporte, almacenaje y distribución de mercancía en toda su amplitud, utilizando medios propios y/o ajenos, e interviniendo con, o Agencia de Transportes, transitario, consignatario,.
Publicación en el BORME de los siguientes nombramientos:
| Administrador Único | |
| Representante |
| Informe axesor 360º | Informe de Crédito | Perfil Comercial de Empresa | |
| Importe de ventas y número de empleados | ![]() | ![]() | ![]() |
| Información mercantil y comercial | ![]() Completa | ![]() Completa | ![]() Básica |
| Administradores y dirigentes | ![]() | ![]() | ![]() Solo dirigentes |
| Empresas relacionadas (accionistas, participadas,…) | ![]() | ![]() | ![]() |
| Categoría crediticia y probabilidad de incumplimiento de pago | ![]() | ![]() | ![]() |
| Impagos (RAI y Asnef Empresas) e incidencias judiciales | ![]() | ![]() | ![]() |
| Balance y cuenta de pérdidas y ganancias | ![]() Completo | ![]() Extracto | ![]() |
| Ratios y magnitudes económico-financieras | ![]() Completo | ![]() Extracto | ![]() |
| Representación gráfica de empresas relacionadas | ![]() | ![]() | ![]() |
| Comparativa del balance con la media del sector | ![]() | ![]() | ![]() |
| Estado de flujos de efectivo y de cambios en el patrimonio neto | ![]() | ![]() | ![]() |
| Fuentes de financiación y avales | ![]() | ![]() | ![]() |
| Subvenciones, concursos/subastas públicas y marcas | ![]() | ![]() | ![]() |
| Acceder | Acceder | Acceder |
REDUR LOGISTICS SERVICES SL inscrita en el Registro Mercantil de Madrid.
capital social de la empresa es de 3.000,00 euros y tiene una facturación anual inferior a 500.000 euros.