PLAZA ALMIRALL CHURRUCA 3 6º (PALMA DE MALLORCA). Ver mapa
1.- actividades de las sociedades holding. 2.-la gestión y explotación de establecimientos de hostelería y restauración, hoteles, bares, restaurantes y cafeterías. 3.- la compraventa y arrendamiento de bienes inmuebles rústicos y urbanos -bien directamente o bien mediante la adquisición de las entid.
no disponible
16/07/2025
7 meses
223.000,00 €
-
Illes Balears
-
Administrador único
| Entidad | Relación | Entidad/Relación | Desde | Hasta |
|---|---|---|---|---|
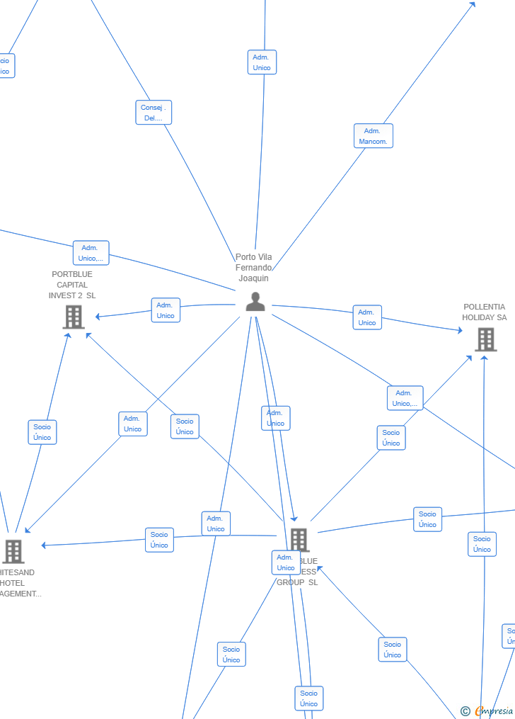
| PORTBLUE BUSINESS GROUP SL | Socio Único | PORTBLUE BUSINESS GROUP SL Socio Único | 06/08/2025 | 14/11/2025 |
| Llompart Barcelo Mateo | Apod. Solid. | Llompart Barcelo Mateo Apod. Solid. | 13/11/2025 | |
| Porto Vila Fernando Joaquin | Adm. Unico | Porto Vila Fernando Joaquin Adm. Unico | 06/08/2025 |

Resumen cronológico de actos publicados en las ediciones digitales de Boletines Oficiales (BORME, BOE, BOPI) inscritos por REDBEAM MANAGEMENT SL o en los que participa indirectamente.
El capital social de la empresa se incrementa en un 7333.33 % (ampliación de 220.000 €). De esta forma, tras la ampliación la sociedad pasa de tener 3.000€ de capital social a 223.000€. Esta ampliación de capital fue inscrita en el Registro Mercantil con fecha 14 de noviembre de 2025.
| Capital social anterior: | 3.000 € |
| Aumento de capital: | 220.000 € |
| Capital social resultante: | 223.000 € |
| % incremento: | 7333.33 % |
| MODIFICACION de la totalidad de los Estatutos Sociales, incluyendo y aprobándose cuantas modificaciones resulten de los mismos, entre otros, el capital social, la modificación del régimen de transmisiones de participaciones y la retribución.. |
Creación de dos clases de participaciones sociales, CLASE A y CLASE B, descripción de derechos que corresponde a cada una de ellas y modificación del artículo 5º de los Estatutos.
Se constituye la empresa con fecha 6 de agosto de 2025 mediante escritura pública. La empresa se crea con un capital social inicial de 3.000,00 Euros e inicia su actividad el 16 de julio de 2025. El domicilio social en el momento de su constitución se establece en PLAZA ALMIRALL CHURRUCA 3 6º (PALMA DE MALLORCA). La empresa indica que su actividad es 1.- Actividades de las sociedades holding. 2.-La gestión y explotación de establecimientos de hostelería y restauración, hoteles, bares, restaurantes y cafeterías. 3.- La compraventa y arrendamiento de bienes inmuebles rústicos y urbanos -bien directamente o bien mediante la adquisición de las entid.
REDBEAM MANAGEMENT SL inscrita en el Registro Mercantil de Illes Balears.
capital social de la empresa es de 223.000,00 euros.