956187177
Avda Del Progreso-pque Empresarial, S/n 11407 - (Jerez) - Cadiz Ver mapa
CNAE 5610 - Restaurantes y puestos de comidas
B11749934
04/06/2002
24 años
-
2.5M €
Cádiz
Administrador único
Información sobre balances y cuentas de resultados de RECEPCIONES ANDALUZAS SL depositados en el Registro Mercantil de Cádiz en los últimos ejercicios.
| Ejercicio Disponibilidad | Consultar en Axesor | |||||
| Consultar en Axesor | ||||||
| Entidad | Relación | Entidad/Relación | Desde | Hasta |
|---|---|---|---|---|
| COMUNIDAD DE RESTAURACION MEDITERRANEA SL | Adm. Unico | COMUNIDAD DE RESTAURACION MEDITERRANEA SL Adm. Unico | 06/07/2009 | 21/08/2012 |
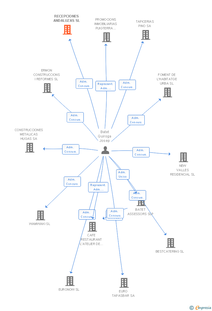
| Batet Quiroga Josep | Adm. Concurs. | Batet Quiroga Josep Adm. Concurs. | 29/12/2010 | |
| Bejar Puigfel Victor | Apod. Mancom. | Bejar Puigfel Victor Apod. Mancom. | 07/07/2009 | |
| Castells Garcia Miquel | Apod. Mancom. | Castells Garcia Miquel Apod. Mancom. | 07/07/2009 | |
| Bejar Puigfel Armando | Adm. Unico | Bejar Puigfel Armando Adm. Unico | 06/07/2009 |

Resumen cronológico de actos publicados en las ediciones digitales de Boletines Oficiales (BORME, BOE, BOPI) inscritos por RECEPCIONES ANDALUZAS SL o en los que participa indirectamente.
La Agencia Estatal de la Administración Tributaria ha dictado baja provisional en el óndice de entidades porqué los débitos tributarios de la entidad con la Hacienda pública del Estado han sido declarados fallidos o no haber presentado la declaración del impuesto de sociedades correspondiente a tres períodos impositivos consecutivos. Se cierra la hoja registral de la sociedad no pudióndose practicar ninguna inscripción.
| Procedimiento concursal | 572/2010. |
| FIRME | Si, |
| Fecha de resolución | 8/09/2010 |
| Descripcion | Auto de declaración de concurso. Voluntario. |
| Juzgado | num. 2 JUZGADO DE LO MERCANTIL DE BARCELONA. |
| Resoluciones | AUTO DE DECLARACION DE CONCURSO VOLUNTARIO. |
| Procedimiento concursal | 572/2010. |
| Fecha de resolución | 13/09/2010 |
| Descripcion | Nombramiento de administradores. |
| Juzgado | num. 2 JUZGADO DE LO MERCANTIL DE BARCELONA. |
| Adm. Concurs. | Batet Quiroga Josep |
Edicto
Doña Montserrat Comí Torrents, Secretaria Judicial del Juzgado de lo Mercantil N.º 2 de los de Barcelona y provincia.
Hago saber: Que en dicho Juzgado se tramita el proceso concursal 572/2010 en el que se ha dictado con fecha 8/09/10 auto declarando en estado de concurso a la entidad Recepciones Andaluzas, S.L. y mandando darle publicidad con los siguientes datos:
Tipo de concurso: Voluntario.
Concursada: Recepciones Andaluzas, S.L. con domicilio en Parque Empresarial C/ Newton n.° 5, Jerez de la Frontera (Cádiz) y NIF - B 11.749.934 Administrador/es concursal/es: D. Josep Batet Quiroga, (auditor), con domicilio en Travessera de les Corts 238, bis, escalera B entlo. 6.ª de Barcelona. Forma de personación: Los acreedores pueden personarse en el proceso por medio de Abogado y Procurador.
Llamamiento a los acreedores: Los acreedores de la concursada deberán poner en conocimiento de la administración concursal a través de la Unidad de Apoyo Concursal sita Gran Vía Corts Catalanes, 111 planta 13 edificio C, la existencia de sus créditos en el plazo de 15 días a contar desde la ultima de las publicaciones.
Examen de los autos: Los acreedores no personados pueden acudir personalmente a esta Secretaría Judicial y solicitar el examen de aquellos documentos o informes que consten sobre sus respectivos créditos o hacerlo por medio de abogado o procurador que autoricen al efecto sin necesidad de personarse.
Dado en Barcelona a, 8 de septiembre de 2010.- La Secretaria Judicial, Fdo.: Montserrat Comí Torrents.
| Empresa |
|
Publicación en el BORME de los siguientes revocaciones:
| Apoderado Mancomunado |
| Informe axesor 360º | Informe de Crédito | Perfil Comercial de Empresa | |
| Importe de ventas y número de empleados | ![]() | ![]() | ![]() |
| Información mercantil y comercial | ![]() Completa | ![]() Completa | ![]() Básica |
| Administradores y dirigentes | ![]() | ![]() | ![]() Solo dirigentes |
| Empresas relacionadas (accionistas, participadas,…) | ![]() | ![]() | ![]() |
| Categoría crediticia y probabilidad de incumplimiento de pago | ![]() | ![]() | ![]() |
| Impagos (RAI y Asnef Empresas) e incidencias judiciales | ![]() | ![]() | ![]() |
| Balance y cuenta de pérdidas y ganancias | ![]() Completo | ![]() Extracto | ![]() |
| Ratios y magnitudes económico-financieras | ![]() Completo | ![]() Extracto | ![]() |
| Representación gráfica de empresas relacionadas | ![]() | ![]() | ![]() |
| Comparativa del balance con la media del sector | ![]() | ![]() | ![]() |
| Estado de flujos de efectivo y de cambios en el patrimonio neto | ![]() | ![]() | ![]() |
| Fuentes de financiación y avales | ![]() | ![]() | ![]() |
| Subvenciones, concursos/subastas públicas y marcas | ![]() | ![]() | ![]() |
| Acceder | Acceder | Acceder |
RECEPCIONES ANDALUZAS SL inscrita en el Registro Mercantil de Cádiz. Su clasificación nacional de actividades económicas es Restaurantes y puestos de comidas.
La empresa tiene una facturación anual superior a 2.500.000 euros.
RECEPCIONES ANDALUZAS SL tiene 1 cargos directivos en activo y 3 cargos directivos históricos.