C/ LEONARDO RUCABADO 27, BAJO (CASTRO-URDIALES). Ver mapa
El comercio mayorista y minorista de recambios de piezas de autonóviles.
no disponible
20/07/2017
9 años
18.000,00 €
0.5M €
Cantabria
Administradores mancomunados
Información sobre balances y cuentas de resultados de RECAMBIOS CASTRO URDIALES SL depositados en el Registro Mercantil de Cantabria en los últimos ejercicios.
| Ejercicio Disponibilidad | 2019 Inmediata | 2020 Inmediata | 2021 Inmediata | 2022 Inmediata | Consultar en Axesor | |
| Consultar en Axesor | ||||||
| Entidad | Relación | Entidad/Relación | Desde | Hasta |
|---|---|---|---|---|
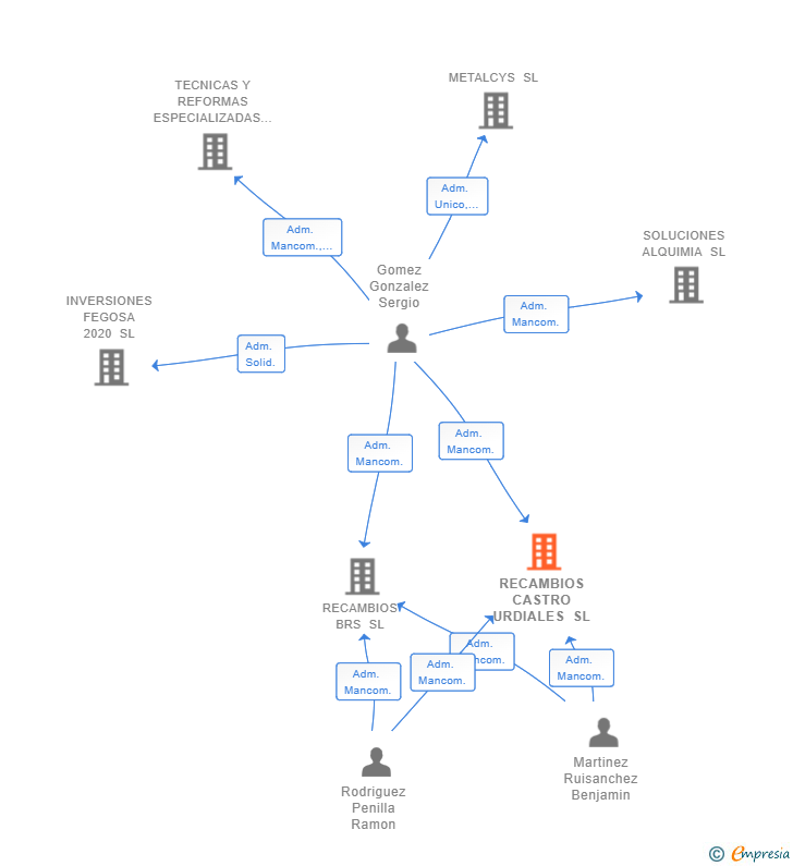
| Rodriguez Penilla Ramon | Adm. Mancom. | Rodriguez Penilla Ramon Adm. Mancom. | 26/07/2017 | |
| Gomez Gonzalez Sergio | Adm. Mancom. | Gomez Gonzalez Sergio Adm. Mancom. | 26/07/2017 | |
| Martinez Ruisanchez Benjamin | Adm. Mancom. | Martinez Ruisanchez Benjamin Adm. Mancom. | 26/07/2017 |

Resumen cronológico de actos publicados en las ediciones digitales de Boletines Oficiales (BORME, BOE, BOPI) inscritos por RECAMBIOS CASTRO URDIALES SL o en los que participa indirectamente.
Se constituye la empresa con fecha 26 de julio de 2017 mediante escritura pública. La empresa se crea con un capital social inicial de 18.000,00 Euros e inicia su actividad el 20 de julio de 2017. El domicilio social en el momento de su constitución se establece en C/ LEONARDO RUCABADO 27, BAJO (CASTRO-URDIALES). La empresa indica que su actividad es El comercio mayorista y minorista de recambios de piezas de autonóviles.
Publicación en el BORME de los siguientes nombramientos:
| Administradores Mancomunados |
| Informe axesor 360º | Informe de Crédito | Perfil Comercial de Empresa | |
| Importe de ventas y número de empleados | ![]() | ![]() | ![]() |
| Información mercantil y comercial | ![]() Completa | ![]() Completa | ![]() Básica |
| Administradores y dirigentes | ![]() | ![]() | ![]() Solo dirigentes |
| Empresas relacionadas (accionistas, participadas,…) | ![]() | ![]() | ![]() |
| Categoría crediticia y probabilidad de incumplimiento de pago | ![]() | ![]() | ![]() |
| Impagos (RAI y Asnef Empresas) e incidencias judiciales | ![]() | ![]() | ![]() |
| Balance y cuenta de pérdidas y ganancias | ![]() Completo | ![]() Extracto | ![]() |
| Ratios y magnitudes económico-financieras | ![]() Completo | ![]() Extracto | ![]() |
| Representación gráfica de empresas relacionadas | ![]() | ![]() | ![]() |
| Comparativa del balance con la media del sector | ![]() | ![]() | ![]() |
| Estado de flujos de efectivo y de cambios en el patrimonio neto | ![]() | ![]() | ![]() |
| Fuentes de financiación y avales | ![]() | ![]() | ![]() |
| Subvenciones, concursos/subastas públicas y marcas | ![]() | ![]() | ![]() |
| Acceder | Acceder | Acceder |
RECAMBIOS CASTRO URDIALES SL inscrita en el Registro Mercantil de Cantabria.
capital social de la empresa es de 18.000,00 euros y tiene una facturación anual entre 500.000 y 1.000.000 euros.
RECAMBIOS CASTRO URDIALES SL tiene 3 cargos directivos en activo y 0 cargos directivos históricos.