CMNO DE LOS CLAVELES 147 1 3 (GIJON). Ver mapa
La actividad inmobiliaria en general entendida en su más amplia acepción, así como también la promoción de todo tipo de inmuebles. Más concretamente el objeto social irá dirigido ala adquisición y enajenación, por compraventa o por cualquier otro título, y arrendamiento nofinanciero de toda clase de.
no disponible
13/01/2020
6 años
53.000,00 €
-
Madrid
-
Administradores solidarios
Información sobre balances y cuentas de resultados de REALISTA DIGITAL SERVICES SL depositados en el Registro Mercantil de Madrid en los últimos ejercicios.
| Ejercicio Disponibilidad | 2019 3 horas | 2020 3 horas | 2021 3 horas | 2022 3 horas | Consultar en Axesor | |
| Consultar en Axesor | ||||||
| Entidad | Relación | Entidad/Relación | Desde | Hasta |
|---|---|---|---|---|
| FOCUS UNLIMITED SL | Adm. Solid. | FOCUS UNLIMITED SL Adm. Solid. | 06/11/2024 | |
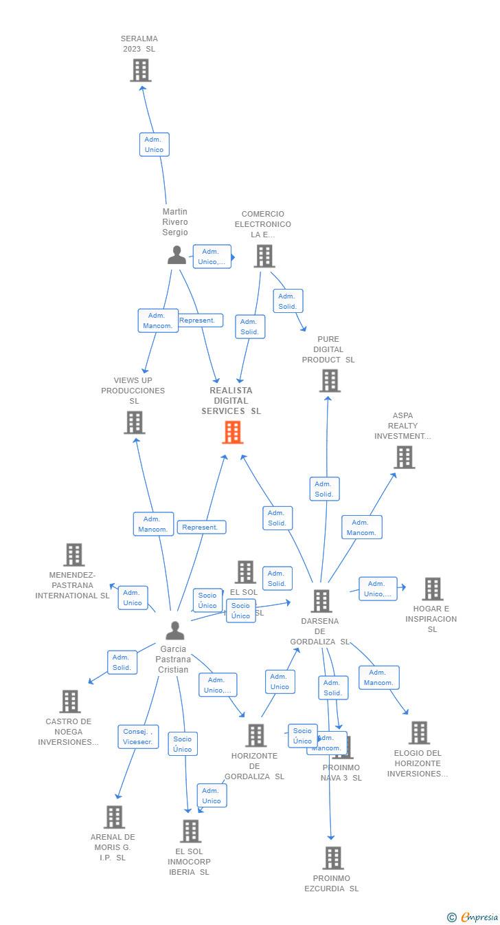
| COMERCIO ELECTRONICO LA E FACTORIA SL | Adm. Solid. | COMERCIO ELECTRONICO LA E FACTORIA SL Adm. Solid. | 22/04/2022 | 06/11/2024 |
| Martin Rivero Sergio | Represent. | Martin Rivero Sergio Represent. | 22/04/2022 | |
| DARSENA DE GORDALIZA SL | Adm. Solid. | DARSENA DE GORDALIZA SL Adm. Solid. | 22/04/2022 | |
| EL SOL NUEVA IBERIA SL | Adm. Unico | EL SOL NUEVA IBERIA SL Adm. Unico | 31/01/2020 | 22/04/2022 |
| Garcia Pastrana Cristian | Represent. | Garcia Pastrana Cristian Represent. | 31/01/2020 |

Resumen cronológico de actos publicados en las ediciones digitales de Boletines Oficiales (BORME, BOE, BOPI) inscritos por REALISTA DIGITAL SERVICES SL o en los que participa indirectamente.
| Artículo de los estatutos: 3. Domicilio social.-. |
Traslado del domicilio social de la empresa situado en C/ DOCTOR CASTELO 44 (MADRID) siendo el nuevo domicilio situado en CMNO DE LOS CLAVELES 147 1 3 (GIJON).
Publicación en el BORME de los siguientes ceses-dimisiones:
| Administrador Único | |
| Representante |
Publicación en el BORME de los siguientes nombramientos:
| Administradores Solidarios | |
| Representantes |
Con fecha 7 de diciembre de 2021, mediante la correspondiente escritura ha quedado incrito en el Registro Mercantil la ampliación de 50.000 € del capital social de la empresa. Esta ampliación representa un 1666.67 % de incremento del capital, quedando un capital social resultante de 53.000€.
| Capital social anterior: | 3.000 € |
| Aumento de capital: | 50.000 € |
| Capital social resultante: | 53.000 € |
| % incremento: | 1666.67 % |
Se constituye la empresa con fecha 31 de enero de 2020 mediante escritura pública. La empresa se crea con un capital social inicial de 3.000,00 Euros e inicia su actividad el 13 de enero de 2020. El domicilio social en el momento de su constitución se establece en C/ DOCTOR CASTELO 44 (MADRID). La empresa indica que su actividad es La actividad inmobiliaria en general entendida en su más amplia acepción, así como también la promoción de todo tipo de inmuebles. Más concretamente el objeto social irá dirigido ala adquisición y enajenación, por compraventa o por cualquier otro título, y arrendamiento nofinanciero de toda clase de.
Publicación en el BORME de los siguientes nombramientos:
| Administrador Único | |
| Representante |
| Informe de Crédito | Informe Mercantil, Incidencias y Vinculaciones | Perfil Comercial de Empresa | |
| Capital social actual y evolución | ![]() | ![]() | ![]() |
| Información mercantil y comercial | ![]() | ![]() | ![]() Básica |
| Administradores y dirigentes | ![]() | ![]() Solo administradores | ![]() Solo dirigentes |
| Empresas relacionadas (accionistas, participadas,…) | ![]() | ![]() | ![]() |
| Incidencias judiciales y procedimientos concursales | ![]() | ![]() | ![]() |
| Impagos en el fichero RAI | ![]() | ![]() | ![]() |
| Impagos en el fichero Asnef Empresas | ![]() | ![]() | ![]() |
| Categoría crediticia y probabilidad de incumplimiento de pago | ![]() | ![]() | ![]() |
| Extracto del balance y cuenta de pérdidas y ganancias | ![]() | ![]() | ![]() |
| Ratios y magnitudes económico-financieras | ![]() | ![]() | ![]() |
| Acceder | Acceder | Acceder |
REALISTA DIGITAL SERVICES SL inscrita en el Registro Mercantil de Madrid.
capital social de la empresa es de 53.000,00 euros.