PZ SANT AGUSTI NUM.3 (BARCELONA). Ver mapa
Prestacion de servicios de restauracion, ya sea en locales propios o ajenos, incluyendo la explotacion comercial o industrial en su mas amplia manifestacion de restaurantes, bares, cafeterias, etc.
no disponible
13/04/2021
5 años
4.500,00 €
-
Barcelona
-
Administradores solidarios
| Entidad | Relación | Entidad/Relación | Desde | Hasta |
|---|---|---|---|---|
| Bosch Sillero Juan | Adm. Solid. | Bosch Sillero Juan Adm. Solid. | 02/05/2022 | 12/12/2022 |
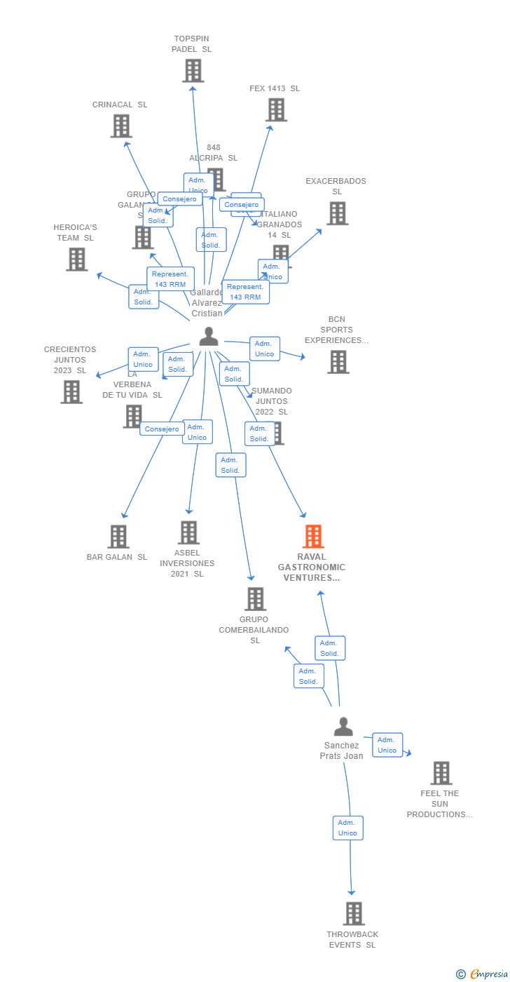
| Gallardo Alvarez Alejandro | Adm. Solid. | Gallardo Alvarez Alejandro Adm. Solid. | 04/05/2021 | 02/05/2022 |
| Moreno Vivo Gerard | Adm. Solid. | Moreno Vivo Gerard Adm. Solid. | 04/05/2021 | 08/03/2022 |
| Gallardo Alvarez Cristian | Adm. Solid. | Gallardo Alvarez Cristian Adm. Solid. | 04/05/2021 | |
| Sanchez Prats Joan | Adm. Solid. | Sanchez Prats Joan Adm. Solid. | 04/05/2021 |

Resumen cronológico de actos publicados en las ediciones digitales de Boletines Oficiales (BORME, BOE, BOPI) inscritos por RAVAL GASTRONOMIC VENTURES SL o en los que participa indirectamente.
Con fecha 2 de mayo de 2022, mediante la correspondiente escritura ha quedado incrito en el Registro Mercantil la ampliación de 1.500 € del capital social de la empresa. Esta ampliación representa un 50.00 % de incremento del capital, quedando un capital social resultante de 4.500€.
| Capital social anterior: | 3.000 € |
| Aumento de capital: | 1.500 € |
| Capital social resultante: | 4.500 € |
| % incremento: | 50.00 % |
Se constituye la empresa con fecha 4 de mayo de 2021 mediante escritura pública. La empresa se crea con un capital social inicial de 3.000,00 Euros e inicia su actividad el 13 de abril de 2021. El domicilio social en el momento de su constitución se establece en PZ SANT AGUSTI NUM.3 (BARCELONA). La empresa indica que su actividad es PRESTACION DE SERVICIOS DE RESTAURACION, YA SEA EN LOCALES PROPIOS O AJENOS, INCLUYENDO LA EXPLOTACION COMERCIAL O INDUSTRIAL EN SU MAS AMPLIA MANIFESTACION DE RESTAURANTES, BARES, CAFETERIAS, ETC.
Publicación en el BORME de los siguientes nombramientos:
| Administradores Solidarios |
| Informe de Crédito | Predicción y Calificación | Perfil Comercial de Empresa | |
| Categoría crediticia y probabilidad de incumplimiento de pago | ![]() | ![]() | ![]() |
| Crédito recomendado | ![]() | ![]() | ![]() |
| Importe de ventas y número de empleados | ![]() | ![]() | ![]() |
| Información mercantil y comercial | ![]() | ![]() | ![]() Básica |
| Administradores y dirigentes | ![]() | ![]() | ![]() Solo dirigentes |
| Incidencias judiciales y procedimientos concursales | ![]() | ![]() | ![]() |
| Impagos en el fichero RAI | ![]() | ![]() | ![]() |
| Impagos en el fichero Asnef Empresas | ![]() | ![]() | ![]() |
| Extracto del balance y cuenta de pérdidas y ganancias | ![]() | ![]() | ![]() |
| Ratios y magnitudes económico-financieras | ![]() | ![]() | ![]() |
| Acceder | Acceder | Acceder |
RAVAL GASTRONOMIC VENTURES SL inscrita en el Registro Mercantil de Barcelona.
capital social de la empresa es de 4.500,00 euros.