REALIZACION DE TODAS LAS ACTIVIDADES PROPIAS O CONCOMITANTES DEL COMERCIO, EXPLOTACION Y NEGOCIO DE LA PESCA, TANTO EN CUANTO A LA EXPLOTACION DE BUQUES DE PESCA PARA FRESCO Y CONGELADO, COMO CUALQUIER OTRA ACTIVIDAD QUN
CNAE 0311 - Pesca marina
A36633964
30/04/1985
41 años
-
2.5M €
Pontevedra
5
Administrador único
Información sobre balances y cuentas de resultados de RAMPESCA SA depositados en el Registro Mercantil de Pontevedra en los últimos ejercicios.
| Ejercicio Disponibilidad | 2019 Inmediata | 2020 Inmediata | 2021 Inmediata | 2022 Inmediata | 2023 Inmediata | Consultar en Axesor |
| Consultar en Axesor | ||||||
| Entidad | Relación | Entidad/Relación | Desde | Hasta |
|---|---|---|---|---|
| Fontan Gago Roberto | Apod. | Fontan Gago Roberto Apod. | 21/04/2025 | |
| Fontan Dominguez Jacobo | Apod. | Fontan Dominguez Jacobo Apod. | 20/03/2025 | |
| KPMG AUDITORES SL | Auditor Consolid. | KPMG AUDITORES SL Auditor Consolid. | 31/01/2024 | |
| Gonzalez- Rae Docampo Diego David | Apod. | Gonzalez- Rae Docampo Diego David Apod. | 25/01/2018 | |
| AUDIEC AC SL | Auditor Consolid. | AUDIEC AC SL Auditor Consolid. | 08/02/2017 | |
| Fontan Dominguez Roberto | Adm. Unico | Fontan Dominguez Roberto Adm. Unico | 25/09/2012 |

Resumen cronológico de actos publicados en las ediciones digitales de Boletines Oficiales (BORME, BOE, BOPI) inscritos por RAMPESCA SA o en los que participa indirectamente.
Publicación en el BORME de los siguientes ceses-dimisiones:
| Presidente |
|
| Vicepresidente | |
| Consejeros |
|
| Secretario | |
| Consejeros Delegados Solidarios |
|
Con fecha 17 de diciembre de 2024, la sociedad PESQUERIAS ALONSO SA ha sido absorbida por la sociedad RAMPESCA SA .
Conforme al artículo 10 del Real Decreto-ley 5/2023 de 28 de junio, por el que se adoptan y prorrogan determinadas medidas de respuesta a las consecuencias económicas y sociales de la Guerra de Ucrania, de apoyo a la reconstrucción de la Isla de La Palma y a otras situaciones de v... Ver más
| Absorbente |
|
| Absorbida |
Publicación en el BORME de los siguientes reelecciones:
| Presidente |
|
| Vicepresidente | |
| Consejeros |
|
| Secretario | |
| Consejeros Delegados Solidarios |
|
Publicación en el BORME de los siguientes reelecciones:
| Presidente |
|
| Vicepresidente | |
| Consejero |
|
| Secretario | |
| Consejeros Delegados Solidarios |
|
| Artículo 17.- El órgano de administración podrá adoptar cualquiera de las siguientes formas: (i) un administrador único: (ii) dos (2) administradores mancomunados; (ii) un mínimo de dos (2) administradores solidarios y un máximo de cuatro (4) o, (iv) un consejo de administración, que estará formado. |
Con fecha 2 de enero de 2009, la sociedad PESCAMIÑOR SA ha sido absorbida por la sociedad RAMPESCA SA .
Anuncio de fusión
Se hace público que la Junta General Ordinaria y Universal de accionistas y las decisiones del accionista único, respectivamente, de las citadas sociedades, celebradas todas ellas el 16 de junio de 2008, aprobaron, por unanimidad, la Fusi... Ver más
| Absorbente |
|
| Absorbida |
Anuncio de fusión
Se hace público que la Junta General Ordinaria y Universal de accionistas y las decisiones del accionista único, respectivamente, de las citadas sociedades, celebradas todas ellas el 16 de junio de 2008, aprobaron, por unanimidad, la Fusi... Ver más
| Absorbente |
|
| Absorbida |
Anuncio de fusión
Se hace público que la Junta General Ordinaria y Universal de accionistas y las decisiones del accionista único, respectivamente, de las citadas sociedades, celebradas todas ellas el 16 de junio de 2008, aprobaron, por unanimidad, la Fusi... Ver más
| Absorbente |
|
| Absorbida |
| Informe axesor 360º | Informe de Crédito | Perfil Comercial de Empresa | |
| Importe de ventas y número de empleados | ![]() | ![]() | ![]() |
| Información mercantil y comercial | ![]() Completa | ![]() Completa | ![]() Básica |
| Administradores y dirigentes | ![]() | ![]() | ![]() Solo dirigentes |
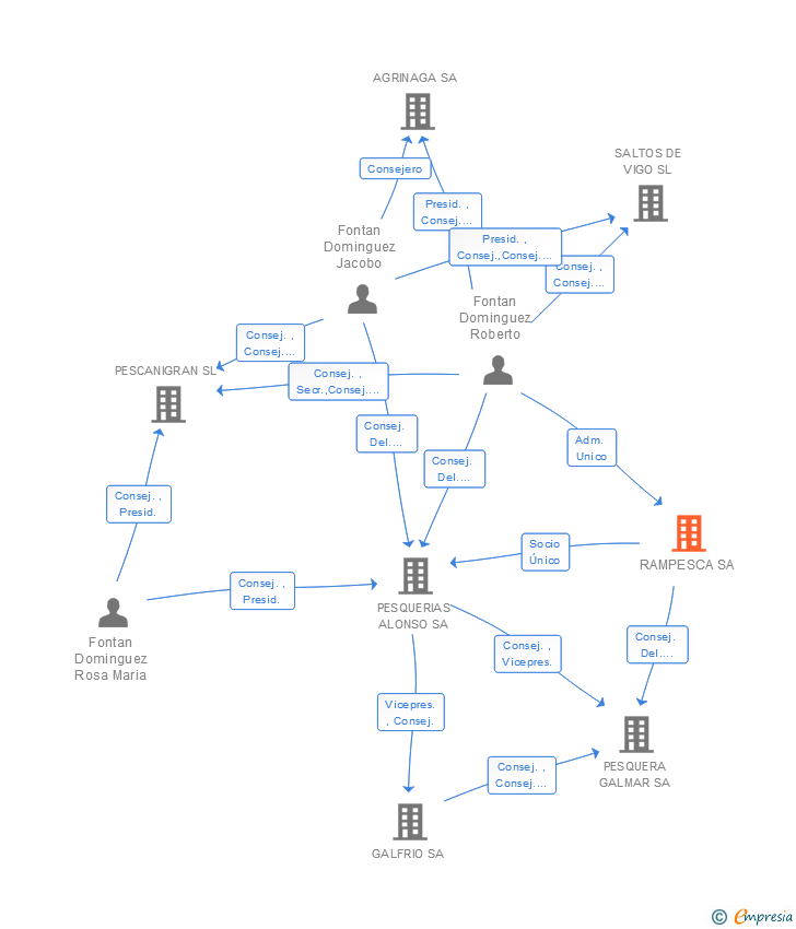
| Empresas relacionadas (accionistas, participadas,…) | ![]() | ![]() | ![]() |
| Categoría crediticia y probabilidad de incumplimiento de pago | ![]() | ![]() | ![]() |
| Impagos (RAI y Asnef Empresas) e incidencias judiciales | ![]() | ![]() | ![]() |
| Balance y cuenta de pérdidas y ganancias | ![]() Completo | ![]() Extracto | ![]() |
| Ratios y magnitudes económico-financieras | ![]() Completo | ![]() Extracto | ![]() |
| Representación gráfica de empresas relacionadas | ![]() | ![]() | ![]() |
| Comparativa del balance con la media del sector | ![]() | ![]() | ![]() |
| Estado de flujos de efectivo y de cambios en el patrimonio neto | ![]() | ![]() | ![]() |
| Fuentes de financiación y avales | ![]() | ![]() | ![]() |
| Subvenciones, concursos/subastas públicas y marcas | ![]() | ![]() | ![]() |
| Acceder | Acceder | Acceder |
RAMPESCA SA inscrita en el Registro Mercantil de Pontevedra. y con domicilio en VigoSu clasificación nacional de actividades económicas es Pesca marina.
La empresa tiene una facturación anual superior a 2.500.000 euros.
RAMPESCA SA tiene 2 cargos directivos en activo y 0 cargos directivos históricos.
La empresa está auditada por KPMG AUDITORES SL.