ADQUISICION, TENENCIA, ARRENDAMIENTO Y VENTA DE TODA CLASE DE BIENES INMUEBLES, TANTO RUSTICOS COMO URBANOS. CRIANZA, ENGORDE DE GANADO DE TODAS CLASES, COMPRAVENTA DE CARNES FRESCAS. FABRICACION DE PIENSOS COMPUESTOS, E
CNAE 0142 - Explotación de otro ganado bovino y búfalos
B58192071
-
-
75.125,00 €
2.5M €
Barcelona
5
Consejo de administración
Información sobre balances y cuentas de resultados de RAMADERIA TER SL depositados en el Registro Mercantil de Barcelona en los últimos ejercicios.
| Ejercicio Disponibilidad | 2019 Inmediata | 2020 Inmediata | 2021 Inmediata | 2022 Inmediata | Consultar en Axesor | |
| Consultar en Axesor | ||||||
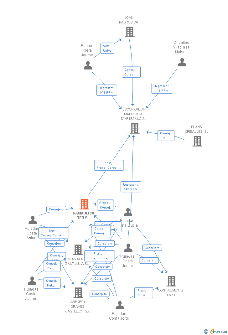
| Entidad | Relación | Entidad/Relación | Desde | Hasta |
|---|---|---|---|---|
| Pujadas Costa Llucia | Apod. Solid. | Pujadas Costa Llucia Apod. Solid. | 04/07/2016 | |
| Pujadas Costa Jordi | Apod. Solid. | Pujadas Costa Jordi Apod. Solid. | 04/07/2016 | |
| Pujadas Costa Llucia | Consej. | Pujadas Costa Llucia Consej. | 20/05/2011 | |
| Pujadas Costa Llucia | Presid. | Pujadas Costa Llucia Presid. | 20/05/2011 | |
| Pujadas Costa Llucia | Apod. | Pujadas Costa Llucia Apod. | 20/05/2011 | |
| Pujadas Costa Antoni | Consej. | Pujadas Costa Antoni Consej. | 20/05/2011 | |
| Pujadas Costa Josep | Consej. | Pujadas Costa Josep Consej. | 20/05/2011 | |
| Pujadas Costa Josep | Secr. | Pujadas Costa Josep Secr. | 20/05/2011 | |
| Pujadas Costa Josep | Consej. Del. | Pujadas Costa Josep Consej. Del. | 20/05/2011 | |
| Pujadas Costa Jaume | Consej. | Pujadas Costa Jaume Consej. | 20/05/2011 | |
| Pujadas Costa Jordi | Apod. | Pujadas Costa Jordi Apod. | 20/05/2011 | |
| Pujadas Costa Jordi | Consej. | Pujadas Costa Jordi Consej. | 20/05/2011 |

Resumen cronológico de actos publicados en las ediciones digitales de Boletines Oficiales (BORME, BOE, BOPI) inscritos por RAMADERIA TER SL o en los que participa indirectamente.
Publicación en el BORME de los siguientes revocaciones:
| Presidente |
|
| Consejero |
|
| Secretario | |
| Consejero Delegado Mancomunado/Solidario |
|
| Representante 143 RRM |
Publicación en el BORME de los siguientes nombramientos:
| Presidente | |
| Consejero |
|
| Secretario |
|
| Consejero Delegado Mancomunado/Solidario |
|
| Representante 143 RRM |
Publicación en el BORME de los siguientes nombramientos:
| Presidente | |
| Consejero | |
| Consejeros | |
| Secretario | |
| Consejero Delegado | |
| Apoderado Solidario |
Publicación en el BORME de los siguientes revocaciones:
| Presidente | |
| Consejero |
|
| Secretario | |
| Consejero Delegado Mancomunado/Solidario |
|
| Representantes 143 RRM |
Publicación en el BORME de los siguientes nombramientos:
| Presidente |
|
| Consejero |
|
| Secretario | |
| Consejero Delegado Mancomunado/Solidario |
|
| Representante 143 RRM |
Publicación en el BORME de los siguientes nombramientos:
| Presidente | |
| Consejero | |
| Consejeros | |
| Secretario | |
| Consejero Delegado | |
| Apoderado Solidario |
Publicación en el BORME de los siguientes revocaciones:
| Presidente |
|
| Consejeros |
|
| Secretario | |
| Consejero Delegado |
|
| Consejero Delegado Mancomunado |
|
Publicación en el BORME de los siguientes nombramientos:
| Presidente | |
| Consejero |
|
| Secretario | |
| Consejero Delegado Mancomunado/Solidario |
|
Publicación en el BORME de los siguientes nombramientos:
| Presidente | |
| Consejero | |
| Consejeros | |
| Consejero Delegado | |
| Secretario | |
| Apoderado |
Con fecha 3 de enero de 2011, mediante la correspondiente escritura ha quedado incrito en el Registro Mercantil la ampliación de 57.095 € del capital social de la empresa. Esta ampliación representa un 316.67 % de incremento del capital, quedando un capital social resultante de 75.125€.
| Capital social anterior: | 18.030 € |
| Aumento de capital: | 57.095 € |
| Capital social resultante: | 75.125 € |
| % incremento: | 316.67 % |
| Informe axesor 360º | Informe de Crédito | Perfil Comercial de Empresa | |
| Importe de ventas y número de empleados | ![]() | ![]() | ![]() |
| Información mercantil y comercial | ![]() Completa | ![]() Completa | ![]() Básica |
| Administradores y dirigentes | ![]() | ![]() | ![]() Solo dirigentes |
| Empresas relacionadas (accionistas, participadas,…) | ![]() | ![]() | ![]() |
| Categoría crediticia y probabilidad de incumplimiento de pago | ![]() | ![]() | ![]() |
| Impagos (RAI y Asnef Empresas) e incidencias judiciales | ![]() | ![]() | ![]() |
| Balance y cuenta de pérdidas y ganancias | ![]() Completo | ![]() Extracto | ![]() |
| Ratios y magnitudes económico-financieras | ![]() Completo | ![]() Extracto | ![]() |
| Representación gráfica de empresas relacionadas | ![]() | ![]() | ![]() |
| Comparativa del balance con la media del sector | ![]() | ![]() | ![]() |
| Estado de flujos de efectivo y de cambios en el patrimonio neto | ![]() | ![]() | ![]() |
| Fuentes de financiación y avales | ![]() | ![]() | ![]() |
| Subvenciones, concursos/subastas públicas y marcas | ![]() | ![]() | ![]() |
| Acceder | Acceder | Acceder |
RAMADERIA TER SL es una empresa inscrita en el Registro Mercantil de Barcelona. y con domicilio en ManlleuSu clasificación nacional de actividades económicas es Explotación de otro ganado bovino y búfalos.
capital social de la empresa es de 75.125,00 euros y tiene una facturación anual superior a 2.500.000 euros.
RAMADERIA TER SL tiene 12 cargos directivos en activo y 0 cargos directivos históricos.